作者AMDsucks (AMD really sucks)
標題Re: [閒聊] 房貸負擔率高其實就是儲蓄超高=.=
時間2024-10-26 21:21:35
※ 引述《elven (elven)》之銘言:
: https://i.imgur.com/c5nIZfP.jpeg
: ● 房價:
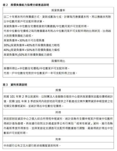
: 民國 101 年第 2 季以前資料,以財團法人金融聯合徵信中心提供房貸擔保品鑑估價格統
: 計值,民國 101 年第 3 季起採用內政部地政司提供之不動產成交案件實際資訊申報登錄
: 之住
: 宅類交易價格資料,並統計得出中位數住宅價格。
: ●房貸:
: 以二十年期本利均等攤還方式,貸款成數為七成,計算每月應償還本利
: 房貸負擔率=中位數住宅價格貸款月攤還額/中位數月家戶可支配所得。
: --> 仔細看了數據定義,覺得奇怪。
: 我原本以為政府公佈的是實際統計數字。
: 其實不然。
: 分子用實價登錄的中位數房價,設算貸7成20年,當成房貸還款。
: 也就是說,貸款條件與現實脫勾,貸85成到3成都有,20年到40年都有,也有沒貸款的
: 物件,全部用7成20年的設算值,參考價值高嗎? 為何不用實際數字?
: 分母用全國中位數所得,也很奇怪。
: 中位數所得家庭,不論有房貸還是沒房貸的家庭,都被當分母了?
: 我不明白這數字要表達什麼...
用中位貸款配合中位所得, 有點雲統計
每個人的貸款條件又不一樣
1.應該是要統計有貸款的薪資中位數家戶, 每戶實際貸款金額/所得, 這樣才有實際意義
2.算出來又怎樣, 可以討論一下統計意義嗎?
看起來是凸顯各縣市中位數出[月所得投入房地產的曝險比率]
台北的中位數月所得投入房地產的曝險比率極高, 70%都要繳貸款快活不下去了這樣
可是每個扛貸款的人都樂哈哈, 曝險程度決定獲利
--
※ 發信站: 批踢踢實業坊(pttsite.org.tw), 來自: 111.242.123.128 (臺灣)
※ 文章網址: https://pttsite.org.tw/home-sale/M.1729948897.A.F15
推 elven: 算出來的真實意義就是未買房的中產家庭,做買房決策參考, 10/26 21:39
→ elven: 市場上實際投入的負擔率在哪裡 10/26 21:39
→ elven: 如果看的物件算出來,遠大帶市場狀況,就算銀行肯貸,後續 10/26 21:40
→ elven: 會相當辛苦 10/26 21:40
推 xikimi: 樓上是不是被包養 10/26 21:40 → elven: 現在這數字我看不出來 10/26 21:40
→ elven: 這種算法在某些地方是"根本買不到"的 10/26 22:00
推 vict1: 你這算法只要70年貸款就可以負擔2000萬以上了啊 10/26 22:22
→ vict1: 只要年份開放上去就可以拉高房價 10/26 22:23
→ elven: 而且貸20年和貸40年的70%負擔率,天差地遠 10/26 22:26
推 Avero: 未看先猜這包養網 10/26 22:26 → elven: 用20年是為了嚇唬誰? 10/26 22:27