作者ttyy (踢踢歪歪)
標題[閒聊] GPT哥說的:第七波、空多、與2016比較
時間2024-09-30 17:59:39
GPT哥給我幾個Lesson
Lesson 1
問:
以過去對信用管制的了解及信用管制的影響
請告訴我第七波的影響並說出具體分析和看法
不要包牌,給我明確的答案
答:(重點節錄)
基於以下幾點,政策影響雖然有點作用,但可能有限
1. 政策累積效應的邊際遞減
2. 資金流動性與市場需求的韌性
3. 房市結構的轉變
4. 量化的影響
結論:
第七波有用
尤其是針對投資性與高價住宅的部分壓力加大
但考量到市場資金充裕和自住需求的韌性
不會劇烈下跌,且政策的影響會以邊際遞減的形式表現
https://imgur.com/8QPwlNo
--------------------
Lesson 2
問:
可否站在支持下跌理論的空方進行一些論述,並且以空方角度論述完後
與房價不會有大幅度下跌的多方論述進行比較
比較兩者間的合理性並進行自我辯論,並給我獲勝的結果
答:
空方角度基於以下理由
1. 多戶貸款成數與限制收緊
2. 高價住宅與餘屋庫存壓力
3. 信心衝擊與市場預期逆轉
4. 資金流動性可能轉變
多方角度基於以下理由
1. 自住需求依然強勁
2. 低利率與市場資金的支撐(儘管有升息壓力,依舊處於歷史低位)
3. 建商降價的限度(會選擇減少新建案的開工而不是降價處理餘屋)
https://imgur.com/oA8T6xR
結論:
多方論述相對合理,房價在未來更多可能性進入高位盤整或小幅回調
而非劇烈下跌
https://imgur.com/TUWbLUz
--------------------
Lesson 3
問:原物料成本是否可以作為多方的價格支撐,抑或不具備支撐,建商金流周轉才是重點
並說明2016年房地產空頭時期建商自砍的事實分析
答:
1. 原物料成本上升作為多方之稱的理由
成本與房價間的比例、建商利潤空間、建築時間差
總之結論是原物料價格上升在總房價中影響相對有限
2. 金流周轉與賠售的空方觀點
2016年空頭經驗:被實價登錄和奢侈稅搞爆,確實出現跌幅高達10%~20%的狀況
賠售的必要性:建商為避免資金卡住,賠售
3. 2016年房地產市場案例
顯示建商確實為了保持資金流動性而選擇降價
結論:
原物料成本上升作為支撐還是不足夠,重點是土地才是最大的占比
且砍價銷售這在2016空頭已有明確實例,因此從這角度上看,空方的論述更具合理性
https://imgur.com/GnXgeEs
--------------------
Lesson 4
問:
先前說明「根據過去經驗,建商會選擇減少新建項目的開工而不是大幅度降價處理」
與2016的論述不同,這跟市場產品變化和銷售策略是否有關
答:
是,這個觀察是精確的,以下分析
1. 市場產品的變化
2010~2014年出現大量高價案豪宅,2016年時雙重打擊下,豪宅市場急遽萎縮
降價現象主要出現在高價住宅市場
開發商逐漸推出中小戶型產品,總價低,需求穩定,即便環境波動,銷售壓力也相對小
2. 銷售策略的變化
2016降價促銷主要是在高價宅上,市場預期轉向悲觀的狀況下,快速去化庫存成為目標
以確保資金流動性
2014年高點回落後,市場逐漸進入去化庫存階段,2016年時建商更傾向於以價換量
3. 建商與市場的調節能力
2016年後的幾年來看,建商在面對市場波動的變化有所調整
推案量控制:在市場下行壓力大的時候,建商會選擇減少新案開工,而並非一昧降價
新興區域與小戶型產品:聚焦於推動首購剛需產品,因銷售壓力較小,沒大幅促銷的理由
結論:
2016年的降價行為與一般狀況下的建商行為模式有所不同
隨著市場進入更穩定發展的階段,建商對推案量和產品定位的控制更為精準
減少推案量仍可能是主要策略
https://imgur.com/AD1vLvB
--------------------
Lesson 5
問:
第七波信用管制、水位問題所造成的冷盤,是否因建商產品與銷售策略的改變
2016年的減價銷售狀況是否不會再發生?請詳述原因
答:
是,不會完全重現2016年的大規模減價銷售現象
結論:
原因在於產品結構變化、推案策略的精準調整;以及信用轉置政策影響範圍的侷限性
建商目前更傾向於減少推案量,而不是大規模的降價銷售來處理餘屋
https://imgur.com/eG7IBvj
--------------------
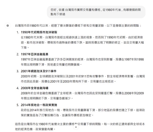
其他亂問的
問:土地價格較為低廉的地區,是否依舊是地價為最關鍵因素
答:是,原物料有影響,但普普,土地價格最重要
--
問:所以信用管制政策若造成土地價格崩盤,會劇烈影響房價
從過往資料分析信用管制造成六都價格崩盤的可能性是否存在
答:單獨引發土地價格崩盤的可能性極低,出現崩盤需要更強烈的外部經濟因素
或金融事件作為推動因素
--
問:請給我外部經濟或金融事件具體實例
信用管制、72-2、土建融貸款難度是否包含其中
答:具體實例-->2008金融海嘯、1997亞洲金融危機、1990日本泡沫
信用管制、72-2、土建融難度確實會對市場造成壓力,但不足以導致土地價格崩盤
真正可以導致崩盤的是這些外部經濟或金融危機疊加,如全球經濟衰退或重大金融動盪
才有可能引發土地價格大幅下跌
--
問:「房價在未來更多可能是進入高位盤整或小幅回調,而非劇烈下跌」
GPT哥請你給我一個具體的數字,下跌幾%
答:2024及未來1~2年內,我認為會微幅下跌,3~8%
具體取決以下因素
六都核心區域(如台北市、新竹市、台中14期):自住需求強勁,估計3%~5%
次要區域非六都地區:5~8%
(....80萬跌10%還是超過70萬耶)
--
※ 發信站: 批踢踢實業坊(pttsite.org.tw), 來自: 223.200.89.61 (臺灣)
※ 文章網址: https://pttsite.org.tw/home-sale/M.1727690384.A.CF4
推 jaricho: 3-5%??? 看空空文章我還以為是30-50% 09/30 18:05
推 CK19: 這文好猛,論述有條有理 09/30 18:18
推 kkiiccoo: 謝謝分享 09/30 18:31
推 juice3028: 蒙R波呢 09/30 18:49
推 instratos: 過去幾個月上游土地熱絡,就來看看明年有沒有好戲囉 09/30 18:50
推 twin2: GPT有房子嗎,沒有的話一定是魯空 09/30 18:56
推 CK19: 魯空看來會很不喜歡這篇,六都精華區估計微跌3-5%,真的魯空 09/30 19:09
→ CK19: 大勝利了哈哈哈 09/30 19:09
推 CK19: gpt哥分析市場產品結構及推案策略精準調整,所以建商不會如 09/30 19:15
→ CK19: 以往降價,真的精準分析 09/30 19:15
推 blargelp: 是這樣沒錯 新青安借到市場沒錢可以借 排擠其他貸款。然 09/30 19:18
→ blargelp: 後有人說需求這麼多的前提會跌 09/30 19:18
推 boydoop: 這分析的前提是沒有第八波管制 09/30 19:40
GPT哥:如果政策與前幾波相似,那衝擊可能不會很大(邊際效應)
但有一個很痛的:打剛需首購
https://imgur.com/59o3I0E
→ tctv2002: 這分析只缺 恐慌兩字 09/30 20:02
GPT哥:
1. 建商學聰明了
2. 因這幾年信用管制確實有一定效用,減少了投機投資客
恐慌確實存在一定風險,但建商策略改變和投資客減少限制了恐慌性行為
https://imgur.com/YuZpKgR
--
問:2020年開始是眾所皆知的大多頭,並且有眾多FOMO上車人士一直至今
請你論述到2024年投機投資客變少的理由
答:
https://imgur.com/lyMAVam
GPT哥認為確實有打到投資客,只是這幾年打爆投機投資客照樣漲
推 CK19: 魯空憑多年魯的經驗比AI厲害啦 09/30 20:23
推 happysales: 是不是要等到12月才有第8波 09/30 21:09
今年最後一次理監事會議預計於12/19
每年初一開始就會公布該年度理監事會議的預計日期
※ 編輯: ttyy (36.226.175.142 臺灣), 09/30/2024 21:42:38
推 floatfaith: 推推 09/30 22:45
推 qazpoi753: 可以順便請gpt 哥預測第八波管制的內容嗎XD 09/30 23:16
→ hcchiena: Chat GPT就是順著你的問題講幹話, 真的別太在意 10/01 00:11
推 bms: 推推 存起來當作範例 10/01 00:11
→ hcchiena: 真.多軍會找chat GPT 當證據打臉空軍? 大多等幾個月後 10/01 00:30
→ hcchiena: 拿數據打死空軍吧? 所以你是不是急了? 10/01 00:30
你不用這麼緊張,是不是順著話說試一試就可以知道了
https://imgur.com/a/XeE47Bu
推 jaricho: 3-5%??? 看空空文章我還以為是30-50% 09/30 18:05
推 CK19: 這文好猛,論述有條有理 09/30 18:18
推 kkiiccoo: 謝謝分享 09/30 18:31
推 juice3028: 蒙R波呢 09/30 18:49
推 instratos: 過去幾個月上游土地熱絡,就來看看明年有沒有好戲囉 09/30 18:50
推 SpyTime: 到底要多有錢才會想包養 09/30 18:50 推 twin2: GPT有房子嗎,沒有的話一定是魯空 09/30 18:56
推 CK19: 魯空看來會很不喜歡這篇,六都精華區估計微跌3-5%,真的魯空 09/30 19:09
→ CK19: 大勝利了哈哈哈 09/30 19:09
推 CK19: gpt哥分析市場產品結構及推案策略精準調整,所以建商不會如 09/30 19:15
→ CK19: 以往降價,真的精準分析 09/30 19:15
推 Toth: 閨蜜上包養網還推薦我... 09/30 19:15 推 blargelp: 是這樣沒錯 新青安借到市場沒錢可以借 排擠其他貸款。然 09/30 19:18
→ blargelp: 後有人說需求這麼多的前提會跌 09/30 19:18
推 boydoop: 這分析的前提是沒有第八波管制 09/30 19:40
→ tctv2002: 這分析只缺 恐慌兩字 09/30 20:02
推 Asterix: 包養? 09/30 20:02 推 CK19: 魯空憑多年魯的經驗比AI厲害啦 09/30 20:23
推 happysales: 是不是要等到12月才有第8波 09/30 21:09
推 floatfaith: 推推 09/30 22:45
推 qazpoi753: 可以順便請gpt 哥預測第八波管制的內容嗎XD 09/30 23:16
→ hcchiena: Chat GPT就是順著你的問題講幹話, 真的別太在意 10/01 00:11
推 AdamShi: 現在包養網都這麼直接嗎 10/01 00:11 推 bms: 推推 存起來當作範例 10/01 00:11
→ hcchiena: 真.多軍會找chat GPT 當證據打臉空軍? 大多等幾個月後 10/01 00:30
→ hcchiena: 拿數據打死空軍吧? 所以你是不是急了? 10/01 00:30
推 Firsss: GPT哥 10/01 12:42