因為第二戶貸款成數限制, 有些人現金不夠, 雖然可以靠房子增貸、股票質押過水來買房, 不過更實在的方法還是需要建商幫忙, 建商可以提供3成30年的建商貸, 這樣投資人也只要準備2成, 配合銀行放款5成, 投資人買得到房,建商賣的掉房,銀行也遵守央行規定, 皆大歡喜。 -- ※ 發信站: 批踢踢實業坊(pttsite.org.tw), 來自: 101.136.135.136 (臺灣) ※ 文章網址: https://pttsite.org.tw/home-sale/M.1726903284.A.9FC
Tosca: 建商現在連15%都不想出了還三成 09/21 15:22
powerbyke: 你以為建商錢很多逆 都自身難保了 09/21 15:22
panlao: 之前基隆新建案就有建商貸 不過是7年還 30年建商還在不在 09/21 15:23
zzzxxxqqq: 建商很多都嘎超緊的 別鬧了 09/21 15:24
dirk007: 現在別爛尾就不錯了 09/21 15:24
sijiex: 學生妹被包養多嗎 09/21 15:24
vict1: 建商連餘屋貸款都控管了 哪來的錢借你 09/21 15:24
loveless01: 建商賣你還借你30年? 09/21 15:26
RealID2018: 建商那來的錢 09/21 15:26
championbad: 買的到房(超貴) 09/21 15:27
kurtis0359: 你銀行都借不到了 還指望建商… 09/21 15:29
VLADINA: 亞洲最大包養網上線啦 09/21 15:29
MinJun5566: 建商沒這麼多錢吧… 09/21 15:38
jumilin927: 現在這情況建商哪可能借你錢…. 09/21 15:39
a9564208: 唯一有可能的情況是建商開2000銀行鑑價1500貸1000 09/21 15:43
a9564208: ,剩下1000你400建商說他出他出600,嘻嘻 09/21 15:43
bnn: 建商貸都七年啦 09/21 15:43
odemagus: 我哥上包養網被我抓包.. 09/21 15:43
cloudccw: 建商都不用回款嘎其他案場的嗎XD 09/21 15:43
a9564208: 建商說借你600分30年期,請問建商到底賺多少?嘻嘻 09/21 15:43
jerrylin: 建商土建融都被卡了哪來的錢給你建商貸 09/21 15:45
jerrylin: 等等阿龍就叫銀行去抽建商銀根 09/21 15:46
a9564208: 這問題跟買車分期零利率一樣 09/21 15:46
yes500: 有人包養過洋鬼子嗎 09/21 15:46
jerrylin: 放貸是特許業 給你光明正大搞建商貸是看法律沒有ㄟ 09/21 15:47
petshopboys: 當金管會是塑膠嗎 09/21 15:52
sdf90258: 建商欠你嗎 沒錢不會自己補嗎 09/21 15:53
blargelp: 72-2之亂已公布最後解法是殺土建融。建商沒已經那麼有錢 09/21 16:01
zebirlin: 建商貸不都只有6~7年嗎? 哪來30年 09/21 16:08
alexantiy: 有錢人為啥都想包養 09/21 16:08
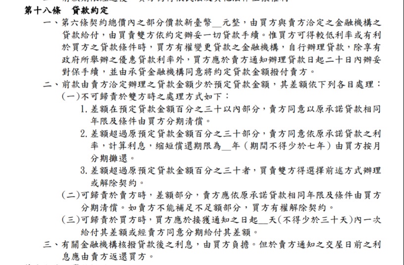
buji: 問題是制式合約規定不歸責買賣雙方之貸款差額由建商提供 09/21 16:20
buji: https://i.imgur.com/8jQIipW.jpeg 09/21 16:23
luben: 建商很有錢。不過從銀行搬比自己出更賺更爽 09/21 16:28
picass0607: 身邊小建商都要補擔保了,是能多有錢 09/21 16:37
luben: 建商真的沒錢嗎?還是從銀行搬錢比較好賺? 09/21 16:54
sowrey: 有人被洋鬼子包養過嗎 09/21 16:54
Darkhido: 建商的餘屋貸款也被封了,他哪生錢借阿? 09/21 16:59
cr00se: 你收支貸不滿不就是買方的問題嗎 09/21 17:06
cr00se: 銀行會這麼兇殘砍新屋鑑價逆 09/21 17:06
cr00se: 反正建商貸法律早堵死了,大家都這樣玩就是都沒得玩嘻嘻 09/21 17:07