http://i.imgur.com/xSIEsbA.jpg
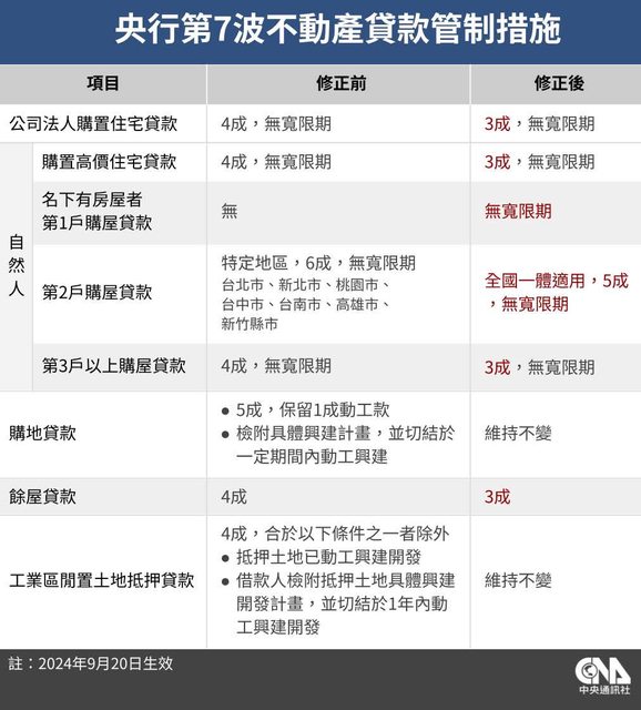
現在是說第一戶購屋貸款無寬限期 那如果我是繼承來的之類的 然後再融資型貸款出來 這樣算購屋貸款嗎? 不太懂定義是什麼欸 有高手解釋一下嗎? 然後 所謂的第一戶 到底是名下的第一戶 還是名下有房 再買一戶才是第一戶啊? -- ※ 發信站: 批踢踢實業坊(pttsite.org.tw), 來自: 111.251.25.230 (臺灣) ※ 文章網址: https://pttsite.org.tw/home-sale/M.1726742291.A.0FB
peter080808: 繼承的算 09/19 18:39
TosakaSakura: 只要你名下有房子 就不算第一戶 就這麼單純 09/19 18:40
piolet: 名下有房 不管怎麼來的 就是無寬限期 09/19 18:40
Kewseq: 如果繼承1/4怎麼辦 09/19 18:41
a9564208: 你在講掛四? 09/19 18:41
sashare: 交男友跟包養有什麼差別 09/19 18:41
Senga41: 長輩留下來兄弟共同持有的也算?QQ 09/19 18:41
alex00275: 只有名下有房,管你怎麼來的,再買就是沒寬限期 09/19 18:41
Kewseq: 繼承這個沒完整也不行嗎? 09/19 18:41
kutkin: 持分不超過40平方公尺不算呀 09/19 18:42
jaricho: 繼承部分或共同持有 都算名下有房阿 09/19 18:42
sijiex: 包養網到底在紅什麼? 09/19 18:42
kusomanfcu: 是貸款第一戶 不是持有第一戶 09/19 18:42
lusifa2007: 名下有房不管怎麼來的 是持分還是全部 都算 09/19 18:42
ufo559: 名下有房就沒有寬限期 還是可以貸款 09/19 18:42
a51062004: 財產清單有登記房子就掰掰 09/19 18:42
fairy321: 購屋貸款的定義沒搞清楚,你這個叫舊屋增貸 09/19 18:42
VLADINA: 有人被包養 09/19 18:42
Kewseq: 老家鄉下透天 09/19 18:42
alex00275: 是沒寬限期又不是不能貸八成 09/19 18:42
tb0221: 看不太懂,都有房子了,為啥還有第一戶定義 09/19 18:43
lusifa2007: 所以持分如果不值錢乾脆直接送給其他人就好 09/19 18:43
hydra: 名下有房 申貸時沒用寬限期 之後還能再申請嗎 09/19 18:43
odemagus: 求包養...管飽就好XD 09/19 18:43
tswen: 沒寬限期 09/19 18:43
poz93: 你名下有一間房無貸款 想辦貸款買新的一間房 09/19 18:43
wiston1419: 那這樣名下一戶轉貸有寬限期嗎 09/19 18:43
tswen: 持分也算唷。無寬限期 09/19 18:43
tb0221: 喔喔,是說第一間貸款的懂了 09/19 18:43
yes500: 阿姨!我不想努力了(求包養) 09/19 18:43
Waitaha: 中南部3坪土角厝也算 哭了 09/19 18:44
rongzi: 感覺這次突襲會弄死一堆人 09/19 18:44
dophin332: 今天會後Q&A 龍哥舉的例子就是你的情況.你可以去看Q&A 09/19 18:44
lusifa2007: 樓上三坪土角厝乾脆送人 09/19 18:45
wjes30325: 那繼承農地呢 09/19 18:45
alexantiy: 有沒有富二代要包養 09/19 18:45
ColdM: 寬限期不會再展延的意思?! 之前沒辦到寬限期就虧了 09/19 18:45
ufo559: 金龍很直白說有房子就沒寬限期了 09/19 18:45
Bjergsen: 名下有房,你要去辦第一戶(次)貸款就是沒寬限期 09/19 18:45
kutkin: 持分跟獨有是不一樣的 09/19 18:46
a51062004: 應該是看建物,土地沒蓋房子沒得管吧 09/19 18:46
sowrey: 身邊有朋友被包養 09/19 18:46
rdjs: 有房子就沒寬限,簡單 09/19 18:46
tswen: 轉貸也沒寬限期了。保重 09/19 18:46
a9564208: 土地沒蓋房子直接不給你貸 09/19 18:47
asked: 算第二戶 五成無寬限期 09/19 18:47
hololive45P: 你名下原本有房就是無寬 09/19 18:49
cw758: 亞洲最大包養平台上線了 09/19 18:49
cobrasakira: 連持分、未登建都要算囉 09/19 18:50
Cll7do9k: 就字面上的意思啊 名下有房的人 "購屋貸款"無寬限期 09/19 18:51
Cll7do9k: 你舉例不是購屋當然不算 但跟他修改的規定無關阿 09/19 18:51
IceAmy: 一般這種夫妻會一起看嗎 09/19 18:52
F93935: 那新氰胺還給不給寬 09/19 18:53
ludi: 這個包養網正妹好多 是真的嗎 09/19 18:53
shikao: 夫妻 沒特別提 應該safe 09/19 18:53
stpada: 持分大於40平方公尺視為有房 09/19 18:53
shaddock1996: 第一戶購屋貸款看不懂嗎 就寫購屋了 09/19 18:54
bbc1213: 名下有建物,持分也算有房,就無寬限 09/19 18:54
zero7810: 40平方公尺 掰掰 09/19 18:56
peernut: 真的有這麼多人在找包養 09/19 18:56
s463074: 財產清冊持有40平方公尺以上房屋無貸款 就是無寬&八成以 09/19 18:56
s463074: 下(目前公股頂多七成 有的還不收件) 09/19 18:56
jejo: 那如果是名下有兩間無貸款房 09/19 18:56
jejo: 再買一間是算在“名下有房屋者 第一戶購屋貸款“嗎? 09/19 18:56
wiston1419: 算啊 09/19 18:57
xikimi: 有人可以分析一下包養平台的差異嗎 09/19 18:57
s463074: 其實9月開始送件的 有房無貸 公股給的條件早就是無寬了 09/19 18:57
s463074: 只是這次寫明了 09/19 18:57
FatLemon: 想請問如果房子登記太太名下,房貸我背,房子改登記我 09/19 18:57
FatLemon: 名下,太太能符合首購嗎 09/19 18:57
baz06: 繼承鄉下沒人要住的房子,寬限期直接沒了QQ 09/19 18:59
Avero: 那個包養網人最多XD 09/19 18:59
alex00275: 新青安是夫妻名下皆無房才可以辦 09/19 19:00
z19890506: 重要的事情不問專業的在這裡問鄉民 笑死 09/19 19:00
alanjiang: 那麼想要寬限期,賣掉或送人啊 09/19 19:00
a9564208: 問就是賣掉 09/19 19:00
nikidd: 購屋貸款 就是你買這房屋會是你名下第幾間有貸款 09/19 19:01
ejoz: 我妹上包養網被我發現= = 09/19 19:01
abiggun: 名下有無貸款房 要用貸款買第一戶 09/19 19:02
A80211ab: 有持分就不行 09/19 19:03
jejo: 了解了 感謝以上各位大大的回答 09/19 19:08
Mk56: 中文有夠差 09/19 19:11
PJC: 那現在在寬限期內的,怎麼算啊? 09/19 19:11
FishRoom: 隔壁桌的人竟然在討論包養... 09/19 19:11
crazylunar: 哇靠就名下有房這麼難懂?你有房屋權狀又想買房就沒寬 09/19 19:12
crazylunar: 限期 09/19 19:12
snow0214: 中文老師要哭哭了 09/19 19:13
Brioni: 賣掉不就好了 09/19 19:13
Brioni: 央行就是想減少市場資金量同時逼出籌碼 09/19 19:14
KsiR: 樓上是不是被包養 09/19 19:14
hosen: 就是名下有房就算,寫的這麼白;沒有任何偷雞解釋空間 09/19 19:15
gm3252: 到底有什麼難懂的 09/19 19:17
elaymutter: 就有房產權狀,就是有房了,應該是不管你持1/2還是幾 09/19 19:23
elaymutter: 分之幾 09/19 19:23
ShotOnWall: 所以第一戶還是可以寬限啊 那沒有很嚴重 09/19 19:23
peoples: 未看先猜這包養 09/19 19:23
yasmydio: 樓上… 09/19 19:25
richard42: 買房還要寬限期 代表你根本買不起 09/19 19:31
richard42: 寬限期這東西早就該淘汰 09/19 19:31
richard42: 到底誰還允許這惡政還存在的 09/19 19:32
RealID2018: 舊屋抵押貸款多是理財型,本來就只繳利息 09/19 19:39
wilmer: 一定又是這包養 09/19 19:39
churlas: 有舊屋抵押貸款,但沒有購屋貸款,如果再買一間有購屋貸 09/19 19:48
churlas: 款的可以貸八成嗎? 09/19 19:48
Tatsuya72: 財產清冊調出來,上面有不動產的就無寬限期無7-8成 09/19 19:48
orz811017: 魯多中文不好484我國文學測均標的交大肥宅都看得懂了. 09/19 19:51
orz811017: .. 09/19 19:51
badlip: 包養平台不意外 09/19 19:51
yasmydio: richard42就是標準的本末倒置 09/19 19:54
yasmydio: 所以你是幾間丟上來笑笑可以嗎? 09/19 19:54