※ 引述《H2 (超級噴火龍X)》之銘言: : 上一篇推文吵了很多 : 我來解釋一下既有大樓可以怎麼做 : 首先 : 住戶施作充電樁這個經過管委同意即可, : 目前法規方向沒說這一個需要區大同意 : 但是,住戶在可以做自己車位充電樁前, : 社區有一些前置事項要做完 : 第一個是共用的導線架裝設,不管走 : 天花板、腹壁牆還是管道間,因為為 : 社區共用設備並且裝設在社區共有範圍, : 加上假設成本較高,這一塊目前八九不 : 離十要委員會提上區大來決議 : 第二個是要不要用EMS跟專設電錶, : 權責上這個管委會決定就可以,但是因為 : EMS目前採購金額一樣較高,所以真的 : 社區要建制,一般也要上區大 : 如果上面這些都沒問題,或者社區決定 : 讓住戶拉表後經共有導線架到車位裝充 : 電樁,那這一塊相對簡單不用上區大, : 因為基本這一塊社區不用出錢,只需要 : 委員會同意,剩下的是台電、承裝業者, : 和申請住戶的事情。 : 細心一點的就定個管理辦法,詳定線 : 怎麼走,充電樁適用最高電流限制,樁 : 的設立位置與方式、完備申請流程就可以 : 老社區遇到的問題通常不是技術問題, : 而是說服管委會跟住戶,這時候管委會 : 跟主委有沒有guts就是時間拖多久的關 : 鍵,所以很多人建議要裝的住戶可以自 : 己出來當委員與主委,麻煩事自己搞, : 相信反對阻力會低一點 看完討論串還是沒有特別懂 應該說要說服像我這樣 比較實際的非電車住戶 不會無限上綱安全問題 或者糾結一些根本不重要的 走線美觀之類問題的 會比較在意的問題點有兩個 1:使用者付費 理論上應該是有充電樁需求的人付費 比如說整個弄一弄要幾十萬 是社區共同出錢嗎? 還是就要申請充電樁的那幾個出錢? 之後如果有人也要做,錢怎麼算? 2:未來的擴充協調 社區可以容納的充電樁數量 應該有上限吧? 之後如果需求人數 超過上限怎麼協調? 充電樁數量上限 這應該也算社區公共資源之一 如果很多人有需求, 不應該讓少數人霸佔 比較類似的類比 就像某些社區的車位 不是私有的而是公共的 通常處理方式就是抽籤, 但充電樁如果要比照年年抽籤 每年換來換去那可要花不少錢 -- ※ 發信站: 批踢踢實業坊(pttsite.org.tw), 來自: 36.231.87.127 (臺灣) ※ 文章網址: https://pttsite.org.tw/home-sale/M.1699673688.A.DB1
iamala: 這不會有標準答案的,用車位不足當例子,有車位需求的避 11/11 11:45
iamala: 開不足要抽籤的社區才是最佳解,房價也會反應在上面。我 11/11 11:45
iamala: 們社區就是前人種樹後人乘涼,公共的部分社區出,遇到爭 11/11 11:45
iamala: 議採最有利住戶解,也就是社區能出盡量出。住戶不會覺得 11/11 11:45
iamala: 社區的錢是自己的,沒有什麼自己沒用就不想社區出錢的概 11/11 11:45
AKNY: 隔壁桌的人竟然在討論包養... 11/11 11:45
iamala: 念。預算充足也沒有什麼預算排擠的問題。 11/11 11:45
LimYoHwan: 不會花你半毛錢 還可以將社區變可安裝充電樁的社區 吸 11/11 12:42
LimYoHwan: 引有需求的人加價買 11/11 12:42
LimYoHwan: 你的問題政府的充電樁管理辦法已經有建議 11/11 12:46
LimYoHwan: https://tinyurl.com/ydha7rtr 11/11 12:46
mysister: 樓上是不是被包養 11/11 12:46
LimYoHwan: https://i.imgur.com/iUfa5d3.jpg 11/11 12:48
LimYoHwan: 甚至安裝充電樁的社區有補助 11/11 12:49
LimYoHwan: https://i.imgur.com/EaeGj68.jpg 11/11 12:50
LimYoHwan: 全部都是增加社區價值=有利房價 11/11 12:50
iamala: 我們社區戶戶都是vip電梯XD 11/11 12:54
cir72: 未看先猜這包養 11/11 12:54
s940758: 民智未開經典案例 11/11 12:57
aesdu: 未來是氫能車的天下,裝充電樁就是繳智商稅 11/11 13:06
cooji74115: 我們社區就是3F講的 社區出錢做公共建設 11/11 13:21
cooji74115: 各別位置的拉線跟充電槍設備自費 也可不做 11/11 13:21
cooji74115: 表決通過的遊說點是 社區房價 跟 車位賣價提升 11/11 13:22
ATrain: 一定又是這包養 11/11 13:22
cooji74115: 電費就走EMS跟專錶 要先儲值才會有電充 11/11 13:26
cooji74115: 比方說一度6塊 隨便講的 儲值60塊 你的車位可充10度 11/11 13:27
aesdu: 氫能車重點就是卡在技術專利,大家要搶制定規範的領導地位 11/11 13:29
aesdu: ,日本、韓國、中國都有在投資,台灣最近也有一點點消息。 11/11 13:29
LimYoHwan: https://i.imgur.com/kmJcbK7.jpg 11/11 13:31
grado0802: 包養平台不意外 11/11 13:31
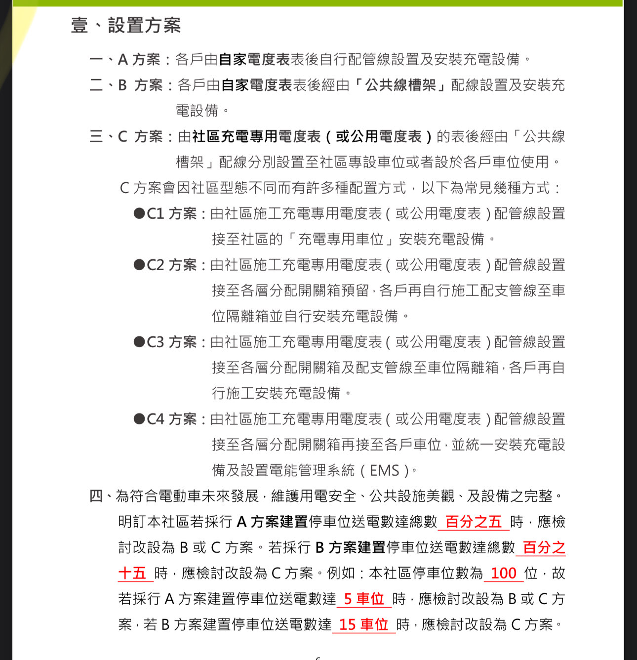
LimYoHwan: %數是建議,依照社區狀況調整,採循序漸進方式,初期 11/11 13:32
LimYoHwan: 就是車主自己出錢,等人多的時候,共同出錢建制設備, 11/11 13:32
LimYoHwan: 人多,自然容易過關 11/11 13:32
LimYoHwan: https://i.imgur.com/kBrGIzj.jpg 11/11 13:33
LimYoHwan: 有150戶需要 就是找廠商來規劃啊 11/11 13:38
smilejin: 覺得包養網EY嗎 11/11 13:38
ReiFan: 可能就抽籤吧,以前大樓自設停車位不夠也是抽啊 11/11 13:39
LimYoHwan: 你的問題應該是耗電量很多時怎麼辦,這時一樣找廠商, 11/11 13:41
LimYoHwan: 他們會找台電 11/11 13:41
LimYoHwan: 充電量速度也可以調整 不可能150台全速充電,所以有些 11/11 13:45
LimYoHwan: 方案就是增加設備控管每戶充電速度 11/11 13:45
qusekii: 包養網站葉配啦 11/11 13:45
owen1309: 樓主在狀況外,電車不多當然表後拉就好,電車多再裝EMS, 11/11 17:24
owen1309: EMS錢要誰出這可以再討論 11/11 17:24
owen1309: 會制約充電位上限的是社區契約容量,真的有那麼多充電 11/11 17:27
owen1309: 需求再做EMS+調升契約容量,多點人攤也不貴就幾萬塊 11/11 17:27
ru04hj4: 現在沒有ems 台電背書 跳電就麻煩 裝ems都是上百萬 11/11 19:42
Y949731: 記者收了包養網多少啦 11/11 19:42
ru04hj4: 11/11 19:42
owen1309: 是否要裝EMS是看需要,30幾戶小社區個位數的電車這樣會 11/11 20:38
owen1309: 需要EMS? 11/11 20:38
zzyzx: 那住二樓電梯用比較少 可以少繳點錢嗎 11/11 23:36
Zexion: 每個社區的上限不一樣,可以請台電評估 11/12 03:52
T730733: 包養真亂 11/12 03:52
Zexion: 現在ems大概200,你有100台需求,一人分攤也才2萬,車主 11/12 03:53
Zexion: 自己負擔都沒問題 11/12 03:53
Zexion: 現在大部分社區都是少數,其實走表後就好不用想那麼多, 11/12 03:54
Zexion: 是台電不喜歡走表後,一直放風聲之後要強制ems 11/12 03:54