※ 引述《H2 (超級噴火龍X)》之銘言: : 如題 : 有沒有懶人包? : 發生什麼事情? : 交屋消費糾紛, : 銀行卡住不撥款還幫塗銷感覺佛心, : 為什麼感覺事主自己很可憐的樣子? : 而且後來房子還是交屋換一家銀行而 : 以啊 : 有人幫忙解釋一下嗎? 就帶風向仔啊 我很早就說 首購要買房,來房版請益 不來房版問專家,信一堆狗頭軍師 好險這個case 建商 一來沒跟他請求每日萬分之二的金額 二來沒跟他解約沒收已繳之款項 https://i.imgur.com/CEhhTH6.jpg
https://i.imgur.com/pQEIgsb.jpg
https://i.imgur.com/3Kcdq0R.jpg
https://i.imgur.com/CHPHG2F.jpg
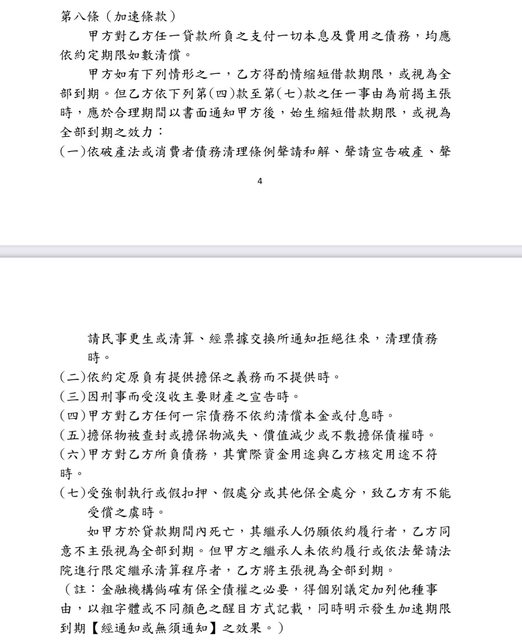
然後房貸契約加速條款就有寫 依約定負有提供擔保之義務不提供時 https://i.imgur.com/9HzJp8R.jpg
今天是建商不想跟他扯皮 不然沒解約也要吞萬分之二 還有啦,延遲撥款一個月 建商行文去銀行,說不定是說要解約 解約後,要過戶回建商 買方依約定有提供擔保之義務不提供 那要怎麼設定抵押權,抵押品都沒了 沒解約被沒收頭期,也沒賠每日萬分之二 還賣乖,ㄏㄏ -- Sent from nPTT on my iPhone 13 Pro Max -- ※ 發信站: 批踢踢實業坊(pttsite.org.tw), 來自: 49.216.50.133 (臺灣) ※ 文章網址: https://pttsite.org.tw/home-sale/M.1699269684.A.2EF
ChikanDesu: 建商為什麼有請求權==不是建商自己解約的嗎 11/06 19:41
KrisNYC: 樓上你也需要多爬文 你今天驗屋沒過建商沒改善好 11/06 19:45
KrisNYC: 其實你不能用這個理由擋撥款和交屋 沒完成交屋手續前 11/06 19:45
deltaz: 前面是買方在卡,卡到建商不爽之後才變成換建商卡 11/06 19:45
KrisNYC: 房子都不是你的 驗屋沒過建商只要有回應你有意願改善 11/06 19:46
cw758: 學生妹被包養多嗎 11/06 19:46
KrisNYC: 你買方沒有去把該做的事做完 建商是可以刁你不付錢單方面 11/06 19:46
KrisNYC: 解你約 但這會打民事 輸贏要看你們的驗屋瑕疵有多大 11/06 19:47
KrisNYC: 和法官心證 11/06 19:47
KrisNYC: 這衍伸到很多人上來問驗屋公司存在的必要性的問題 11/06 19:47
KrisNYC: 你花錢請人驗出了180條瑕疵 你也不能因此不交屋 11/06 19:48
ludi: 亞洲最大包養網上線啦 11/06 19:48
KrisNYC: 建商說會陸續改善 結果改了又改 一年兩年三年還沒全搞好 11/06 19:48
KrisNYC: 你也只能去民事告建商 這些通通都不構成你不付錢的理由 11/06 19:48
KrisNYC: 不付錢就是你單方面違約 除非這個瑕疵是符合比例原則的 11/06 19:49
KrisNYC: 例如說嚴重到完全不能住的瑕疵 換成你訴請單方面解約 11/06 19:49
catson: 不按合約卡銀行撥款違約在先,建商才會有請求權。 11/06 19:50
peernut: 我哥上包養網被我抓包.. 11/06 19:50
zeroyaking: 樓上別這樣 驗屋公司不開心 11/06 19:50
KrisNYC: 除非你真的不想買了 不然千萬不要聽網路狗頭軍師的建議 11/06 19:51
catson: 建商也是依合約被動解約 11/06 19:51
KrisNYC: 在那搞一堆卡住撥款的狀況 現在滿地都是建商想乾脆不賣的 11/06 19:51
deltaz: 板上上一個案子應該還沒兩年,怎麼又有狀況外的出現?! 11/06 19:52
xikimi: 有人包養過洋鬼子嗎 11/06 19:52
Mayfair0597: 推Kris大 11/06 20:12
Mayfair0597: 很多時候真的看房版長知識 11/06 20:13
liu1981sssss: 一般民眾不管對銀行或建商的律師團,幾乎都是敗,再 11/06 20:21
liu1981sssss: 加上建商預售簽約跟銀行對保簽訂,那個是經過幾千 11/06 20:21
liu1981sssss: 到上百萬份,就算之前條約有缺失,之後也都被補齊 11/06 20:21
Avero: 有錢人為啥都想包養 11/06 20:21
liu1981sssss: 內容,一般人想刁他們只會被教訓,走法院也只是送 11/06 20:21
liu1981sssss: 律師錢而已 11/06 20:21
liu1981sssss: 就算找議員立委新聞媒體,如果沒明顯重大的缺失, 11/06 20:24
liu1981sssss: 建商後台一定比大多數的人還硬 11/06 20:24
a0989876: 之前不是一堆人說一定要請驗屋公司 看來不必了 11/06 21:06
ejoz: 有人被洋鬼子包養過嗎 11/06 21:06
una283: 搞到建商不爽不賣也是太誇張 11/06 21:30
aesdu: 只記得非常兇XDDDDDD 11/06 21:49
aesdu: l 11/06 21:49
aesdu: 縮址 https://reurl.cc/3epdLO 11/06 21:50
FishRoom: 到底要多有錢才會想包養 11/06 21:50
aesdu: 爽了吧?XD 11/06 21:51
aesdu: 不是第一次,也不會是最後一次啦,一堆留言都是潛在範例XD 11/06 21:57
mopackm53637: 金管會養出來的台灣鯛,都甩鍋給銀行處理 11/06 22:10
qqphor: 群組一堆第一次買,自以為是消費者老大,亂教,亂噴 11/06 23:05
jeff12302000: 驗屋公司就跟健檢中心一樣啊,負責檢查不負責醫, 11/07 09:54
KsiR: 閨蜜上包養網還推薦我... 11/07 09:54
jeff12302000: 有沒有必要端看個人 11/07 09:54
Nemophila: 缺失修繕還是要看負責的工地主任吧,哪些他答應幫你修 11/07 11:04
Nemophila: ,哪些我們知道不是大問題 11/07 11:04
Zexion: 其實在簽約時,大部分都是建商有利條款,沒人在意而已 11/07 11:14
Zexion: 簽了,兩三年後再來吵,吃虧怪誰 11/07 11:15
peoples: 包養? 11/07 11:15
jeff12302000: 也不是沒人在意,是在意了你就不用買了,現在有定 11/07 11:38
jeff12302000: 型化還有規定不得記載事項而且還都要送審已經比以 11/07 11:38
jeff12302000: 前好了,兩年以前一堆莫名其妙的磋商條款,你不答 11/07 11:38
jeff12302000: 應建商也不會為你改只會叫你不要買 11/07 11:38