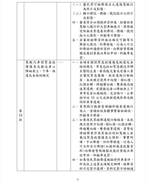
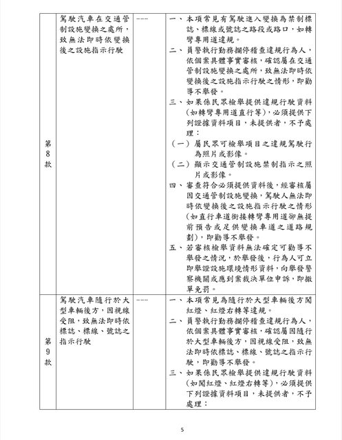
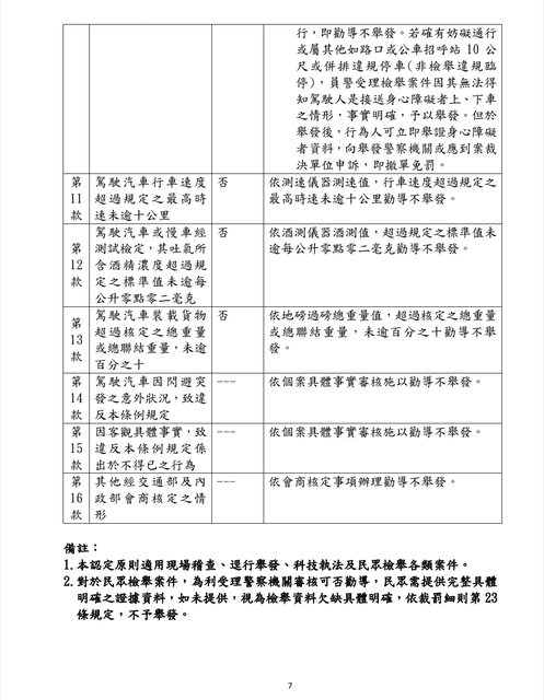
故事是這樣的 我一個客戶傳給我的,主要是關於交通不只罰錢,還要記點,罰錢可以接受,違規【記點 】 他非常不能接受,他是開送貨公司,所有常常路邊臨停上下貨,被檢舉異常多…… 罰錢他可以接受,但記點這個他認為過頭了,已造成擾民了(同業間也有一起開會討論 駕照、牌照被吊銷,還做個什麼運輸業…… 他也不是小咖人物,找上立委一起槓上交通部 然後就……就開始雙方吵! 發給客戶的公文,他轉傳給我(等級一般,不是什麼機密 現今最新版本以下(但大概不久又會再修吧,因為還在吵== https://i.imgur.com/vcu0n11.jpg
https://i.imgur.com/XdMRxSZ.jpg
https://i.imgur.com/QXf2Jag.jpg
https://i.imgur.com/RNkiCAY.jpg
https://i.imgur.com/9OzcPDo.jpg
https://i.imgur.com/7tda1x9.jpg
https://i.imgur.com/JhdKfZ4.jpg
https://i.imgur.com/8hWJjwb.jpg
記點改為勸導這樣 理性討論看看,如不適合PO,請告知,感謝!(客戶說請盡量轉發wwww -- ※ 發信站: 批踢踢實業坊(pttsite.org.tw), 來自: 114.45.41.125 (臺灣) ※ 文章網址: https://pttsite.org.tw/biker/M.1702386828.A.D20
sm981512: 13款==223.139.114.181 12/12 21:16
suughine: 記點以前就會記了又不是第一天= =61.61.54.65 12/12 21:16
phenom42: 轉什麼 立委都要去休假了是要盧什麼111.71.37.18 12/12 21:18
a2218182822: 勸導,天大的笑話223.136.80.163 12/12 21:19
suughine: 檢舉剛好而已不適任駕駛一堆早該淘汰,61.61.54.65 12/12 21:20
Hathael: 有錢人為啥都想包養61.61.54.65 12/12 21:20
suughine: 拿別人的危險方自己的便怎麼不7414?61.61.54.65 12/12 21:20
VL1003: 記點而以,有差喔?建議加碼無照直接入刑1.162.9.201 12/12 21:23
moonzone: 酒駕還勸導 怎不74141.172.108.13 12/12 21:42
yftzeng: 支持酒駕視同殺人罪123.240.179.72 12/12 21:43
Yjizz: 你有看過台中計程車公會那垃圾訴求嗎 49.217.241.133 12/12 21:48
yovroc: 有人被洋鬼子包養過嗎 49.217.241.133 12/12 21:48
Yjizz: 職業駕駛要求囉嗦一堆根本呵呵 49.217.241.133 12/12 21:49
Yjizz: https://i.imgur.com/PHp9V18.jp 49.217.241.133 12/12 21:51
Yjizz: g 49.217.241.133 12/12 21:51
Yjizz: https://i.imgur.com/PHp9V18.jpg 49.217.241.133 12/12 21:52
Yjizz: 有鄉民搜到他過去...就不多談,自己去看 49.217.241.133 12/12 21:52
helgalie: 到底要多有錢才會想包養 49.217.241.133 12/12 21:52
louis0724: 笑死 要你們不違規好像要你們的命223.141.238.186 12/12 21:58
choosin: 奇怪 路這麼大畫個臨停區這麼難?可恥 1.164.226.110 12/12 22:14
junsport: 紅線臨停又不能檢舉,司機白目停在路口1 42.79.249.102 12/12 22:28
junsport: 0M處擋住轉彎車視野被檢舉剛好而已 42.79.249.102 12/12 22:28
nrsair: 一大堆必須舉證影響 如無影響勸導不舉發 125.224.95.79 12/12 22:29
OREOMZA: 閨蜜上包養網還推薦我... 125.224.95.79 12/12 22:29
aika5512308: 交通部施壓內政部警政署 111.242.123.57 12/12 22:30
nrsair: 載孕婦或發燒兒童可闖紅燈跨線逆向開路肩 125.224.95.79 12/12 22:31
nrsair: 不打方向燈 超速 無視交通規則 125.224.95.79 12/12 22:31
aika5512308: 路口紅線如果不影響交通都可以停了 111.242.123.57 12/12 22:31
aika5512308: ,德政。 111.242.123.57 12/12 22:31
punjab: 包養? 111.242.123.57 12/12 22:31
saru20279: 可勸導是指不開罰單連繳罰鍰都不用122.118.151.192 12/12 22:32
nrsair: 緊急孕婦就算了 兒童發高燒根本非常常見 125.224.95.79 12/12 22:32
acs81046: 都改成勸導吧,台灣最有人情味了= = 114.136.152.99 12/12 22:57
HsihHan: 這都市規劃的老問題 店家可以隨意開店 114.47.7.48 12/12 23:02
HsihHan: 卻不用付出來客和卸貨用的停車位成本 114.47.7.48 12/12 23:02
sashare: 現在包養網都這麼直接嗎 114.47.7.48 12/12 23:02
HsihHan: 怪檢舉制度 店家開店 司機停車都不對 114.47.7.48 12/12 23:02
HsihHan: 沒配套的強制交通執法 只會引來相應反彈 114.47.7.48 12/12 23:02
HsihHan: 要改的東西太多了 不如改天吧 114.47.7.48 12/12 23:02
sonofgod: 不影響就算了 但我看到很多堅持要停在 220.133.79.134 12/12 23:24
sonofgod: 店家正前方 明明後面一點有空位 220.133.79.134 12/12 23:25
sijiex: 歐美包養真的很平常嗎? 220.133.79.134 12/12 23:25
sonofgod: 尤其是超商送貨的 220.133.79.134 12/12 23:25
DarenR: 交通部秉持放著爛的精神… 反正薪水照領118.231.128.100 12/12 23:52
saTUnotSATO: 有的一台卸貨卡車就能把路佔滿 要過 61.57.77.51 12/13 00:11
saTUnotSATO: 只能跨雙黃線 為什麼會有低能單位在 61.57.77.51 12/13 00:12
saTUnotSATO: 這種雙向只有各一條路 又全都是店家 61.57.77.51 12/13 00:13
VLADINA: 男友上包養網 該放生嗎 61.57.77.51 12/13 00:13
saTUnotSATO: 的地方畫雙黃線? 這邊要檢舉一天可以 61.57.77.51 12/13 00:13
saTUnotSATO: 弄出上千件因為卸貨違停導致的跨越 61.57.77.51 12/13 00:13
saTUnotSATO: 雙黃線違規 等到收到紅單都過一兩個 61.57.77.51 12/13 00:14
saTUnotSATO: 月了 誰還會留著當初自己因為前面 61.57.77.51 12/13 00:14
saTUnotSATO: 違停導致要跨越雙黃線才能前進的影片 61.57.77.51 12/13 00:14
odemagus: 是這個包養平台嗎 61.57.77.51 12/13 00:14
noirskakashi: 舊市區就算了,重劃區也沒規劃停車 1.164.52.141 12/13 00:15
noirskakashi: 場的空間。 1.164.52.141 12/13 00:15
Aukillexz: 違規仔就乖乖吞下去啦223.140.127.130 12/13 00:22
goodjop: 是不是便利商店的大貨車老闆啊? 1.165.187.125 12/13 00:45
goodjop: 你一知道一台大貨車在紅黃線停車卸貨等於 1.165.187.125 12/13 00:46
yes500: 交男友跟包養有什麼差別 1.165.187.125 12/13 00:46
goodjop: 占掉一條車道有多危險嗎?半夜車速又特別 1.165.187.125 12/13 00:46
goodjop: 快,如果是轉彎處更是危險整個視線都被擋 1.165.187.125 12/13 00:47
goodjop: 台灣人命這麼不值錢阿? 1.165.187.125 12/13 00:47
kitty2000: 重劃區、老市區的新建案不補卸貨區, 114.34.102.194 12/13 05:59
kitty2000: 我看不少老區新建案連人行道都不補啦 114.34.102.194 12/13 05:59
alexantiy: 包養網到底在紅什麼? 114.34.102.194 12/13 05:59
kitty2000: ,就知道政府在裝死了,還什麼地狹人 114.34.102.194 12/13 05:59
kitty2000: 稠導致規劃困難,一堆藉口,還是刁民 114.34.102.194 12/13 05:59
kitty2000: 會去阻止卸貨區的規劃啊?真的放屁。 114.34.102.194 12/13 05:59
slsamg7112: 什麼都要勸導 難怪違規一大堆 59.126.98.103 12/13 08:27
loyal325: 民眾檢舉已經限縮那麼多了,怪檢舉?118.163.113.212 12/13 08:37
sowrey: 有人被包養118.163.113.212 12/13 08:37
ashianQQ: 弱智交通部 111.83.231.111 12/13 08:51
atuf: 這群人到底是搞錯什麼問題,長久以來不去大 49.159.154.185 12/13 09:35
atuf: 力抗議錯誤的交通規劃,反而抗議記點,軟土 49.159.154.185 12/13 09:35
atuf: 深掘,不要臉。 49.159.154.185 12/13 09:35
atuf: 這群人要是三不五時就因為錯誤交通規劃而抗 49.159.154.185 12/13 09:35
cw758: 求包養...管飽就好XD 49.159.154.185 12/13 09:35
atuf: 議/罷工的話,環境早就改善了 49.159.154.185 12/13 09:35
dsa3717: 我是覺得考慮罰收貨店家好了 114.45.31.130 12/13 09:44
winpig07: 本末倒置,違規反而像個受害者,店家沒 114.26.26.220 12/13 10:25
winpig07: 有提供合法送貨車位一律不要送,有本事 114.26.26.220 12/13 10:25
winpig07: 店家自己搬,真正受害的是因為送貨司機 114.26.26.220 12/13 10:25
ludi: 阿姨!我不想努力了(求包養) 114.26.26.220 12/13 10:25
winpig07: 違停造成交通事故的倒霉蛋。 114.26.26.220 12/13 10:25
kevin28: 立委請假去選舉嚕,沒空理 210.61.214.220 12/13 11:13
B7405: 你停你的 我照我的 日子照過 27.52.193.50 12/13 11:37
fenix220: https://i.imgur.com/PRJzgh9.jpg 223.138.133.59 12/13 12:32
rvd8164: 違規還討拍223.137.184.175 12/13 13:19
peernut: 有沒有富二代要包養223.137.184.175 12/13 13:19
SSSONIC: 罰錢可以 表示現在罰不夠重而已 211.23.141.97 12/13 13:36
mwu31358: 我只能說台灣對於送貨暫停真的都沒規劃 101.12.50.103 12/13 15:20
dsa3717: 需求就在那邊,罰再重問題都解決不了 114.45.31.130 12/13 15:23
raider01: 紅線就是代表那邊停車會造成交通問題啊 223.138.106.24 12/13 15:33
raider01: ,哪來的智障 223.138.106.24 12/13 15:33
xikimi: 身邊有朋友被包養 223.138.106.24 12/13 15:33
raider01: 送貨有問題自己去跟店家喬一個適當的位 223.138.106.24 12/13 15:34
raider01: 置停跟交通部溝通幹嘛? 223.138.106.24 12/13 15:35
dsa3717: 因為店家也懶得管你要從哪裡下貨過去, 114.45.31.130 12/13 16:09
dsa3717: 反正又不是他們繳罰單 114.45.31.130 12/13 16:09
dsa3717: 所以要罰問題根源的店家、計程車乘客、 114.45.31.130 12/13 16:10
Avero: 亞洲最大包養平台上線了 114.45.31.130 12/13 16:10
dsa3717: 訂貨人才有辦法推動問題解決 114.45.31.130 12/13 16:10
yuuka7613: 職業駕駛那張也太扯了吧 1.200.139.202 12/13 17:59
HsihHan: 全臺無公/自有卸貨區店家何其多 罰他們 122.121.81.179 12/13 20:06
HsihHan: 除了會得到強大反彈導致改革失敗 122.121.81.179 12/13 20:06
HsihHan: 還得罪這麼多張選票 沒有可行性 122.121.81.179 12/13 20:06
ejoz: 這個包養網正妹好多 是真的嗎 122.121.81.179 12/13 20:06
HsihHan: 應該從商業用地管理下手 整合交通規劃 122.121.81.179 12/13 20:06
HsihHan: 交通本來就是多維度的 單靠一兩樣改變 122.121.81.179 12/13 20:06
HsihHan: 是無法改革的 硬改比不改還慘 122.121.81.179 12/13 20:06
STORMSQ: 什麼叫帝王,這群人才叫帝王 60.250.74.208 12/18 09:26
linda111: 送貨的每天違法還害死人真垃圾 101.10.46.72 12/18 21:45
FishRoom: 真的有這麼多人在找包養 101.10.46.72 12/18 21:45