平衡一下 不要再什麼事都黑邦了 人家明明照規則走 欸不是 轉播就是主播跟球評在亂講阿 說裁判自己去看 這是子威自己講的吧 轉播單位的鍋 ※ 引述《ZIDENS》之銘言 : https://www.youtube.com/watch?v=JugcVi5Y-Wc
: 拉好時間的可以直接從這邊看 : https://www.youtube.com/live/JugcVi5Y-Wc?si=Vv9HgPrui5Uf-WBJ&t=10287 : 沒自動跳轉的話 : 2:51:25 : https://imgur.com/d6kHqdf : 兩隊沒有暫停 : 108:114 : https://imgur.com/WVAakHF : 69大急拔三分進球 : 111:114 : https://imgur.com/FgsNBFH : 喊了一個暫停 : 應該是富邦的短暫停(死球 富邦球權) : https://imgur.com/AByc8dL : 但前面短暫停喊掉了 也沒暫停了 : https://imgur.com/hrOK0fC : 根據最新版規則 短暫停並沒有變多 : https://imgur.com/KHK4iQk 嘿對 的確此刻富邦暫停都沒了 短暫停也沒了 但你都去查新版規則短暫停了 挑戰規則就在短暫停下面欸 而且新版也沒有改挑戰規則喔跟上一版一樣 https://i.imgur.com/4Dpe1h6.jpeg
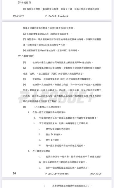
: 領航猿犯規戰術(金恩) 兩罰都進 : 111:116 : https://imgur.com/IWK3sXq : 伯朗大急拔三分進球 : 114:116 : https://imgur.com/xJfvlNu : 領航猿犯規戰術(KJ) : 玄的來了 : https://imgur.com/OwJsB10 : 永仁挑戰?? : https://imgur.com/2bXwsF4 : 許總給了一個讚 他不是比大拇指 他是比食指1 應該是在問裁判每隊不是有一次挑戰機會嗎 : 但 : 富邦已經沒有暫停了 : 挑戰如果受理理應給一個T補暫停 並沒有這件事 按規則第一次挑戰不論成功或失敗 都不會扣暫停或給T 既然如此 那此時富邦沒暫停跟能不能挑戰有什麼關係? 猜測是32號裁判的鍋 在跟永仁亂講 所以永仁以為沒暫停不能挑戰 要被給T 所以說那不要了 許總覺得不合理 問說阿不是每隊有一次挑戰機會嗎 (以上內容純猜測) : https://imgur.com/GpuLIVE : 裁判去跟永仁講了一些話 : https://imgur.com/KUNlzb2 : 永仁:那不要不要不要不要不要 : 然後就 : 挑戰不給了 : https://imgur.com/XOzDCZ4 裁判後來給的是挑戰 不是自主檢視 轉播畫面好像沒拍到 不過現場有看到在裁判去看畫面前 有對記錄台比主教練挑戰的手勢 (跟永仁比的一樣畫電視方框) 如果是裁判自己決定看IRS 手勢是手指畫圈(像replay符號) 不要再被轉播誤導了 : 裁判自主檢視 沒有升級 : 但這球原本 : 裁判沒有要檢視啊 : 是因為要挑戰才停下來的 : 時序上是:要挑戰→所以比賽停下來了→裁判去說沒暫停(應該)→那不挑戰了→主動檢視 : 但已經被停下來了 且原因是要挑戰 : 而不是裁判要主動檢視 所以把比賽停下來 : 因果關係不同 : 這樣沒暫停喊暫停要補T的規則不就形同虛設了嗎? 規則根本沒這條欸 PLG規則沒有 FIBA規則也沒有喔 不要再聽球評主播亂講了 很多時候看轉播的人覺得裁判亂吹 根本是因為轉播的人自己不懂規則傳達錯誤資訊 裁判明明都照規則走 裁判根本不會知道轉播的人在亂講什麼 也無從為自己澄清 真衰 拜託多讀規則吧 -- ※ 發信站: 批踢踢實業坊(pttsite.org.tw), 來自: 59.127.82.73 (臺灣) ※ 文章網址: https://pttsite.org.tw/basketballTW/M.1731212912.A.03D
nypgand1 : 這篇正確 11/10 12:29
fack3170 : 好 11/10 12:30
joejoe14758 : 保證內容正確性是PLG的問題吧 怎麼又要觀眾負責呢 11/10 12:30
Pash97143 : 所以是子威要扛嗎? 11/10 12:33
liaoeddie : 球評主播不是死忠的最推崇的兩位,怎麼現在又推出來 11/10 12:34
helgalie: 歐美包養真的很平常嗎? 11/10 12:34
liaoeddie : 當靶了 11/10 12:34
Weasley40 : 好 子威扛 11/10 12:34
Weasley40 : 哈哈哈哈 11/10 12:34
joejoe14758 : 下次麻煩找會更正消息的主播賽評吧 別整天誤導觀眾 11/10 12:35
ZIDENS : https://imgur.com/Ji6WQUR 11/10 12:35
OREOMZA: 男友上包養網 該放生嗎 11/10 12:35
ZIDENS : ==??? 11/10 12:35
bobwalkerkao: 這問題哪個聯盟都一樣啦 不是只有P才有 從SBL到職 11/10 12:35
bobwalkerkao: 籃都是阿 就都一樣那些人哪有差 很多球員教練也不 11/10 12:35
bobwalkerkao: 懂規則阿 就算當到球評或主播也一樣 只能說大家都 11/10 12:35
bobwalkerkao: 要有基本的媒體識讀能力 不要別人說什麼就相信什麼 11/10 12:35
punjab: 是這個包養平台嗎 11/10 12:35
cdwater : 總算以正視聽 11/10 12:36
liaoeddie : 而且規章第二次挑戰失敗明明就有扣暫停或技術犯規, 11/10 12:36
liaoeddie : 哪來的規則沒有 11/10 12:36
ZIDENS : ==???????????????? 我貼規則了欸老哥 11/10 12:36
bobwalkerkao: 欸Z板你找的規則是不是文不對題?你貼的替補延誤比 11/10 12:37
sashare: 交男友跟包養有什麼差別 11/10 12:37
bobwalkerkao: 賽要記暫停或T跟這篇挑戰有什麼關係? 11/10 12:37
liaoeddie : 主播在現場然後要不在現場的觀眾去判斷現場情形? 11/10 12:38
bobwalkerkao: 但這次是第一次挑戰耶 跟第二次挑戰規則又有什麼關 11/10 12:38
bobwalkerkao: 係? 11/10 12:38
ZIDENS : If the team has no time-out remaining, a 11/10 12:39
sijiex: 包養網到底在紅什麼? 11/10 12:39
ZIDENS : technical foul for delaying the game may be 11/10 12:39
ZIDENS : charged against the head coach, entered as a 'B' 11/10 12:39
ZIDENS : . 11/10 12:39
ZIDENS : 本來就是這條啊 11/10 12:39
liaoeddie : 你不是說沒這規則?怎麼又變第一次挑戰了 11/10 12:40
VLADINA: 有人被包養 11/10 12:40
ZIDENS : T前年就有寶寶喊空氣暫停被吹T 因為你喊暫停的行為 11/10 12:41
ZIDENS : 就是延誤比賽啊== 11/10 12:41
bobwalkerkao: 這篇本來就在講第一次挑戰阿… 11/10 12:41
ZIDENS : 這條完整是在講如果換人延誤的話可以扣暫停 11/10 12:45
ZIDENS : 但沒暫停的話要補T 11/10 12:45
odemagus: 求包養...管飽就好XD 11/10 12:45
ZIDENS : 沒暫停=延誤比賽=T 這件事是本來就存在的 11/10 12:45
ZIDENS : 這條特別提及只是告訴你 可以先扣暫停 不用馬上T 11/10 12:45
bobwalkerkao: 其實主播跟球評也不過就是在現場的場邊第一排觀眾 11/10 12:46
bobwalkerkao: 罷了 只是附帶說話給不在現場的人聽 他們也不是記 11/10 12:46
bobwalkerkao: 錄台 的確很多狀況也是自己看自己解讀 跟一般觀眾 11/10 12:46
yes500: 阿姨!我不想努力了(求包養) 11/10 12:46
bobwalkerkao: 沒什麼兩樣 差別就在本身專業素養夠不夠而已 11/10 12:46
alx51307 : http://i.imgur.com/ru1yL2V.jpg 11/10 12:53
alx51307 : 我沒看整場比賽,照規則說的”假如”富邦已經喊第二 11/10 12:53
alx51307 : 次挑戰的話,裁判應該要做出判決,而不是讓富邦可以 11/10 12:53
alx51307 : 反悔,這樣規則有跟沒有一樣= = 11/10 12:53
alexantiy: 有沒有富二代要包養 11/10 12:53
ZIDENS : 這邊完整澄清一下蛤 我就不另外發文了 11/10 12:53
ZIDENS : FIBA規則上如果受理就是延誤比賽 裁判理應當沒聽到 11/10 12:54
ZIDENS : 或直接拒絕 如果受理 那就要補T 11/10 12:54
ZIDENS : 而不是停下來討論 我們看看喔 阿 你沒暫停了 那我要 11/10 12:54
ZIDENS : 拒絕囉 雖然我們已經停下來這麼久了 11/10 12:54
sowrey: 身邊有朋友被包養 11/10 12:54
ZIDENS : 程序上就不一樣 11/10 12:55
ZIDENS : 所以我才說 大家可以停下來討論有沒有暫停 那不就 11/10 12:55
ZIDENS : 相關防範辦法形同虛設嗎? 11/10 12:55
ZIDENS : 我沒了但我就喊喊看 等他過來跟我說我沒有? 11/10 12:56
alx51307 : 沒錯!你自己教練團不仔細算暫停跟挑戰次數,然後先 11/10 12:57
cw758: 亞洲最大包養平台上線了 11/10 12:57
alx51307 : 喊喊看,沒有了再說那我不要喊,最好是可以反悔啦! 11/10 12:57
kaybear3001 : NBA總冠軍有一年就沒暫停喊暫停 比賽停下來直接補T 11/10 12:58
ZIDENS : NBA的規則是一定要受理(但其實可以當沒聽到) 然後補 11/10 12:58
ZIDENS : T FIBA的規則是原則不受理 但給的話要補T 11/10 12:59
ZIDENS : 但不管是哪邊都不應該出現 我們停下來看看有沒有辦 11/10 12:59
ludi: 這個包養網正妹好多 是真的嗎 11/10 12:59
ZIDENS : 法挑戰/暫停 如果不行就算了 也沒處罰 的狀況 11/10 12:59
ZIDENS : 這些條款都是在避免這件事情發生 11/10 12:59
bobwalkerkao: 正常的記錄台都會跟裁判核對哪隊剩幾次暫停阿,基 11/10 13:15
bobwalkerkao: 本上沒額度就不會受理教練請求。球隊通常也都會跟 11/10 13:15
bobwalkerkao: 記錄台核對剩幾次暫停,本就不應該發生沒額度還給 11/10 13:15
peernut: 真的有這麼多人在找包養 11/10 13:15
bobwalkerkao: 暫停的情況(記錄台的鍋)。至於上面說若這是第二次 11/10 13:15
bobwalkerkao: 挑戰的話,照規則電視手勢比出來就是正式請求挑戰 11/10 13:15
bobwalkerkao: 了,沒有反悔的選項。台籃較常見的是教練在那邊口 11/10 13:15
bobwalkerkao: 頭叫叫說要挑戰要挑戰或叫裁判要不要自己討論一下 11/10 13:15
bobwalkerkao: ,裁判去確認說要求挑戰的話要明確用手勢比出來(電 11/10 13:16
xikimi: 有人可以分析一下包養平台的差異嗎 11/10 13:16
bobwalkerkao: 視畫框),然後教練可能收到球員示意後又不要挑戰, 11/10 13:16
bobwalkerkao: 這種反悔只能說就拖時間而已。正式FIBA不會給你這 11/10 13:16
bobwalkerkao: 樣拖台錢。至於前面用替補延誤比賽給暫停給T,是因 11/10 13:16
bobwalkerkao: 為你替補不上來沒有5個球員裁判沒辦法繼續比賽阿, 11/10 13:16
bobwalkerkao: 那你延誤得利想偷機當然要有相應的規範,你實際上 11/10 13:16
Avero: 那個包養網人最多XD 11/10 13:16
bobwalkerkao: 就是沒請求暫停但得到了多餘的暫停時間阿,雖然你 11/10 13:16
bobwalkerkao: 沒請求但實際上用到暫停,就該計暫停。沒有暫停了 11/10 13:16
bobwalkerkao: 就記T。但是其他的時間裁判是可以繼續比賽的耶,任 11/10 13:16
bobwalkerkao: 何時間你延誤比賽,輕則警告,重也可直接給T。並不 11/10 13:16
bobwalkerkao: 會你延誤就幫你先扣暫停好嗎? 回到這個case富邦本 11/10 13:16
ejoz: 我妹上包養網被我發現= = 11/10 13:16
bobwalkerkao: 來就按規則在對的時間對的手勢請求挑戰,是哪裡有 11/10 13:16
bobwalkerkao: 問題?本來就是犯規停下來罰球,富邦又沒有刻意用 11/10 13:16
bobwalkerkao: 不正手段延誤比賽,裁判對規則不熟問題比較大吧, 11/10 13:16
bobwalkerkao: 不過後續討論後也處理回來也就算了。只是沒想到轉 11/10 13:16
bobwalkerkao: 播誤傳達錯誤訊息給觀眾。 11/10 13:16
FishRoom: 隔壁桌的人竟然在討論包養... 11/10 13:16
ZIDENS : 第一 紅燈 應該不是挑戰 第二 維持原判=挑戰失敗 11/10 13:18
ZIDENS : 你的說法不管哪個都不通欸== 11/10 13:18
ZIDENS : 至於那條規則你看不懂我也沒辦法 反正我是解釋過了 11/10 13:19
WetBro : 吳永仁根本沒有要取消挑戰 他揮手是在說裁判搞錯了 11/10 13:19
WetBro : 而且手一直比一……. 11/10 13:19
KsiR: 樓上是不是被包養 11/10 13:19
bobwalkerkao: 看不懂紅燈是在說啥? 這球挑戰失敗維持原判沒錯阿 11/10 13:22
bobwalkerkao: ,所以比賽繼續阿。第一次挑戰無論成功或失敗都沒 11/10 13:22
bobwalkerkao: 影響阿… 11/10 13:22
alx51307 : 一直鬼打牆欸,你指的球員喊挑戰,通常球員都是看著 11/10 13:24
alx51307 : 教練比,然後教練會再自己判斷要不要喊,因為喊下去 11/10 13:24
peoples: 未看先猜這包養 11/10 13:24
alx51307 : 就沒有跟你再含扣的,誰再跟你警告啊?????今天 11/10 13:24
alx51307 : 吳永仁就是喊下去了,裁判要做的事情就是跟紀錄台確 11/10 13:24
alx51307 : 認次數,有,就看回放;沒有,就是插T,結果裁判兩 11/10 13:24
alx51307 : 個事情都沒做??? 11/10 13:24
ZIDENS : 挑戰失敗要扣暫停啊== 11/10 13:24
wilmer: 一定又是這包養 11/10 13:24
ZIDENS : 還失敗當沒事喔老哥 11/10 13:24
ZIDENS : 哈哈 失敗啦 這樣嗎 11/10 13:24
bobwalkerkao: 第二次挑戰失敗才會扣暫停欸!這是第一次挑戰,不 11/10 13:25
bobwalkerkao: 論成功或失敗都沒影響 11/10 13:25
WetBro : 一開始是裁判搞錯挑戰次數 11/10 13:26
badlip: 包養平台不意外 11/10 13:26
WetBro : 吳永仁揮手跟裁判說你們搞錯挑戰次數 我們第一次挑 11/10 13:28
WetBro : 戰不扣暫停(手勢比一) 11/10 13:28
bobwalkerkao: 今天永仁喊下去了,是裁判搞錯好嗎? 所以後來是因 11/10 13:28
bobwalkerkao: 為主教練挑戰去看回放阿,不是取消挑戰欸! 11/10 13:28
WetBro : 後來裁判跟紀錄台確認富邦的確第一次挑戰不扣暫停 11/10 13:29
piggyoil: 覺得包養網EY嗎 11/10 13:29
WetBro : 給予富邦挑戰 11/10 13:29
bobwalkerkao: 說都是球員喊挑戰的是沒看過遠邊出界教練自己口頭 11/10 13:31
bobwalkerkao: 說要挑戰要挑戰或要裁判討論一下然後球員自己搖手 11/10 13:31
bobwalkerkao: 跟教練示意不要的嗎 就想唬唬裁判而已阿 11/10 13:31
ab056921 : 第一次挑戰跟延誤比賽有什麼關聯性......Z版是引用 11/10 13:42
TwixBar: 包養網站葉配啦 11/10 13:42
harry8374 : 結論就裁判爛吧都幾年了裁判一點進步都沒有 11/10 13:45
bobwalkerkao: 我以為這次結論會是轉播素質要更加油欸(非針對當日 11/10 13:52
bobwalkerkao: 兩位)。其實這是台籃常見的現象,大部分人對規則的 11/10 13:52
bobwalkerkao: 理解來自於轉播,而非對規則本身。如果不是轉播, 11/10 13:52
bobwalkerkao: 現場觀眾根本不會像網路上這樣被誤導。 11/10 13:52
boggicer: 記者收了包養網多少啦 11/10 13:52
LEBRON99 : 為黑而黑 讚讚 11/10 13:54
ZIDENS : 找找看那個燈是不是挑戰燈吧 11/10 13:55
r44621 : 還敢無視燈啊 11/10 14:01
bobwalkerkao: 哪個燈?挑戰有什麼燈?只有暫停和犯規有燈吧… 11/10 14:01
booker56 : z板還想凹啊,亂黑一通 11/10 14:11
Chiason: 包養真亂 11/10 14:11
booker56 : 規則都搞不懂 11/10 14:12
CtCtCt : 確認富邦只挑戰一次,所以這篇是對的 11/10 14:14
Weasley40 : 什麼燈 11/10 14:24
Weasley40 : https://i.imgur.com/vmZ8DSr.jpeg 11/10 14:25
Jokic15 : 竟敢無視燈 11/10 14:25
Markell: 演藝圈一堆包養好嗎 11/10 14:25
listening44 : 老哥怎麼又翻車了? 大版主帶頭黑都翻幾次了?很勇喔 11/10 14:36
Yu112927 : 又又又 11/10 14:56
sniperlin : 又又又 11/10 15:47
a30332520 : Z又翻車,顆顆 11/10 17:01
a30332520 : 當個版主整天翻車 11/10 17:03
fuoya: 政治圈一堆包養好嗎 11/10 17:03