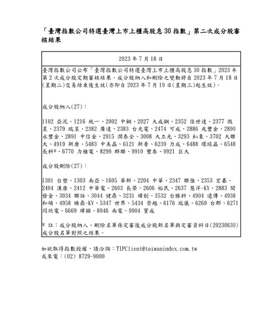
1. 標題:「臺灣指數公司特選臺灣上市上櫃高股息 30 指數」第二次成分股審核結果 2. 來源:台灣指數公司 3. 網址https://taiwanindex.com.tw 4. 內文: 臺灣指數公司公布「臺灣指數公司特選臺灣上市上櫃高股息 30 指數」2023 年 第 2 次 成分股定期審核結果。成分股納入和刪除之變動將自 2023 年 7 月 18 日 (星期二)交易 結束後生效(亦即自 2023 年 7 月 19 日(星期三)起生效)。 成分股納入(27): 1102 亞泥、1216 統一、2002 中鋼、2027 大成鋼、2352 佳世達、2377 微 星、2379 瑞 昱、2382 廣達、2383 台光電、2474 可成、2886 兆豐金、2890 永豐金、2891 中信金、 2915 潤泰全、3008 大立光、3293 鈊象、3702 大聯 大、4919 新唐、5483 中美晶、612 1 新普、6239 力成、6488 環球晶、6548 長科*、6770 力積電、8299 群聯、9910 豐泰 、9921 巨大 成分股刪除(27): 1301 台塑、1303 南亞、1605 華新、2204 中華、2347 聯強、2353 宏碁、 2404 漢唐、 2412 中華電、2603 長榮、2606 裕民、2637 慧洋-KY、2883 開 發金、3034 聯詠、3044 健鼎、3231 緯創、3532 台勝科、4904 遠傳、4938 和碩、4958 臻鼎-KY、5347 世界、 5434 崇越、6176 瑞儀、6269 台郡、6271 同欣電、6669 緯穎、8046 南電、9904 寶成 補個圖,網址好像進不去了哈哈 https://i.imgur.com/04BH6Hi.jpg
上次納入開發金,結果沒配息 這次馬上就剔除… 總共30檔,就換了27檔~ 接下來幾天被刪除和納入的成分股 有興趣的可以觀察一下~ -- ※ 發信站: 批踢踢實業坊(pttsite.org.tw), 來自: 111.255.39.74 (臺灣) ※ 文章網址: https://pttsite.org.tw/Stock/M.1689670111.A.570
alex5566 : 6669 賺翻了吧.....07/18 16:49
abc0922001 : 30檔換27檔喔,會不會太誇張07/18 16:49
hebeisme5566: 不拜叫煮 :07/18 16:49
lakershank : 一覺醒來身邊的同事都新面孔07/18 16:49
kmark1120 : 900一直榨汁 還有一堆死忠的一直買XDD07/18 16:49
ejoz: 我妹上包養網被我發現= =07/18 16:49
tctv2002 : 韭00日常 07/18 16:49
stlinman : 這換手率,幫券商做業績? 07/18 16:49
alex5566 : 不敗有推薦這檔? 07/18 16:50
mumuwei : 摩擦成本飛天07/18 16:50
gankgf : 上市前就知道的事 不意外07/18 16:50
FishRoom: 隔壁桌的人竟然在討論包養...07/18 16:50
photonic : 好蠢的指數07/18 16:50
mumuwei : 不敗有頁配07/18 16:50
poeoe : 所以還留著的哪三個啊 感覺很強07/18 16:50
abc0922001 : 我以前有買過,後來直接認賠殺出07/18 16:50
photonic : 有阿呆會買這檔?07/18 16:50
KsiR: 樓上是不是被包養07/18 16:50
dbdudsorj : 射飛鏢囉 反正都是韭菜的錢07/18 16:51
abc0922001 : 有阿,以前為了月月配買過,有夠智障的07/18 16:51
heveninferno: 韭靈靈07/18 16:51
s155260 : 韭0007/18 16:51
sasasasasa : 換27黨......這選股能力是不是跟我一樣而已07/18 16:51
peoples: 未看先猜這包養07/18 16:51
abc0922001 : 好險一下子就醒悟了,買台灣50才是王道07/18 16:52
DDDDRR : 富邦很會 07/18 16:52
photonic : 新手被炸騙難免 就跟買台灣50反一一樣 被騙一次就好07/18 16:52
CloudyWing : 華邦電還留著,不過好像是還沒配息的關係07/18 16:52
lmc66 : 踢出一堆飆股07/18 16:52
wilmer: 一定又是這包養07/18 16:52
tenghui : 剛好刪除股有4檔持續佈局中 希望賣低一點07/18 16:52
sasasasasa : 然後踢緯創@@07/18 16:52
ej03xu3 : https://imgur.com/im6PZ56 投信又有理由賺錢了 07/18 16:53
tenghui : 滑崩這2年都配1塊啊 雖然一崩都是10塊起跳 07/18 16:53
jenchieh5 : 這跟我的操作有什麼差別 07/18 16:53
badlip: 包養平台不意外 07/18 16:53
Kobe5210 : 出這種ETF,增加選股高手吃豆腐的機會07/18 16:53
windblood : 韭零零大風吹很好玩?XDD07/18 16:54
laechan : 亂源 07/18 16:54
npc776 : 他就不是要讓你賺 是把你的錢用管理費手續費名目往07/18 16:55
npc776 : 富邦證搬而已(ry 07/18 16:55
piggyoil: 覺得包養網EY嗎 07/18 16:55
alex5566 : 給台股一點震盪~給空蛙一點信心~ 07/18 16:55
photonic : 賣緯創和碩緯穎應該賺不少錢 07/18 16:55
a0808996 : 換27xd 這選股很有問題 07/18 16:55
ivanlsag : 力GG? 07/18 16:56
ching7896 : 剔除的27支上周就開始在賣了 07/18 16:56
TwixBar: 包養網站葉配啦 07/18 16:56
Logleader : 居然有力積 07/18 16:57
caity : 這檔真的超好玩 07/18 16:57
caity : 把一些季配的留下來吧 07/18 16:57
speady : 故意換一堆要賺手續費啦 07/18 16:57
sospeter : 巴菲特最賭爛這種,摩擦成本太離譜的ETF 07/18 16:57
boggicer: 記者收了包養網多少啦 07/18 16:57
photonic : 投信該出 000AI AI概念ETF 07/18 16:57
benptt : 跟我一樣韮,只差他是用別人的錢 07/18 16:57
fishead1116 : 每次看900換股都覺得很促咪 07/18 16:59
CHOUHSIWEI : 有些被剔除的是不是已經配完了? 07/18 16:59
tio2catalyst: 納入中鋼要幹嘛啊,高股息etf? 07/18 16:59
Chiason: 包養真亂 07/18 16:59
Rex1009 : 黃董也是高股息嗎 07/18 16:59
Guan63941 : 買200的廣達XDD 開始有ETF要洗碗了 07/18 16:59
iorijkl : 可以啦 持續觀察多韭 07/18 17:01
CloudyWing : 被剔除的除了開發金都是已配完又非季的股票07/18 17:01
inokumaw : 這隻到底在幹麻,一直換是有賺嗎 07/18 17:01
Markell: 演藝圈一堆包養好嗎 07/18 17:01
caity : 沒有吧,他就手續費內扣淨值扣掉拉,政府賺錢07/18 17:02
icou : 韭零零笑死 07/18 17:02
caity : 還這他自己的證券公司也賺錢? 07/18 17:02
transfight : QQ換27檔真猛...這ETF真能買嗎?? 07/18 17:03
ImCPM : ZGG 07/18 17:03
fuoya: 政治圈一堆包養好嗎 07/18 17:03
young2008425: 這檔不就是一直換一直換? 27進27出蠻正常的吧 07/18 17:03
Anyotw : 有人買?還真有,當年成長快速前五大 07/18 17:04
misthide : 買開發金買得好快樂 結果股息0元 07/18 17:04
JOE1176 : 還有人買這檔嗎? 07/18 17:05
ab4daa : 盤 07/18 17:05
Apasiri: 有錢人一堆包養好嗎 07/18 17:05
ksvs73150071: 踢緯創收力積電XDDD? 07/18 17:05
apolloapollo: 可成都除完息了 是買來抬轎? 07/18 17:05
a0921387223 : 韭到哭 07/18 17:06
aimez13je : 華新小兒剛出完 換投信開始倒給小兒 07/18 17:06
laogiby : 韭靈靈 笑死 07/18 17:09
litidi: 學生妹被包養多嗎 07/18 17:09
ipath19 : 根本是重來一遍 07/18 17:10
timidwei : 笑死 光費用就內扣多少了 買這隻的也太韭 07/18 17:11
cl3bp6 : 矽晶圓原來是他們買的 07/18 17:11
Kaken : 這有沒有賣股手續費內扣問題啊,還有這樣的喔XDDD 07/18 17:12
siibouf : 韭 07/18 17:12
Merzario: 亞洲最大包養網上線啦 07/18 17:12
ben811018 : 賣緯創應該賺了不少吧07/18 17:13
johnson44 : 真的韭 07/18 17:14
Iceballz : 難怪富邦金狂漲 燃料一堆07/18 17:14
fasco : 這ETF換股幅度跟投顧老師一樣 07/18 17:15
fg008kimo : 這經理人到底行不行... 07/18 17:16
Muzaffer: 我哥上包養網被我抓包.. 07/18 17:16
caity : 台灣又沒那麼多季配的,根本沒法玩 07/18 17:16
qqq12380 : 像是新手散戶在操作 07/18 17:18
Lotso0217 : 和碩.. 07/18 17:19
jjjjjjs : 太神了 07/18 17:19
a0921387223 : 韭零零買兒子長科 把我們媽媽長華當塑膠膩 07/18 17:20
MIJice: 有人包養過洋鬼子嗎 07/18 17:20
laogiby : 沒想到有朝一日可以看到ETF相信黃董 07/18 17:20
laogiby : 韭到不行 07/18 17:21
miyazakisun2: 原來緯創是在跌這個欸 07/18 17:21
ntnuljg : 算了 今年都不敢嘴高股息 每支都超噴 07/18 17:21
shang17 : 900的選股策略真的很謎 07/18 17:21
SpyTime: 有錢人為啥都想包養 07/18 17:21
wald5566 : 換太多了吧 笑死 07/18 17:21
f204137 : 開發金6個0 上半年還能納入... 07/18 17:22
a125g : 超韭 07/18 17:23
jeff22aa22 : 韮 07/18 17:24
F93935 : 慘 07/18 17:25
Toth: 有人被洋鬼子包養過嗎 07/18 17:25
F93935 : 換來換去手續費就內損多少 07/18 17:25
LMgogo : 為什麼可以一次換這麼多? 07/18 17:26
moon1991 : 30換27???07/18 17:26
Dia149 : 還好我退了 07/18 17:27
Waitaha : 佳世達有救了嗎07/18 17:27
Asterix: 到底要多有錢才會想包養07/18 17:27
fbtm : 配60還被踢??? 07/18 17:29
pmes9866 : Oo韭oO 07/18 17:29
fbtm : 30換27不就表示超級不會選的 07/18 17:30
a9940597 : 超級久 07/18 17:30
ecoh796 : 踢1301可惜了 07/18 17:31
AdamShi: 閨蜜上包養網還推薦我... 07/18 17:31
chinaeatshit: 緯創賺爛了 上次納入成本應該還不到50 高割離席 07/18 17:31
s56565566123: 價差賺翻了 07/18 17:31
jenchieh5 : 這個設計出來就是會每季都大清洗 07/18 17:32
Adrian : 券商手續費賺飽飽 07/18 17:33
howhow801122: 手續費 07/18 17:34
lezabo: 包養? 07/18 17:34
m1999114 : 也換太多 07/18 17:35
neverlight : 果汁機運轉中 07/18 17:36
suck55426 : 替換成分股賺的錢也算etf股東的嗎? 07/18 17:39
out : 不過900有填息,再觀察一下 07/18 17:39
out : 今年漲不少 07/18 17:40
silberger: 現在包養網都這麼直接嗎 07/18 17:40
omanorboyo : 一覺起來面目全非 07/18 17:40
out : 看看月底的配息 07/18 17:40
mobetam07670: 2353賺到息也賺到價差 07/18 17:44
qwesazx : 這樣選股還不如我自己射飛鏢 07/18 17:46
IDL : 說留那3個比較快吧07/18 17:48
xayile: 歐美包養真的很平常嗎?07/18 17:48
saber50116 : 留聯發科、華邦電、光寶科~~~ 07/18 17:48
tanchuchan : 發哥還沒止跌www 07/18 17:50
awss1971 : 這...交易摩擦成本...反正是韭菜出的~~~ 07/18 17:51
jimjim951357: 笑死 07/18 17:53
livic : 30檔可以換27檔... 07/18 17:53
cazo: 男友上包養網 該放生嗎 07/18 17:53
EeePC901 : 真的很韭 07/18 17:57
Arjui : 中鋼的春燕是這隻嗎? 07/18 18:00
Gyin : 大概就除完息的換還沒除息的... 07/18 18:05
asas123sdsa : 緯創賺爛了,其他隨便賣 07/18 18:09
ironman28 : 這支超級韭,管理費爆表 07/18 18:09
izilo: 是這個包養平台嗎 07/18 18:09
zzzzzlss : 這什麼神奇操作 07/18 18:11
FlynnZhang : 好屌 07/18 18:13
kilhi : 高股息 有長榮嗎 07/18 18:16
s1001326 : 韭菜問多久更換一次? 07/18 18:19
lyhorcish : 焦家配息都很保守(小氣?),不過買她是為了價差 07/18 18:21
SEDAP: 交男友跟包養有什麼差別 07/18 18:21
zerohsu : 最近這隻漲超多的..我賠錢被洗掉了 07/18 18:22
stocktonty : 每次換股都會各種亂 簡直台股特異功能大軍 07/18 18:22
StarRoad : 股價變4倍,一點都不高股息了,能不換嗎 07/18 18:25
iamjimhaha : 緯創買30賣130 應該股利能配不少吧 07/18 18:28
apolloapollo: 高股息(X) 高價差(O) 07/18 18:33
TUZom: 包養網到底在紅什麼? 07/18 18:33
pippen2002 : 齁! 有人˙偷跑齁?? 07/18 18:33
pippen2002 : 2886 兆豐金、2890 永豐金、2891中信金、5483、6488 07/18 18:34
hate56 : 夭獸 真的韭靈靈 07/18 18:35
darkblue6404: 敢買力積電就給推 我70套到現在 07/18 18:35
biojo : 收中鋼是為了下次可以把它剃除嗎 手續費賺飽飽 07/18 18:36
Jiulon: 有人被包養 07/18 18:36
joeboy : 梯偉影 你會後悔 07/18 18:37
aisitelu : 定位是存股標的結果每次選股都大風吹 哪門子存股 07/18 18:38
DaDaDaLa : 又大洗盤 為什麼說又呢 07/18 18:39
thevirus : 瘋狂進出的ETF,內扣不知就多少了 07/18 18:40
cmuse : 囧00 07/18 18:43
laetuon: 求包養...管飽就好XD 07/18 18:43
A90812345 : 不意外啊 大換股已經不是新聞 07/18 18:48
A90812345 : 比較好奇900八月會端出多少配息 07/18 18:48
knifeking : 這選股好瞎,廣達現在買...... 07/18 18:49
greattower : 笑死 07/18 18:49
u9603134 : 白痴ETF又來獻醜了 07/18 19:00
slot365: 阿姨!我不想努力了(求包養) 07/18 19:00
DareJ : 超韭菜ETF 07/18 19:02
MixBear : 緯創賣掉 根本賺爛 07/18 19:03
MixBear : 開發金信x 跟 x俠 有一陣子的愛股QQ 07/18 19:03
lluunnaa : 這個換法,厲害了... 07/18 19:10
s56565566123: 賣緯創高歌離席 不懂酸民吵什麼 07/18 19:11
colortea: 有沒有富二代要包養 07/18 19:11
wait945 : 賺股息(X) 賺價差(O) 07/18 19:12
odiechiang : 不韮啊,人家賣緯創要高歌離席了 07/18 19:13
newvote : 至少也要一些穩定的核心持股.....全換是什麼操作 07/18 19:20
newvote : 然後季配 又可能一次配9成資金...剩餘就隨便配 07/18 19:21
qscgg : 這什麼鬼,差不多全換了欸 07/18 19:27
glenber: 身邊有朋友被包養 07/18 19:27
StarRoad : 不過調整移除的話,是什麼時候開始賣? 07/18 19:27
Cowyau : 是說換進來的感覺還行 07/18 19:29
BigBird110 : 上次也是大風吹阿 07/18 19:35
f204137 : 啊... 原來是可成被900買... XD 07/18 19:37
fmp1234 : 開發哈哈 07/18 19:40
Kimbel: 亞洲最大包養平台上線了 07/18 19:40
samm3320 : 又到了榨汁時間 07/18 19:40
samm3320 : 買上次配最多的,一開獎全貢估,再換這次配完最多 07/18 19:42
samm3320 : 的賭下次 07/18 19:42
silentence : 有事嗎== 07/18 19:43
kl0408 : 為什麼他賣掉的一堆我都覺得差不多是買點了 07/18 19:43
tale1890: 這個包養網正妹好多 是真的嗎 07/18 19:43
kai2573 : 和碩還沒配不是 07/18 19:59
leechester : 這些叫高股息?笑死人 07/18 20:19
tku9527 : 塊陶 07/18 20:25
MinJun5566 : 這波賣緯創賺爛 07/18 20:30
guowei616 : 笑死 硬要參加配息 配完貼息也不管馬上跑路 07/18 20:33
waterway: 真的有這麼多人在找包養 07/18 20:33
snowangelic : 大象 07/18 20:53
leveger0903 : 不知道下個月900配息會不會跟去年一樣非常高 07/18 20:54
lika32 : 我想買開挖金了,大概洗到多少元以下買比較保險? 07/18 20:59
sharkiley : 有沒有搞錯 幾乎把整副牌換掉 07/18 21:12
BruceChen227: 韭00我同事也有買 不忍噓 07/18 21:16
mark1888: 有人可以分析一下包養平台的差異嗎 07/18 21:16
PTTpeter : 佳世達7/20要除息了,現在納入是來得及趕上除息嗎? 07/18 21:27
billionaire : https://i.imgur.com/4CBnPI9.gif 07/18 21:30
Diver123 : 這支到底誰在買啊?這麼白癡的選股邏輯... 07/18 21:37
diabolica : 勇者 07/18 21:38
seuil : 鄉民反指標 感覺該買了 07/18 21:44
Quaranta: 那個包養網人最多XD 07/18 21:44
luten : 太爛了吧 07/18 21:46
aweara : 選中鋼 這檔ETF成分股是用抽籤的嗎 07/18 21:47
octopuso1c : 中華電 台郡被踢...... 07/18 21:55
Kempner : 00900 8月到底會配多少呢? 07/18 22:26
aannasui : 2474的買盤抓到 07/18 22:28
schlemm: 我妹上包養網被我發現= = 07/18 22:28
s860134 : 真韭etf 07/18 22:33
florabrair : 韭靈靈 07/18 22:55
g5637128 : 這支真的垃圾 誰買誰腦袋撞到 07/18 22:58
qtzbbztq : 韭菜ETF 07/19 00:35
qtzbbztq : 別的etf都在創新高了他還沒回到開盤假 07/19 00:37
Wirol: 隔壁桌的人竟然在討論包養... 07/19 00:37
aloness : 他不是來賺配息,是來賺價差的吧 07/19 00:48
genius721105: 洗手續費 00韮00 07/19 05:48