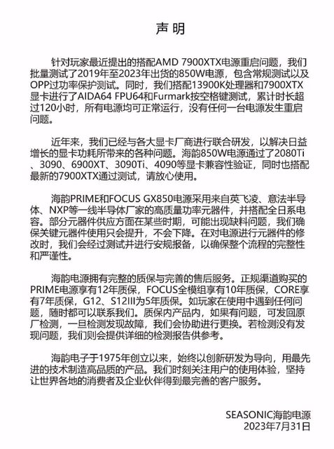
事情是這樣的,近月 AMD 顯示卡 RX 7900 XTX 在中國各大科技論壇和影音平台的討論度 非常高 源於有不少中國使用者以及自媒體發現部份額定 850W 的電供無法完美支援 RX 7900 XTX 尤其在某些極高負載和急速切換負載程度的測試中或會出現電腦重啟的現象 多家電供品牌被火速炎上,海韻 SEASONIC 是其中一家被測試的電供品牌 被指在 2023 年之前出廠的旗下 850W 電供以及代工的 850W 電供同樣也無法通過上述測 試 導致電腦重啟。海韻 SEASONIC 在 2023/7/31 晚上 8 點 18 分在 BILIBLI 上刊登聲明 公開回應事件 指出經內部測試後,並無發現海韻 SEASONIC 在 2019 年至 2023 年出廠的電供在搭配 RX 7900 XTX 時有出現上述重啟問題,所有測試電供運作一切正常 請各位使用者放心使用。海韻 SEASONIC 更主動邀請某位 BILIBILI 自媒體,到海韻位於 廣東的工廠進行覆檢。 Seasonic 回應 RX 7900 XTX 重啟事件 海韻聲明內容如下: 1.針對玩家最近提出的搭配 AMD 7900XTX 電源重啟問題 我們批量測試了 2019 年至 2023 年出貨的電源,包含常規測試以及 OPP 過功率保護測 試 同時,我們搭配 13900K 處理器和 7900XTX 顯卡進行了 AIDA64 FPU64和 Furmark 按空 格鍵測試 累計時長超過 120 小時,所有電源均可正常運行,沒有任何一台電源發生重啟問題。 近年來我們已經和各大顯卡廠商進行聯合研發,以解決日益增長的顯卡功耗所帶來的各種 問題 海韻 850W 電源通過了 2080Ti、3090、6900XT、3090Ti、4090 等顯卡兼容性 驗證 同時也搭配最新的 7900XTX 通過測試,請放心使用。 2.海韻 PRIME 和 FOCUS GX850 電源採用來自英飛凌、意法半導體 NXP 等一線半導體廠家的高質量功率元器件,並搭配全日系電容。部分元器件供應方面在 某些時期 可能出現缺料問題,我們確保關鍵元器件使用只會提升,不會下降。在對電源進行元器件 的修改時 我們會經過測試並進行安規報備,以確保整個流程的完整性和嚴謹性。 3.海韻電源擁有完整的質保與完善的售後服務,正規渠道購買的 PRIME 電源享有 12 年 質保 FOCUS 全模組享有 10 年質保,CORE 享有 7 年質保,G12、S12III 為 5 年質保 如玩家在使用中遇到任何問題 隨時都可以聯繫我們。質保內產品內,如果有問題,可發回原廠檢測 一旦檢測發現故障,我們會協助進行更換。若檢測沒有發現問題,我們則會提供詳細的檢 測報告供參考。 海韻電子於 1975 年創立以來,始終以創新研發為導向,用最先進的技術製造高品質的產 品 我們時刻關注用戶的使用體驗,堅持讓世界各地的消費者及企業夥伴得到最完善的客戶服 務。 ZOVEYCHEN 在 2023/8/7 回報事情最新發展 他帶著 I7 13700K、MSI PRO Z790 P、POWERCOLOR HELLHOUND RX 7900 XTX (2*8PIN) 以及一些未能過測的海韻電供和一些可以過測的非海韻電供到工廠; 而海韻工廠就以 I9 13900K / ASUS Z790 HERO / XFX RX 7900 XTX (3*8PIN) 應戰 ZOVEYCHEN 率先搭建自己的平台,在海韻工廠工程師的面前 示範如何使他帶來的海韻電供重開機,以及展示非海韻電供的確可以順利過測 海韻工廠方表示明白和理解,會研究箇中問題。 接著就是海韻工廠方把 ZOVEYCHEN 帶來的會重開機的海韻電供 放到自家測試平台再進行測試,請注意這裡海韻工廠的平台在主機板和顯示卡上都略有不 同 結果是海韻工廠方成功使 ZOVEYCHEN 帶來的會重開機的海韻電供順利通過測試,這裡有 兩種解讀 一是海韻工廠暗地裡作弊,二是海韻電供對特定的 CPU / GPU / 主機板有相容性問題。 為了排除是顯示卡的型號不同導致重開機,海韻工廠方把 ZOVEYCHEN 帶來的顯示卡插在 自己的平台上 也就是 I9 13900K、ASUS Z790 HERO、POWERCOLOR HELLHOUND RX 7900 XTX (2*8PIN) 跟 ZOVEYCHEN 會重開機的海韻電供,結局是…通過測試。 事情的最新進展大概就這樣,結論看起來像是,兩邊各自的測試都沒有出錯 互測後也排除了是非公型號在 PCB 設計上和 BIOS POWER LIMIT 上的差異,導致重開機 這一可能性 最後只剩 CPU 和主機板沒有再反覆交叉驗證了。重開機問題是確實存在的 但僅限於特定的組裝平台上。這令筆者想起 DDR5 的問題 也希望板廠記憶體廠盡快邀請 AHOC 來台當面對決,弄個直播順便帶推銷一下自家產品。 https://i.imgur.com/z6q7yQq.png
SEASONIC 海韻電源 2023 年 7 月 31 日 來源 UNI 編譯 Seasonic 海韻就 RX 7900 XTX 重啟事件刊登聲明 https://unikoshardware.com/2023/08/seasonic-factory-test-rx7900xtx 嘿嘿見鬼啦~ SEASONIC 海韻工廠大戰 RX 7900 XTX 劇情超展開! https://unikoshardware.com/2023/08/seasonic-7900xtx-reboot-statment 起爭議 重開羅生門是不是有人要黑我大海韻 還是產品有問題 吃瓜B站看彈幕 沒關係 台灣買7900XTX的很少 不影響 4080 跟 7900XTX 九比一 -- ※ 發信站: 批踢踢實業坊(pttsite.org.tw), 來自: 60.249.18.108 (臺灣) ※ 文章網址: https://pttsite.org.tw/PC_Shopping/M.1691685232.A.D88
pmes9866: 海韻在對岸超重視網路輿論這塊123.192.217.214 08/11 00:36
linfon00: 各自都沒問題...就不用找問題了 125.228.98.89 08/11 00:38
roc074: 夠兇,對付契丹人就是要在各方面直接碾過 1.200.25.241 08/11 00:44
roc074: 去。 1.200.25.241 08/11 00:44
tomsawyer: 所以是主板問題囉 吃瓜 180.217.34.22 08/11 01:01
Nicodim: 到底要多有錢才會想包養 180.217.34.22 08/11 01:01
lazioliz: 好熱鬧的感覺 116.89.128.228 08/11 01:05
qazws931: 看了一下什麼事 結果最糟的是海盜認証T1 61.230.234.199 08/11 01:06
qazws931: 的那個最有問題 61.230.234.199 08/11 01:06
qazws931: 總監 61.230.234.199 08/11 01:10
Litfal: 對決欸 直接進工廠debug 27.247.32.181 08/11 01:33
Foning: 閨蜜上包養網還推薦我... 27.247.32.181 08/11 01:33
z83420123: 主機板衝突? 59.115.148.243 08/11 01:41
dos01: 問就是玄學 182.155.78.98 08/11 01:41
z83420123: 之前不是有技嘉主機板跟哪牌psu也是會 59.115.148.243 08/11 01:42
z83420123: 重開機 59.115.148.243 08/11 01:42
z83420123: 查到了 技嘉+全漢 59.115.148.243 08/11 01:42
AKNY: 包養? 59.115.148.243 08/11 01:42
dos01: 突然想到 有沒有可能是住家電網的問題? 182.155.78.98 08/11 01:43
z83420123: 沒有 他的系統去海韻工廠也是重啟 59.115.148.243 08/11 01:43
z83420123: 同一張卡在海韻系統上不會重啟 應該是 59.115.148.243 08/11 01:44
z83420123: 主機板衝突可能性比較大 59.115.148.243 08/11 01:44
dos01: 喔喔 了解 那確實是主板的可能性很高 182.155.78.98 08/11 01:46
mysister: 現在包養網都這麼直接嗎 182.155.78.98 08/11 01:46
yymeow: 應該是某種因素啟動了power的保護機制而 114.25.203.158 08/11 01:59
yymeow: 瞬斷重啟 114.25.203.158 08/11 01:59
labbat: 硬體相容性問題 180.177.2.153 08/11 02:11
asmodee: 瞬間重啟一般都不是PSU的保護機制被啟動 220.136.139.87 08/11 02:21
StarHero: 主板只管PCIE供電阿 59.127.163.145 08/11 02:34
cir72: 歐美包養真的很平常嗎? 59.127.163.145 08/11 02:34
dos01: 如果電源熄火 應該直接關機 也不會重開吧? 182.155.78.98 08/11 02:37
Fezico: 七折不出來表示一下R?他這情況比較像突然 118.168.34.120 08/11 02:49
Fezico: 跳電後主機會自重啟。 118.168.34.120 08/11 02:49
henryliao: 如果有測試海韻方的顯卡插在微星的主機 1.170.98.249 08/11 03:36
henryliao: 板上 大概就可以確定是誰的問題了 1.170.98.249 08/11 03:36
ATrain: 男友上包養網 該放生嗎 1.170.98.249 08/11 03:36
xodd123456: 海韻硬漢誰敢亂抹處理他 61.224.42.56 08/11 03:45
hmdumpling: 總之壓力來到了微星身上 172.58.167.237 08/11 04:01
hugh509: 之前PSU壽期快到也是偶爾重開,換就沒事111.253.195.249 08/11 04:33
skycat2216: 反觀某家三流水冷廠 42.72.24.149 08/11 05:15
aglet: 海韻重開DNA223.137.164.159 08/11 06:40
grado0802: 是這個包養平台嗎223.137.164.159 08/11 06:40
ts06055120: 懂玩,像這樣回應炒熱話題,負面問題 111.83.117.227 08/11 06:41
ts06055120: 也搞成正的 111.83.117.227 08/11 06:41
alex01: 海韻耶 1.162.172.69 08/11 06:56
cancelpc: 之前就有超抽的問題,主機板,或PCIe上 1.200.70.91 08/11 07:26
cancelpc: 的其他週邊,都有可能 1.200.70.91 08/11 07:26
smilejin: 交男友跟包養有什麼差別 1.200.70.91 08/11 07:26
cancelpc: 顯卡雖然有獨立電源,也要看設計。當然P 1.200.70.91 08/11 07:28
cancelpc: SU也有可能。 1.200.70.91 08/11 07:28
Altair: 海韻這應對方式 猛 180.217.49.131 08/11 07:30
BigBird110: 我覺得跟自家的電壓穩不穩有關 36.235.145.136 08/11 07:49
b325019: 應該不是電壓不穩,因為帶去海韻現場測試114.136.183.118 08/11 07:53
qusekii: 包養網到底在紅什麼?114.136.183.118 08/11 07:53
b325019: 也重開了114.136.183.118 08/11 07:53
zxcas: 對比下來主板有差而已 122.116.13.211 08/11 07:57
amy63322001: 微星主板背了 111.71.94.228 08/11 08:06
LuckSK: PSU 顯卡都排除 那有差剩板子了? 49.216.239.232 08/11 08:11
twosheep0603: 哇 這公關危機處理好猛 223.137.154.10 08/11 08:22
Y949731: 有人被包養 223.137.154.10 08/11 08:22
twosheep0603: 不只安全下莊還賺了不怕檢驗的形象 223.137.154.10 08/11 08:24
Ereinion9895: 看來是主板問題? 106.64.146.39 08/11 08:28
Klauhal: 正面對決後PSU沒問題,微星該表態了 111.71.68.90 08/11 08:32
b325019: 海韻這處理方式真的不錯,賺了一波不怕你114.136.183.118 08/11 08:36
b325019: 來驗的態度114.136.183.118 08/11 08:36
T730733: 求包養...管飽就好XD114.136.183.118 08/11 08:36
fake0824: 海韻這波操作真的猛 42.73.46.241 08/11 08:40
s91ad017: 這對決好~直接面對~何必坦主板設計問題 118.167.135.91 08/11 08:42
wolver: 有人買7900XTX ??? 111.82.138.155 08/11 08:43
eddy13: 推敢正面對決 42.73.107.206 08/11 08:47
ab4daa: 改用N卡就解決了吧223.136.136.202 08/11 09:01
FireStation: 阿姨!我不想努力了(求包養)223.136.136.202 08/11 09:01
Hazelburn: 這公關操作我覺得超過100分 223.140.177.1 08/11 09:05
a0522: 還好沒買過海韻180.217.203.130 08/11 09:10
linfon00: 微星:吃爆米花看戲中。 看著看著...怎 42.73.17.42 08/11 09:11
linfon00: 麼我好想快變主角了...工程師 快準備 42.73.17.42 08/11 09:11
linfon00: 好像 42.73.17.42 08/11 09:11
Thobel: 有沒有富二代要包養 42.73.17.42 08/11 09:11
a85139138: 海韻這才叫做正常處理,有問題直接 118.231.184.81 08/11 09:14
a85139138: 來驗,用數據說話,不是一開始就先 118.231.184.81 08/11 09:14
a85139138: 跪,或是直接打死不認,某些廠商好 118.231.184.81 08/11 09:14
a85139138: 好學學吧 118.231.184.81 08/11 09:14
kiraj: 海運還不噴一波 114.137.96.91 08/11 09:14
Reji: 身邊有朋友被包養 114.137.96.91 08/11 09:14
BJshow: 直接現場驗機誒 難道是主機板問題? 1.172.140.91 08/11 09:15
Ahhhhaaaa: PCIe插槽供電超抽太多嗎 123.192.245.57 08/11 09:15
Ahhhhaaaa: 這點在每張顯卡都表現不同 因卡而異 123.192.245.57 08/11 09:15
Ahhhhaaaa: 如果主機板本身附帶PCIe供電插槽 123.192.245.57 08/11 09:15
Ahhhhaaaa: 可以拿(有/沒有)這種插槽的板子來測試 123.192.245.57 08/11 09:16
Hathael: 亞洲最大包養平台上線了 123.192.245.57 08/11 09:16
elfswordsman: 推 1.200.28.59 08/11 09:23
gary82gary: 海韻公關鐵定是工程出生的,懂這些自 112.78.64.122 08/11 09:26
gary82gary: 組仔要的是什麼,不像其他公關都是文 112.78.64.122 08/11 09:26
gary82gary: 組官僚出生的 112.78.64.122 08/11 09:26
LuckSK: 有底氣就是亮牌對幹啊 正常思維 心裡有鬼 49.216.239.232 08/11 09:28
yovroc: 這個包養網正妹好多 是真的嗎 49.216.239.232 08/11 09:28
LuckSK: 才要畏畏縮縮 49.216.239.232 08/11 09:28
BigBird110: 這樣看來剩下主機板了耶 36.232.24.223 08/11 09:41
Kazama168: 如果是主板怎麼解釋有他牌的電源能過他 1.168.150.92 08/11 10:06
Kazama168: 的測試 1.168.150.92 08/11 10:06
sg2860667: 大推海韻這波處理,看來買海韻電源就算 42.75.63.196 08/11 10:07
helgalie: 真的有這麼多人在找包養 42.75.63.196 08/11 10:07
sg2860667: 是貴了些也不後悔了 42.75.63.196 08/11 10:07
w1222067: 海這波有料125.231.110.103 08/11 10:07
w1222067: 完美下庄125.231.110.103 08/11 10:07
coolmayday: 推海韻的態度 敢直面客戶不跟你543 111.82.3.140 08/11 10:16
kizajan: 我就買7900xtx... 118.161.41.158 08/11 10:22
OREOMZA: 有人可以分析一下包養平台的差異嗎 118.161.41.158 08/11 10:22
MrDisgrace: 就主機板啊 59.124.162.227 08/11 10:27
bestglbi: 海韻這波操作夠水準!不知道要去哪查其114.137.195.131 08/11 10:55
bestglbi: 他沒通過的power名單?114.137.195.131 08/11 10:55
arenoe: 推負責態度 39.12.41.86 08/11 10:58
syearth: ..我怎麼覺得那位玩家 哪來的信心覺得 118.161.7.221 08/11 11:10
punjab: 那個包養網人最多XD 118.161.7.221 08/11 11:10
syearth: 重啟一定就是電源的問題 118.161.7.221 08/11 11:10
sova0809: 全漢+技嘉 目前也是重啟很多的實驗組合 218.166.109.23 08/11 11:19
sova0809: 這次海韻的作法很值得讚許 218.166.109.23 08/11 11:20
wild2012: 海韻客服回信超快耶! 你還沒下海嗎??? 111.248.13.12 08/11 11:20
Altair: 巴哈討論串 https://reurl.cc/nDG8gD122.118.126.150 08/11 11:21
sashare: 我妹上包養網被我發現= =122.118.126.150 08/11 11:21
Altair: 事件相關電供測試匯整 (佚名)122.118.126.150 08/11 11:23
Altair: https://reurl.cc/Rz3ZZ9122.118.126.150 08/11 11:23
Altair: 更正 導圖作者: Zovey @zhimap.com122.118.126.150 08/11 11:25
zweihander99: 商譽真的要好好維護,不像某冷筍 223.137.179.52 08/11 11:38
Alllllogo: 推 27.51.130.0 08/11 11:43
sijiex: 隔壁桌的人竟然在討論包養... 27.51.130.0 08/11 11:43
Windcws9Z: 重開是主機板在叫重開 59.127.190.36 08/11 11:44
Windcws9Z: 可能主板電壓量測到差太多 59.127.190.36 08/11 11:44
Windcws9Z: 頂到PSU保護則是斷電關機 59.127.190.36 08/11 11:44
icemc: 我電源海韻 114.137.7.147 08/11 11:45
jerrylin: 說不定是顯卡的問題R 36.233.116.242 08/11 11:46
VLADINA: 樓上是不是被包養 36.233.116.242 08/11 11:46
ryvius0723: 裡面就有顯卡交換測試一樣沒問題 有 49.215.34.215 08/11 12:02
ryvius0723: 人是沒看內文就先噴屎? 49.215.34.215 08/11 12:02
gameking: 可能拉肚子忍不住了先拉一褲子111.254.185.183 08/11 12:06
b325019: 有人看到AMD就噴了還好吧w 223.137.91.157 08/11 12:06
bunjie: 海韻有心 推一個人的 111.82.145.119 08/11 12:06
odemagus: 未看先猜這包養 111.82.145.119 08/11 12:06
bunjie: 人的...手機贅字 111.82.145.119 08/11 12:07
useanddisuse: 中國想找海韻碴很久了 125.231.104.5 08/11 12:12
op15678900: 我朋友的海韻電源 也是這樣 他用3080 42.72.33.200 08/11 12:14
op15678900: 玩遊戲常常會重啟 常常在想484顯卡 因 42.72.33.200 08/11 12:14
op15678900: 為燒機都正常 後來他突然想到他另一台 42.72.33.200 08/11 12:14
yes500: 一定又是這包養 42.72.33.200 08/11 12:14
op15678900: 電腦的電源跟這台的一樣差別是黑色白 42.72.33.200 08/11 12:14
op15678900: 色而已 換過來就正常了 42.72.33.200 08/11 12:14
op15678900: 講錯了應該說黑掉但是Dram的燈會亮 其 42.72.33.200 08/11 12:15
op15678900: 他全部都熄掉 42.72.33.200 08/11 12:15
cat05joy: 看隔壁網站是說燒長城偷料燒到海韻 211.20.117.1 08/11 12:31
alexantiy: 包養平台不意外 211.20.117.1 08/11 12:31
nice666: 是說既然都有帶板子去了,怎麼不順便換114.136.234.220 08/11 12:40
nice666: 上檢測?114.136.234.220 08/11 12:40
xup6tjpzj4: 印象中有人拿華碩b760也有類似重啟問 185.213.82.153 08/11 12:44
xup6tjpzj4: 題但電源忘記是哪家了 185.213.82.153 08/11 12:44
xup6tjpzj4: https://reurl.cc/qLWev3 找到了 185.213.82.153 08/11 12:55
sowrey: 覺得包養網EY嗎 185.213.82.153 08/11 12:55
comipa: 這麼容易複現又有對照組 應該蠻好抓到的 220.133.98.140 08/11 13:14
reaturn: 海韻就是有可以硬起來的本錢 220.143.72.48 08/11 13:43
asdg62558: 敢勇敢正面對決 223.141.0.146 08/11 14:02
ahmygoddess: 海韻一直很好啊。我之前的電腦,本 36.232.129.132 08/11 14:19
ahmygoddess: 來是i5 750+ATI 5770,後來換nvidia 36.232.129.132 08/11 14:19
cw758: 包養網站葉配啦 36.232.129.132 08/11 14:19
ahmygoddess: gtx 970 ,開始會遊戲中突然跳電重 36.232.129.132 08/11 14:19
ahmygoddess: 開。當時搞很久弄不好,突然不知道 36.232.129.132 08/11 14:19
ahmygoddess: 為什麼想到要測電源,就把更早的430 36.232.129.132 08/11 14:19
ahmygoddess: w銅牌拆來測,結果一切正常。馬上寫 36.232.129.132 08/11 14:19
ahmygoddess: 信問海韻客服,客服直接承認有些型 36.232.129.132 08/11 14:19
ludi: 記者收了包養網多少啦 36.232.129.132 08/11 14:19
ahmygoddess: 號有問題,很快就換了一顆良品給我 36.232.129.132 08/11 14:19
ahmygoddess: 。當時我很懶,良品寄回來我也沒裝 36.232.129.132 08/11 14:19
ahmygoddess: 回去,繼續用舊430w硬推970。過了快 36.232.129.132 08/11 14:19
ahmygoddess: 一年才想到要裝回去,裝上去後一切 36.232.129.132 08/11 14:19
ahmygoddess: 正常。所以我前年連組兩台電腦,一 36.232.129.132 08/11 14:19
peernut: 包養真亂 36.232.129.132 08/11 14:19
ahmygoddess: 顆750w,一顆850w,都還是用海韻。 36.232.129.132 08/11 14:19
ahmygoddess: 產品有問題不是死刑,有沒有正確的 36.232.129.132 08/11 14:19
ahmygoddess: 處理才是重點 36.232.129.132 08/11 14:19
ejywar: 只剩下主機板還沒有交叉測試了 1.171.121.79 08/11 14:28
Retangle: 這公關操作有料 220.137.8.129 08/11 14:34
xikimi: 演藝圈一堆包養好嗎 220.137.8.129 08/11 14:34
blueballer: 正面對決 公關真的有料 185.213.82.74 08/11 14:43
Xray2002: 正面對決當然推 114.25.223.105 08/11 14:53
devilhades: 這公關好猛,讓人對他們家沒有信心也 36.228.226.90 08/11 14:54
devilhades: 難 36.228.226.90 08/11 14:54
Wishmaster: 跟某家的危機處理94不一樣,哪家就不 61.219.173.55 08/11 15:25
Avero: 政治圈一堆包養好嗎 61.219.173.55 08/11 15:25
Wishmaster: 說了... XD 61.219.173.55 08/11 15:25
popbitch: 想起以前換新電源也遇過重啟,換回舊的 122.121.72.150 08/11 16:03
popbitch: 就沒問題,送修後廠商說測試沒問題要寄 122.121.72.150 08/11 16:04
popbitch: 回,我說我換回舊的沒問題,寄原顆給我 122.121.72.150 08/11 16:06
popbitch: 沒意義,堅持換顆新的,結果新的就OK 122.121.72.150 08/11 16:06
ejoz: 有錢人一堆包養好嗎 122.121.72.150 08/11 16:06
kanding255: 有料 49.217.131.105 08/11 18:41
canandmap: 海韻好不好我不知道,我只知道這次的應 118.165.64.173 08/11 23:19
canandmap: 付比某些大廠要好太多了 118.165.64.173 08/11 23:19
cheng31507: 有料 124.155.149.67 08/11 23:55
cul287: 正面迎戰不錯啊 1.165.142.221 08/12 07:51
FishRoom: 學生妹被包養多嗎 1.165.142.221 08/12 07:51
imsmalling95: 海韻讚讚 42.77.74.73 08/12 10:10
YummyYummy: 推測板子是雞排 十年前就發生過的事情 136.23.35.33 08/12 21:00