預計今天9:30開始 因為賴清德總統要主持典禮,所以會有媒體到場 只是也不確定會不會公開什麼新資訊 .____. 下面是直播連結,還有新的會再補上 鏡新聞 https://www.youtube.com/live/3eMGXIU2xNY 台視 https://www.youtube.com/live/i39Te2L8j4Q 三立 https://www.youtube.com/live/3krLhfgD2u0 -- ※ 發信站: 批踢踢實業坊(pttsite.org.tw), 來自: 223.140.126.217 (臺灣) ※ 文章網址: https://pttsite.org.tw/Military/M.1730680856.A.79D
asmp : 應該會有新的模型或CG 圖出來,看看和開工典禮的有 11/04 08:55
asmp : 什麼不同。 11/04 08:55
BigLargeBoss: 從4530等到現在,終於啊… 11/04 09:07
saccharomyce: 就是進度里程碑 船體不太可能有大變動11/04 09:09
asmp : 輕巡開工時根本沒有完成合約設計,連剪影和CG圖都長11/04 09:17
asmp : 得不一樣,這次安龍典禮才能真正確認構型。11/04 09:17
chyx741021 : 輕巡是邊造邊改設計,安龍這時應該才算完成設計(11/04 09:20
chyx741021 : 按上朱說法是已完成細部設計了)11/04 09:20
nanozako : 中信:上次那個圖再用一次 反正總統分不出來XD11/04 09:20
DameLillard : 單單只有防空 讓人興奮不起來 防空反潛做一起 噸位11/04 09:35
DameLillard : 加大 是很難接受嗎11/04 09:35
chyx741021 : https://i.imgur.com/fML646E.jpeg11/04 09:41
chyx741021 : 台視有畫面了11/04 09:41
DDG114514 : 開始了11/04 09:48
IECSWCF : 雷達也沒改XD11/04 09:49
chyx741021 : 看起來圖都沒變XD11/04 09:53
IECSWCF : 就要看看簽名那張圖像是否有不一樣了!11/04 09:59
nanozako : 那張剪影也跟之前一模一樣,沒啥好看的11/04 10:19
BigLargeBoss: 前臉有夠扁平,是連隱身的概念都不打算有就是了?11/04 10:38
thigefe : 這等級的船造型做匿蹤,除了看起來先進,很難有什麼11/04 10:44
thigefe : 效果吧11/04 10:44
crohns : 放大兩倍,加個艦首聲納多放一組VLS不是比較划算嗎 11/04 11:09
crohns : ?11/04 11:09
DDG114514 : 萬 噸 巡 防 艦11/04 11:16
BigLargeBoss: 這個世代的船不做點隱身才說不過去吧 你雷達沒比人11/04 11:26
BigLargeBoss: 家好至少讓自己晚點被發現呀11/04 11:26
wowu5 : 除了DDG1000/維士比級的水平,現代軍艦都是差不多11/04 11:35
mmmimi11tw : 這根本沒什麼改吧11/04 11:38
colorghost : 隱身除非做到跟瑞典維士比級一樣還要配合北歐峽灣地11/04 11:40
colorghost : 形才有效果,要不以我們跟對岸如此近的距離大型水11/04 11:40
colorghost : 面艦隱身用處應該也沒想像中大 11/04 11:40
開工時的圖 https://i.imgur.com/EZMB0Tr.jpg
剪影改成和3D圖一致了 https://i.imgur.com/xs5heQK.jpeg
最明顯的差異是中段船樓上多了一些設備(電戰或是資料鏈天線?) https://i.imgur.com/gsTwbWg.jpeg
https://i.imgur.com/U9p3ItH.jpeg
※ 編輯: chyx741021 (223.140.126.217 臺灣), 11/04/2024 12:00:24
nanozako : 大型船艦隱形,除非搞DDG1000那種構型 11/04 12:02
nanozako : 不然87%都是做辛酸的 11/04 12:02
※ 編輯: chyx741021 (223.140.126.217 臺灣), 11/04/2024 12:07:16
sfsm : 艦首有改變,新的3D圖艦首更加緊緻明顯有縮小 11/04 12:08
DynaxYoung : 大艦首是反潛型要去煩惱的 防空性先用陽春艦首? 11/04 12:12
crohns : https://i.imgur.com/IffSmq6.jpeg 11/04 12:13
crohns : VLS好像可以橫放在多塞一組? 11/04 12:14
chyx741021 : https://i.imgur.com/zmpNiLF.jpg 11/04 12:15
chyx741021 : https://i.imgur.com/pE23ENv.jpg 11/04 12:17
chyx741021 : 反潛型的背板圖和朱明爆料的圖比對 11/04 12:17
saccharomyce: 所以垂發還是不確定有幾管嗎11/04 12:31
kuroro94 : 請問版上先進船尾那台是反潛直升機嗎? 若是雖然可以11/04 12:36
kuroro94 : 多用途 但張傘用的把機尾改成多幾個垂發備彈可更多11/04 12:38
kuroro94 : 或者是那個位置原本就不適合埋發射台11/04 12:39
bobsun : 中華民國建國113年垂發終於要實現了11/04 12:40
three88720 : 那個圖只有八發是不是有點太孱弱= =11/04 12:42
chyx741021 : 一坑四彈,32枚海劍二11/04 12:43
scotch : 首批的重點在於省錢因為要在250億以下造兩艘船,至11/04 12:51
scotch : 於這有多白痴就 ......嗯11/04 12:51
mmmimi11tw : 就8X4=32枚11/04 12:52
asmp : 電戰系統只有被動電子截收和雷射預警系統搭配干擾彈11/04 12:57
asmp : ,沒有主動干擾系統,這部分要加強。11/04 12:57
SIL : 原本250億一艘船的預算要分拆成造兩艘,只好東摳西 11/04 13:26
SIL : 湊挖東牆補西角陽春點湊合著用。B炮位感覺要擺4*4 11/04 13:26
SIL : 16管、甚至4*5 20管都沒問題,就看海軍後面有沒有11/04 13:26
SIL : 機會搞到預算再做升級。 11/04 13:26
BigLargeBoss: 是說,既然有vls 為啥還要中段搞一堆斜發啊? 11/04 13:35
saccharomyce: 斜發都是反艦飛彈 11/04 13:36
BigLargeBoss: 提問,華陽有機會整合反艦飛彈嗎?還是只能射海弓 11/04 13:39
BigLargeBoss: 啊 11/04 13:39
saccharomyce: 沒必要吧 不像防空飛彈有發射的時間壓力 11/04 13:41
kabegami : 為何有人期待輕巡張傘啊? 11/04 13:41
kuroro94 : 標題說的"防空型"護衛艦11/04 13:42
kabegami : 反艦飛彈斜射就好了(美國也是斜射),除非你要裝11/04 13:43
kabegami : 對岸那種彈道反艦飛彈11/04 13:43
saccharomyce: 防空型是點防空 反潛型大概是裸奔吧11/04 13:44
kuroro94 : 外置型打到彈箱容易爆 此外必須把彈口對著預期來襲11/04 13:46
kabegami : 其實輕巡的防空型是對比反潛型來講有更多的防空飛彈11/04 13:46
kabegami : ,要不然但就輕巡的載彈量比成功級的40枚還少11/04 13:46
ayaneru : 這應該是史上最弱的防空艦11/04 13:46
kuroro94 : 處節省反應時間 配置靈活度低11/04 13:47
kuroro94 : 要省錢噸量低容量小難免...所以才會問幹麻艦尾再多11/04 13:48
kuroro94 : 個反潛直升機 已經彈容量小了就職位專精對空11/04 13:48
BigLargeBoss: 那更疑惑了啊,都叫防空特化型了為啥垂發就那幾坑11/04 13:51
BigLargeBoss: 然後還要塞反艦,感覺又是全都要的老問題 11/04 13:51
ayaneru : 防空根本不需要塞那麼多反艦飛彈吧 11/04 13:52
ehada : 為啥反潛型要把垂發拿掉啊?11/04 14:09
kabegami : 我覺得有人把4530防空思維套用在輕巡上了 11/04 14:13
IMGOODYES : 因為買不到VL-ASROC,乾脆不裝垂發? 11/04 14:19
kabegami : 直升機甲板就海軍需求,沱江也有,當緊急吊掛運補 11/04 14:20
kabegami : 用吧 11/04 14:20
kabegami : 就招標書來看,反潛型一樣有預置垂發空間,畢竟是 11/04 14:24
kabegami : 跟防空型同一架構,只是沒使用,反潛型是斜射 11/04 14:24
crohns : 雄三好重喔,為什麼不裝魚叉 11/04 14:26
IECSWCF : 是不是怕萬一國產垂發失敗,另一艘搞斜發先求有。XD11/04 14:34
kabegami : https://i.imgur.com/YS2vfkv.jpeg 招標書內容是這11/04 14:36
kabegami : 樣11/04 14:36
kabegami : https://i.imgur.com/aTCuLQi.jpeg 細節11/04 14:38
kira925 : 也是有可能 VL-ASROC要配合Mk-41 要額外整合11/04 14:41
tony121010 : 一坑四彈,那個點防空備彈量已經很高了11/04 14:45
tony121010 : 說是防空型,又不是真的區域防空艦11/04 14:46
tony121010 : 輕巡防艦就二級艦等級,什麼都要裝11/04 14:47
tony121010 : 排水量要不要上看萬噸11/04 14:47
tony121010 : 輕巡防艦就生出來巡邏跟應對灰色衝突用11/04 14:48
kabegami : 輕巡就工作馬11/04 14:49
kabegami : 雖然我覺得不要分兩型,不過考慮到這是原型艦,說11/04 14:51
kabegami : 不定量產艦可能會兩型合一 11/04 14:51
kuroro94 : 喔吼 謝謝tony兄說明 小弟外行人不知道這樣屬於 11/04 14:51
kuroro94 : 合理配置量 因為對比昨天3M版主那篇美軍中東護衛11/04 14:52
tony121010 : VL-ASROC要跟垂發還有戰系整合,要多花錢吧 11/04 14:53
kuroro94 : 的文章 面對恐怖分子都耗用超過170發 若真中國侵 11/04 14:53
chyx741021 : 這是3000噸的船,32枚點防空飛彈算是合理的配置 11/04 14:53
kuroro94 : 略那8坑32發會擔心一下的就空了 11/04 14:54
tony121010 : 我是覺得點防空能夠32發都射完,真的夠本了 11/04 14:56
kuroro94 : 用詞很不吉利...但是我懂為啥.... 雙方數船量懸殊.. 11/04 14:57
kabegami : 其實點放空32枚都打光,表示吸砲火很成功 11/04 15:01
colorghost : 台灣國防預算不大幅提升,就算未來水面艦每艘都有3211/04 15:01
colorghost : 個起跳的垂發坑也是永遠填不滿…11/04 15:01
kabegami : 二級艦除了平時工作馬外,戰時還有「可犧牲」保全11/04 15:02
kabegami : 艦隊的「工作」11/04 15:02
FishJagor : 至少32枚海劍二接戰時能打出去比較多發 成功級的4011/04 15:04
FishJagor : 多枚標一能不能打超過5枚都不好說11/04 15:04
Rinehot : 首先,你如果要放更多你的雷達要更夠力,看更遠打11/04 15:04
Rinehot : 更遠,那你的飛彈會變大顆,然後只能一坑一彈,如果11/04 15:04
Rinehot : 要24區域+32點防空那就要挖32個洞,外加雷達放大,11/04 15:04
Rinehot : 嗯,怎麼跟4530有87%像?11/04 15:04
rtwodtwo : 就減項發包 未來就把該補的補回去 兩台會87%一樣11/04 15:06
tony121010 : 未來可能裝個艦體聲納+機庫然後排水量到4000頓XD11/04 15:07
rtwodtwo : 你這要增加船段 不是同一級了 11/04 15:09
Rinehot : 你這樣船隻重心會跑掉吧。11/04 15:09
rtwodtwo : 放大版的圖紙 G&C早就畫好等下單了11/04 15:11
tony121010 : 對,有現成的設計,其實看要不要升級罷了11/04 15:11
kabegami : 升到4000噸已經超過原本「輕巡防」的設想了11/04 15:17
saccharomyce: 16枚反艦飛彈 火力至上 有舊日本海軍的感覺11/04 15:28
saccharomyce: 在有限噸位下塞爆武裝 11/04 15:29
總統府有建立Flickr相簿,有解析度比較大的圖可以看 https://bit.ly/3CdlmWr 比對之下,確實多了比較多細節 https://i.imgur.com/Fx5kRcx.jpeg
asmp : 應該會有新的模型或CG 圖出來,看看和開工典禮的有 11/04 08:55
asmp : 什麼不同。 11/04 08:55
BigLargeBoss: 從4530等到現在,終於啊… 11/04 09:07
saccharomyce: 就是進度里程碑 船體不太可能有大變動11/04 09:09
asmp : 輕巡開工時根本沒有完成合約設計,連剪影和CG圖都長11/04 09:17
fuoya: 包養平台不意外11/04 09:17
asmp : 得不一樣,這次安龍典禮才能真正確認構型。11/04 09:17
chyx741021 : 輕巡是邊造邊改設計,安龍這時應該才算完成設計(11/04 09:20
chyx741021 : 按上朱說法是已完成細部設計了)11/04 09:20
nanozako : 中信:上次那個圖再用一次 反正總統分不出來XD11/04 09:20
DameLillard : 單單只有防空 讓人興奮不起來 防空反潛做一起 噸位11/04 09:35
Apasiri: 覺得包養網EY嗎11/04 09:35
DameLillard : 加大 是很難接受嗎11/04 09:35
chyx741021 : https://i.imgur.com/fML646E.jpeg11/04 09:41
chyx741021 : 台視有畫面了11/04 09:41
DDG114514 : 開始了11/04 09:48
IECSWCF : 雷達也沒改XD11/04 09:49
litidi: 包養網站葉配啦11/04 09:49
chyx741021 : 看起來圖都沒變XD11/04 09:53
IECSWCF : 就要看看簽名那張圖像是否有不一樣了!11/04 09:59
nanozako : 那張剪影也跟之前一模一樣,沒啥好看的11/04 10:19
BigLargeBoss: 前臉有夠扁平,是連隱身的概念都不打算有就是了?11/04 10:38
thigefe : 這等級的船造型做匿蹤,除了看起來先進,很難有什麼11/04 10:44
Merzario: 記者收了包養網多少啦11/04 10:44
thigefe : 效果吧11/04 10:44
crohns : 放大兩倍,加個艦首聲納多放一組VLS不是比較划算嗎 11/04 11:09
crohns : ?11/04 11:09
DDG114514 : 萬 噸 巡 防 艦11/04 11:16
BigLargeBoss: 這個世代的船不做點隱身才說不過去吧 你雷達沒比人11/04 11:26
Muzaffer: 包養真亂11/04 11:26
BigLargeBoss: 家好至少讓自己晚點被發現呀11/04 11:26
wowu5 : 除了DDG1000/維士比級的水平,現代軍艦都是差不多11/04 11:35
mmmimi11tw : 這根本沒什麼改吧11/04 11:38
colorghost : 隱身除非做到跟瑞典維士比級一樣還要配合北歐峽灣地11/04 11:40
colorghost : 形才有效果,要不以我們跟對岸如此近的距離大型水11/04 11:40
MIJice: 演藝圈一堆包養好嗎11/04 11:40
colorghost : 面艦隱身用處應該也沒想像中大 11/04 11:40
nanozako : 大型船艦隱形,除非搞DDG1000那種構型 11/04 12:02
nanozako : 不然87%都是做辛酸的 11/04 12:02
sfsm : 艦首有改變,新的3D圖艦首更加緊緻明顯有縮小 11/04 12:08
DynaxYoung : 大艦首是反潛型要去煩惱的 防空性先用陽春艦首? 11/04 12:12
SpyTime: 政治圈一堆包養好嗎 11/04 12:12
crohns : https://i.imgur.com/IffSmq6.jpeg 11/04 12:13
crohns : VLS好像可以橫放在多塞一組? 11/04 12:14
chyx741021 : https://i.imgur.com/zmpNiLF.jpg 11/04 12:15
chyx741021 : https://i.imgur.com/pE23ENv.jpg 11/04 12:17
chyx741021 : 反潛型的背板圖和朱明爆料的圖比對 11/04 12:17
Toth: 有錢人一堆包養好嗎 11/04 12:17
saccharomyce: 所以垂發還是不確定有幾管嗎11/04 12:31
kuroro94 : 請問版上先進船尾那台是反潛直升機嗎? 若是雖然可以11/04 12:36
kuroro94 : 多用途 但張傘用的把機尾改成多幾個垂發備彈可更多11/04 12:38
kuroro94 : 或者是那個位置原本就不適合埋發射台11/04 12:39
bobsun : 中華民國建國113年垂發終於要實現了11/04 12:40
Asterix: 學生妹被包養多嗎11/04 12:40
three88720 : 那個圖只有八發是不是有點太孱弱= =11/04 12:42
chyx741021 : 一坑四彈,32枚海劍二11/04 12:43
scotch : 首批的重點在於省錢因為要在250億以下造兩艘船,至11/04 12:51
scotch : 於這有多白痴就 ......嗯11/04 12:51
mmmimi11tw : 就8X4=32枚11/04 12:52
AdamShi: 亞洲最大包養網上線啦11/04 12:52
asmp : 電戰系統只有被動電子截收和雷射預警系統搭配干擾彈11/04 12:57
asmp : ,沒有主動干擾系統,這部分要加強。11/04 12:57
SIL : 原本250億一艘船的預算要分拆成造兩艘,只好東摳西 11/04 13:26
SIL : 湊挖東牆補西角陽春點湊合著用。B炮位感覺要擺4*4 11/04 13:26
SIL : 16管、甚至4*5 20管都沒問題,就看海軍後面有沒有11/04 13:26
lezabo: 我哥上包養網被我抓包..11/04 13:26
SIL : 機會搞到預算再做升級。 11/04 13:26
BigLargeBoss: 是說,既然有vls 為啥還要中段搞一堆斜發啊? 11/04 13:35
saccharomyce: 斜發都是反艦飛彈 11/04 13:36
BigLargeBoss: 提問,華陽有機會整合反艦飛彈嗎?還是只能射海弓 11/04 13:39
BigLargeBoss: 啊 11/04 13:39
silberger: 有人包養過洋鬼子嗎 11/04 13:39
saccharomyce: 沒必要吧 不像防空飛彈有發射的時間壓力 11/04 13:41
kabegami : 為何有人期待輕巡張傘啊? 11/04 13:41
kuroro94 : 標題說的"防空型"護衛艦11/04 13:42
kabegami : 反艦飛彈斜射就好了(美國也是斜射),除非你要裝11/04 13:43
kabegami : 對岸那種彈道反艦飛彈11/04 13:43
xayile: 有錢人為啥都想包養11/04 13:43
saccharomyce: 防空型是點防空 反潛型大概是裸奔吧11/04 13:44
kuroro94 : 外置型打到彈箱容易爆 此外必須把彈口對著預期來襲11/04 13:46
kabegami : 其實輕巡的防空型是對比反潛型來講有更多的防空飛彈11/04 13:46
kabegami : ,要不然但就輕巡的載彈量比成功級的40枚還少11/04 13:46
ayaneru : 這應該是史上最弱的防空艦11/04 13:46
cazo: 有人被洋鬼子包養過嗎11/04 13:46
kuroro94 : 處節省反應時間 配置靈活度低11/04 13:47
kuroro94 : 要省錢噸量低容量小難免...所以才會問幹麻艦尾再多11/04 13:48
kuroro94 : 個反潛直升機 已經彈容量小了就職位專精對空11/04 13:48
BigLargeBoss: 那更疑惑了啊,都叫防空特化型了為啥垂發就那幾坑11/04 13:51
BigLargeBoss: 然後還要塞反艦,感覺又是全都要的老問題 11/04 13:51
izilo: 到底要多有錢才會想包養 11/04 13:51
ayaneru : 防空根本不需要塞那麼多反艦飛彈吧 11/04 13:52
ehada : 為啥反潛型要把垂發拿掉啊?11/04 14:09
kabegami : 我覺得有人把4530防空思維套用在輕巡上了 11/04 14:13
IMGOODYES : 因為買不到VL-ASROC,乾脆不裝垂發? 11/04 14:19
kabegami : 直升機甲板就海軍需求,沱江也有,當緊急吊掛運補 11/04 14:20
SEDAP: 閨蜜上包養網還推薦我... 11/04 14:20
kabegami : 用吧 11/04 14:20
kabegami : 就招標書來看,反潛型一樣有預置垂發空間,畢竟是 11/04 14:24
kabegami : 跟防空型同一架構,只是沒使用,反潛型是斜射 11/04 14:24
crohns : 雄三好重喔,為什麼不裝魚叉 11/04 14:26
IECSWCF : 是不是怕萬一國產垂發失敗,另一艘搞斜發先求有。XD11/04 14:34
TUZom: 包養?11/04 14:34
kabegami : https://i.imgur.com/YS2vfkv.jpeg11/04 14:36
kabegami : 樣11/04 14:36
kabegami : https://i.imgur.com/aTCuLQi.jpeg11/04 14:38
kira925 : 也是有可能 VL-ASROC要配合Mk-41 要額外整合11/04 14:41
tony121010 : 一坑四彈,那個點防空備彈量已經很高了11/04 14:45
Jiulon: 現在包養網都這麼直接嗎11/04 14:45
tony121010 : 說是防空型,又不是真的區域防空艦11/04 14:46
tony121010 : 輕巡防艦就二級艦等級,什麼都要裝11/04 14:47
tony121010 : 排水量要不要上看萬噸11/04 14:47
tony121010 : 輕巡防艦就生出來巡邏跟應對灰色衝突用11/04 14:48
kabegami : 輕巡就工作馬11/04 14:49
laetuon: 歐美包養真的很平常嗎?11/04 14:49
kabegami : 雖然我覺得不要分兩型,不過考慮到這是原型艦,說11/04 14:51
kabegami : 不定量產艦可能會兩型合一 11/04 14:51
kuroro94 : 喔吼 謝謝tony兄說明 小弟外行人不知道這樣屬於 11/04 14:51
kuroro94 : 合理配置量 因為對比昨天3M版主那篇美軍中東護衛11/04 14:52
tony121010 : VL-ASROC要跟垂發還有戰系整合,要多花錢吧 11/04 14:53
slot365: 男友上包養網 該放生嗎 11/04 14:53
kuroro94 : 的文章 面對恐怖分子都耗用超過170發 若真中國侵 11/04 14:53
chyx741021 : 這是3000噸的船,32枚點防空飛彈算是合理的配置 11/04 14:53
kuroro94 : 略那8坑32發會擔心一下的就空了 11/04 14:54
tony121010 : 我是覺得點防空能夠32發都射完,真的夠本了 11/04 14:56
kuroro94 : 用詞很不吉利...但是我懂為啥.... 雙方數船量懸殊.. 11/04 14:57
colortea: 是這個包養平台嗎 11/04 14:57
kabegami : 其實點放空32枚都打光,表示吸砲火很成功 11/04 15:01
colorghost : 台灣國防預算不大幅提升,就算未來水面艦每艘都有3211/04 15:01
colorghost : 個起跳的垂發坑也是永遠填不滿…11/04 15:01
kabegami : 二級艦除了平時工作馬外,戰時還有「可犧牲」保全11/04 15:02
kabegami : 艦隊的「工作」11/04 15:02
glenber: 交男友跟包養有什麼差別11/04 15:02
FishJagor : 至少32枚海劍二接戰時能打出去比較多發 成功級的4011/04 15:04
FishJagor : 多枚標一能不能打超過5枚都不好說11/04 15:04
Rinehot : 首先,你如果要放更多你的雷達要更夠力,看更遠打11/04 15:04
Rinehot : 更遠,那你的飛彈會變大顆,然後只能一坑一彈,如果11/04 15:04
Rinehot : 要24區域+32點防空那就要挖32個洞,外加雷達放大,11/04 15:04
Kimbel: 包養網到底在紅什麼?11/04 15:04
Rinehot : 嗯,怎麼跟4530有87%像?11/04 15:04
rtwodtwo : 就減項發包 未來就把該補的補回去 兩台會87%一樣11/04 15:06
tony121010 : 未來可能裝個艦體聲納+機庫然後排水量到4000頓XD11/04 15:07
rtwodtwo : 你這要增加船段 不是同一級了 11/04 15:09
Rinehot : 你這樣船隻重心會跑掉吧。11/04 15:09
tale1890: 有人被包養11/04 15:09
rtwodtwo : 放大版的圖紙 G&C早就畫好等下單了11/04 15:11
tony121010 : 對,有現成的設計,其實看要不要升級罷了11/04 15:11
kabegami : 升到4000噸已經超過原本「輕巡防」的設想了11/04 15:17
saccharomyce: 16枚反艦飛彈 火力至上 有舊日本海軍的感覺11/04 15:28
saccharomyce: 在有限噸位下塞爆武裝 11/04 15:29
waterway: 求包養...管飽就好XD 11/04 15:29
tony121010 : 台灣海軍一向如此,反艦飛彈塞好塞滿 11/04 15:32
Wooctor : 看側視圖如果VLS擺橫的,不曉得能否裝到16個單元 11/04 15:40
rtwodtwo : 放大版應該是鎮海案復活放寬到6000多噸 11/04 15:54
qsgjnmvb : 問題是配套艦載反潛直升機我們不是很久買不到跟沒 11/04 15:57
qsgjnmvb : 預算了? 11/04 15:57
mark1888: 阿姨!我不想努力了(求包養) 11/04 15:57
Wooctor : 就被拜登政府咔掉了 11/04 16:00
rtwodtwo : s70有升級延壽案正在跑 11/04 16:01
rtwodtwo : 要升級到同一規格 11/04 16:01
qsgjnmvb : 台灣應該有跟日本海自80年代八八艦隊的配套才行新1 11/04 16:05
qsgjnmvb : 艦新1機 11/04 16:05
Quaranta: 有沒有富二代要包養 11/04 16:05
lukehong : 輕巡防空型就當作國產ESSM載台,能幫忙擋一波反艦飛 11/04 16:21
lukehong : 彈就算賺到了。 11/04 16:21
lukehong : 不過反潛型如果可以在反艦飛彈的位置共架發射海劍二 11/04 16:25
lukehong : ,那防空型比照辦理應該可以塞更多海劍二。 11/04 16:25
saccharomyce: 其實可以學濟陽級 在船身到處塞海劍二斜向發射箱 11/04 16:44
schlemm: 身邊有朋友被包養 11/04 16:44
JOHN117 : 買不到essm的話,應該爭取amraam-er艦射版 11/04 16:48
kira925 : 那16格也可以放防空 只是就 你要確定歐 11/04 17:06
saccharomyce: 如果也可以一格裝四彈 那就很可以 11/04 17:07
saccharomyce: 反艦飛彈降到八發 瞬間多出32發海劍二 11/04 17:08
kira925 : 因為雷達有限制 不然我也很好奇能不能裝海弓三 11/04 17:09
Wirol: 亞洲最大包養平台上線了 11/04 17:09
BigLargeBoss: 感謝tony 大回覆,工作馬的性質這樣配置想想確實沒 11/04 17:09
BigLargeBoss: 啥問題了 11/04 17:09
saccharomyce: 不然就是要A射B導 讓防空主力艦去導引 11/04 17:09
saccharomyce: 分散式防空的概念 11/04 17:10
BigLargeBoss: 要A射B導那就不如玩美軍那個無人武庫艦了,要輕巡 11/04 17:14
marecht: 這個包養網正妹好多 是真的嗎 11/04 17:14
BigLargeBoss: 還是希望他能獨立作業吧~ 11/04 17:14
kira925 : CIC本來就有希望每艘船都能這樣打阿 11/04 17:23
IECSWCF : 後續看方陣快砲,能不能換海劍羚。 11/04 18:11
TRESS : 輕巡就工作馬,別在把海軍4530的毛病,往下塞到只 11/04 19:48
TRESS : 有3千多噸的船上吧。而且本來噸位就應該放大,在那4 11/04 19:48
riokio: 真的有這麼多人在找包養 11/04 19:48
TRESS : 000多噸要8000多噸的能力,根本發瘋 11/04 19:48
TRESS : 這兩艦合一放大版就是閹割版的4530啊,只是兩者合一 11/04 19:49
TRESS : 降規,就會被噹爆,只好用這種方式來規避4530 自己 11/04 19:49
TRESS : 弄死自己的醜態 11/04 19:49
TRESS : 現在等著看之後會不會合併,不合併只是為了拼數量, 11/04 19:51
wiimas: 有人可以分析一下包養平台的差異嗎 11/04 19:51
TRESS : 論戰力普普,效果是分擔一級艦的任務,讓自己的一 11/04 19:51
TRESS : 級艦可以有機會正常的進行保養維護 11/04 19:51
TRESS : 目前一級艦再等夢中的SPY-7 來到,我們看看犧牲了一 11/04 19:54
TRESS : 堆東西後,能不能獲得呢?亦或者是ACS3.0/震海2.0 11/04 19:54
TRESS : 這我們可以慢慢看 11/04 19:54
Branlli: 那個包養網人最多XD 11/04 19:54
ejsizmmy : 為什麼S70的更新計劃到現在都沒執行?也就那兩個老 11/05 08:48
ejsizmmy : 原因啊 11/05 08:48
ejsizmmy : 1. 新直升機美國賣的太貴 11/05 08:48
ejsizmmy : 2. 預算排擠 11/05 08:48
ejsizmmy : https://i.imgur.com/5RYUTy8.jpeg 11/05 08:49
Cinedt: 我妹上包養網被我發現= = 11/05 08:49
ejsizmmy : 然後又提到MK41了,假如真裝了MK41,美國人會反問 11/05 08:51
ejsizmmy : 你為什麼不用標準 11/05 08:51
geesegeese : 找個理由造兩艘而已,原型艦畢竟造兩艘超怪 11/05 09:50
geesegeese : 你說為啥有兩艘因為預算夠 11/05 09:51
geesegeese : 不論是防空型或是反潛型通通都是反艦型 11/05 09:52
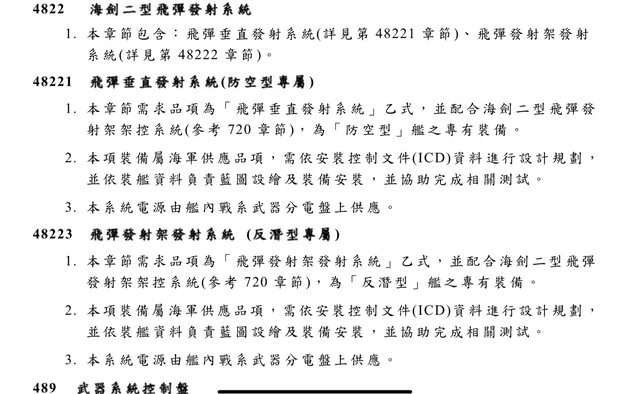
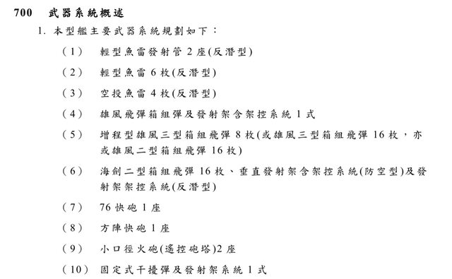
Drither: 隔壁桌的人竟然在討論包養... 11/05 09:52