作者chyx741021 (科科科吉拉)
標題Re: [分享] 中科院釋商清單的一些資料(關於VLS)
時間2024-08-02 11:25:29
先來看一下MK41 VLS的尺寸
https://i.imgur.com/41HsSoB.png
https://i.imgur.com/zHDgJGP.jpeg
https://i.imgur.com/YC8oHW2.jpeg
8 Cell 戰術型
甲板上長3.17公尺 寬2.08公尺
甲板下長3.40公尺 寬 2.54公尺
總高6.76公尺
戰術型使用的彈箱規格
長寬0.635公尺(2.5英吋)、高5.79公尺(228英吋)
可以容納SM-2 Block II、III、IIA、IIIB
以及可容納4枚ESSM(所謂的一坑四彈)
然後是列管清單中康定級升級的VLS
https://i.imgur.com/QMkyzbh.png
https://i.imgur.com/PIJnA6R.png
「海劍二型垂射發射箱機電組」
長寬0.632公尺、高5.81公尺
看來就是海劍二所使用的一坑四彈垂直發射箱,
可以發現尺寸和MK41戰術型的彈箱規格幾乎一模一樣,
有鑒於海弓三已經有在MK41戰術型驗證測試過,
所以這個VLS彈箱體積要容納一枚海弓三應該是沒問題的,
也證明了中科院的「華揚」VLS確實是朝可共用海弓三及海劍二的方向發展。
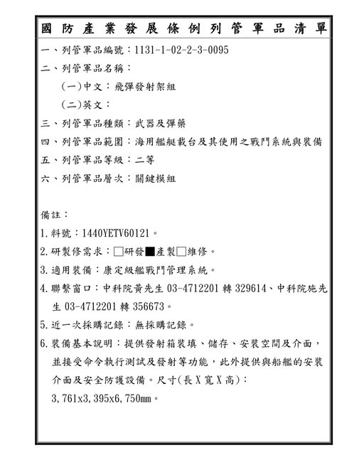
「飛彈發射架組」
長3.76公尺、寬3.40公尺、高6.75公尺
總高和MK41戰術型幾乎一樣,這個「發射架組」很可能就是一套VLS模組,
也很容易聯想到就是要比照MK41戰術型的規格,
只是MK41的8 Cell模組比起來,就算計入甲板下設備也是大了許多,
因為「飛彈發射架組」這名字實在太籠統,也許還包含了其他額外的設備?
我想到的是也許有把整個加高的平台基座都算進去?
https://i.imgur.com/wJKukOQ.jpeg
--
※ 發信站: 批踢踢實業坊(pttsite.org.tw), 來自: 42.79.148.7 (臺灣)
※ 文章網址: https://pttsite.org.tw/Military/M.1722569131.A.D59
推 asmp : 海劍二發射箱機電組的長寬應該是0.632公尺。08/02 11:36
推 nanozako : 不驚訝吧,畢竟歷年中科院研發的初代產品 08/02 11:46
→ nanozako : 通常是做出和外國貨同級但體積重量比別人高 08/02 11:46
→ nanozako : 不然就是做出重量體積跟外國貨類似但性能輸人家XD 08/02 11:46
→ nanozako : 很少有性能和物理尺寸都對標外國既有產品的例子 08/02 11:46
推 Y949731: 交男友跟包養有什麼差別 08/02 11:46 → nanozako : 垂發87%會突出甲板一點,不過只要別太超過影響重心 08/02 11:46
→ nanozako : 海軍應該不會有太多意見,總比海叢樹來得好 08/02 11:46
推 ryannieh : 我覺得搞不好是兩組VLS共用同一個排氣通道 08/02 11:57
→ chyx741021 : 康定級的海欉樹這個空間容納VLS應該沒問題 08/02 12:11
推 T730733: 包養網到底在紅什麼? 08/02 12:11 → chyx741021 : 而且周邊本來就有加高遮擋了 08/02 12:11
推 victoryman : 果然還是會突出來 08/02 12:12
推 asmp : 看來沒想搞那種只能裝點防禦飛彈的自衛型垂發,直上 08/02 12:28
→ asmp : 戰術型,以後有機會整合新飛彈上去。 08/02 12:28
推 Lofthouse : 以後還上新彈 雷達還要升級嗎 08/02 16:37
推 FireStation: 有人被包養嗎 08/02 16:37 → asmp : 只要上的新彈是反潛火箭或反艦、攻陸飛彈之類的,自 08/02 19:25
→ asmp : 然就無須換雷達。 08/02 19:25
→ chyx741021 : 就算康定級未來不裝新彈,這款VLS以後也是可以用在 08/02 20:19
→ chyx741021 : 其他船艦上 08/02 20:19