很多澄清內容這幾年不少人在推文中都討論並解釋過了。不曉得跳針造謠慣犯這麼多年來 一直腦袋打結,堅持在板上話癆刷存在感的原因何在? https://i.imgur.com/u8ENrJL.jpeg
首先,如同常見商業爭議糾紛以及伴隨的訴訟行為,在FMS模式下,美國政府一樣會面臨 與廠商履約相關的訴訟問題,這個原因就會導致本國相關帳務在美方解決問題之前,難以 銷案關帳。 https://i.imgur.com/Xgb1B98.jpeg
因為美國規定政府不得借軍購產生利潤,亦不得產生虧損。所以相關行政管理支出與額外 衍生成本,就要由買方承擔。如果你覺得你比較厲害,美國政府太官僚顢頇,行政效率太 差。或是你更熟悉美國軍工產業及美國商務法務運作,那麼走DCS模式或許能讓你一展長 才,讓你承擔更多風險與法律程序。 https://i.imgur.com/J2gJjEC.jpeg
但本國偏好採行的軍售模式是哪一種?有能力、有做好準備代替美國政府直接與廠商交涉 ,面臨跨國法律訴訟,以及多國共同採購協調的帳戶管理問題。甚至你能跳過美國政府, 直接向其他國家追繳款項和查帳? 如果遇到需要全球查帳,追查金流時,你以為你比美國政府更有能耐,能向開曼群島等避 稅天堂索要金融資料? 假如對曠日廢時的爭訟攻防過程毫無概念,建議你了解一下拉法葉跟幻象兩千採購傭金案 的案例。以幻象採購案為例,1992年採購。但後續衍生爭議拖延到2012年才提起訴訟,20 17大部分返還,但飛彈相關採購爭議還在未定之天。而這則新聞已經是2021年的進度,你 要不要順便跟法國人哭爸一下A錢不還? https://i.imgur.com/7YGJPq7.jpeg
https://i.imgur.com/8ZpBuFX.jpeg
再來是多退少補的預算編列慣例,因為若出現估算錯誤經費不足,或因額外行政與訴訟需 求,需另外追加預算,在行政程序與立院審查上,都容易遭招致更多關注跟麻煩。對美軍 購案若有額外產生的行政管理與訴訟費用,就會利用這些結餘款項先行扣除。 https://i.imgur.com/FnEg5uL.jpeg
https://i.imgur.com/KJaTQBL.jpeg
https://i.imgur.com/ENhrB6L.jpeg
https://i.imgur.com/rWXNqer.jpeg
https://i.imgur.com/iskuzd0.jpeg
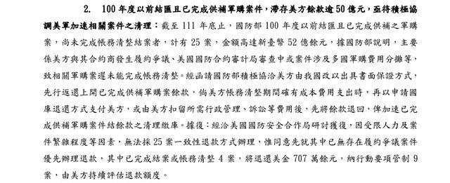
當時相關新聞報導,已經將這個常態現象形成脈絡與後續發展追蹤的情況,解釋得相當清 楚。所以才會有立委陳以信表示這是求方便的常年做法。 而不論是新聞報導或是直接查詢審計部報告,就知道這25案52億台幣滯存款項,當時能盡 速結案清整的也只有4案2.2億台幣左右 。 https://i.imgur.com/yMeJMi0.jpeg
https://reurl.cc/4r2o2K https://i.imgur.com/tZzmgl5.jpeg
但到了2024年,在本國向美方要求與協調下,審計部表示已將滯納金全數收回。結果看到 有造謠慣犯說滯納金收不回來,而且軍購帳戶沒有孳息? https://i.imgur.com/LcXt3vL.jpeg
https://i.imgur.com/ebaiB3o.jpeg
這段腦補空想的瞎掰情節,根源問題同樣在於對軍售過程及帳務的不熟悉所致。當款項仍 在原軍購國帳戶時,本來就會計息。幾年前經協調後,也調升過存款利率了。 https://i.imgur.com/ktD0TLa.jpeg
https://i.imgur.com/SaZdRvS.jpeg
再來,以預算執行角度而言,能算做‘’延遲‘’的並不是發價書扣除已交運的8300億台 幣/277億美元,這個常被誤用但聳動吸睛的數據。已結匯扣除已交付的2393億元/80億美 元,‘’相對‘’而言才接近軍購項目延誤金額。 但另個要留意的問題是,就跟商務上任何大額採購案一樣,絕大多數狀況,關係、信用、 資本等等不到非常良好。讓廠商刻意承擔風險,願意接受買方在零頭期款、無擔保下,直 接開工下單備料,推動生產排程。也就是說2393億台幣其實已經包含所有軍購項目的先期 預付款。在預算執行上,‘’真正‘’延遲交付的數額,還要比這個數字還要低。 最後補充一個非常奇葩的錯誤,奇葩到沒想到竟然有人連這種程度的錯誤,都能堅持跳針 杠精到底。 #1ca7h7sT (Military) https://i.imgur.com/gwcvNaU.jpeg
https://i.imgur.com/09NQe3x.jpeg
https://i.imgur.com/gOCkYj1.jpeg
Fly by wire中文翻譯,可以有線傳飛控或線導飛行兩種意思,因此產生歧義謬誤的情況 。所以另一個常見用詞是wire-guided missile. https://i.imgur.com/iPxbvOQ.jpeg
https://i.imgur.com/NqD3zmU.jpeg
基礎名詞引用wiki解釋就好,你確定要把TOW這種SACLOS模式所指稱的‘’線導飛行‘’ ,偏要生搬硬套,翻譯理解成“線傳飛控”?按照你這種杠精邏輯,我們也可以把F-16以 降常見的FBW翻譯成線導飛行囉?反正英文一模一樣嘛。 -- ※ 發信站: 批踢踢實業坊(pttsite.org.tw), 來自: 42.70.193.232 (臺灣) ※ 文章網址: https://pttsite.org.tw/Military/M.1721469218.A.2B6
kkkiii98 : 所以延遲交貨不是事實? 川普要求更多保護費不是事實 07/20 18:02
kkkiii98 : 沒人想看你長篇大論 大家不需要知道這麼多 今天美國 07/20 18:02
kkkiii98 : 就是得寸進尺 身為台灣人還要為他辯護不能懷疑? 07/20 18:03
TetsuNoTori : 樓上你這不叫做「懷疑」,是直接有罪推定了 07/20 18:06
LI40 : 川普甚至連總統都還沒選上就可以變成美國得寸進尺 07/20 18:06
badlip: 歐美包養真的很平常嗎? 07/20 18:06
LI40 : 其他跳出來幫臺灣講話的美國人是不是照該邏輯要解 07/20 18:08
LI40 : 釋成美國“真心善待”了吧 07/20 18:08
kkkiii98 : 所以美國總統候選人不是美國人? 他的想法如果是錯的 07/20 18:08
kkkiii98 : 那怎麼沒有看到拜登出來洗地? 事實上就是美國想要 07/20 18:09
kkkiii98 : 更多 一點也不在乎台灣已經付出這麼多了 還要貪 07/20 18:09
piggyoil: 男友上包養網 該放生嗎 07/20 18:09
LI40 : 美國國務院講話好像被當空氣一樣 07/20 18:10
kkkiii98 : 你要護航美國是你的自由 但是我是台灣人 我不會因為 07/20 18:12
LI40 : 況且把無任何現役政府職位的美國總統候選人講的話 07/20 18:12
LI40 : 誇大成美國得寸進尺這種結論的可是某k呢 07/20 18:12
kkkiii98 : 任由外國人綁架我 07/20 18:12
TwixBar: 是這個包養平台嗎 07/20 18:12
idunhav1 : 未看先猜熱愛法國那位 07/20 18:13
LI40 : 再來美國軍購延遲這種事情早就知道是各國政府訂單 07/20 18:13
LI40 : 都有發生的事情 能被一直拿來說嘴也真是勤勉 07/20 18:13
kkkiii98 : 你們可以自欺欺人把川普ㄉ當成一介草民 但是我不會 07/20 18:13
kkkiii98 : 把惡習當過常態還拿出來說嘴 台灣人不會這樣 07/20 18:14
boggicer: 交男友跟包養有什麼差別 07/20 18:14
LI40 : 有人都能把美國國務院講話都當空氣了呢 07/20 18:14
kkkiii98 : 我言盡於此 公道自在人心 美國的所作所為都看在眼裡 07/20 18:15
ejsizmmy : 果然發了一篇,你很厲害 07/20 18:19
afv : 延遲是指比當初下訂時,預計的交貨時程被延誤,但要 07/20 18:31
afv : 自動把整個軍購案款項算上就誇張了(付款是配合製造 07/20 18:31
Chiason: 包養網到底在紅什麼? 07/20 18:31
afv : 交運驗收進度在付) 07/20 18:31
afv : 然後延誤一事,很多人故意無視歐美之前被疫情整得 07/20 18:33
afv : 亂七八糟,多次封城,不要說軍購,台灣民間向歐美 07/20 18:33
afv : 等海外廠商訂購製造品也大量遭遇延宕 07/20 18:33
ginmokusei : 把線傳飛控跟線導飛行兩個詞搞混真的是奇葩 07/20 18:47
Markell: 有人被包養 07/20 18:47
vicklin : 前線國家防務才2.5%GDP在外人眼裡未必叫做"付出" 07/20 18:52
huckerbying : 其實我們的國防預算有個很奇怪的地方 07/20 18:56
huckerbying : 表定GDP2.5%,但這些大多是 人員維持費用跟既有裝 07/20 18:59
huckerbying : 備維運費用,真要算還得算進用特別預算購置的裝備 07/20 18:59
Orianna : 是我們的 特別預算好像沒算在2.5裡 問題是 別人的 07/20 19:02
fuoya: 求包養...管飽就好XD 07/20 19:02
Orianna : 往往也是低估啊 中共一年軍事預算是我們十倍以上 07/20 19:02
Orianna : 但美國卻講中共嚴重低報了 07/20 19:02
huckerbying : 美國認為的低估是對面會把用於軍事研發等軍事費用 07/20 19:07
huckerbying : 以機密費用來掩蓋,然後再加上普遍都不認為中國預 07/20 19:07
huckerbying : 算上並沒有正確表列用途,導致要正確推估中國軍事 07/20 19:07
Apasiri: 阿姨!我不想努力了(求包養) 07/20 19:07
huckerbying : 預算是極其困難 07/20 19:07
huckerbying : 更正,西方學者普遍“不認為”中國政府會正確的表 07/20 19:08
huckerbying : 列預算用途 07/20 19:08
afv : 2.5趴(6000多億)是已經計入特別預算在內的結果, 07/20 19:18
afv : 今年度國防預算是4400億元 07/20 19:18
litidi: 有沒有富二代要包養 07/20 19:18
hsinhanchu : 拜登要出來幫川普辯護,有人是不是生在民主國家還不 07/20 19:23
hsinhanchu : 知道選舉是怎麼運作的啊? 07/20 19:23
Orianna : 是喔?原來6000億已經含特別預算 07/20 19:34
chyx741021 : 國防預算本來就是人事、維持、投資三大項啊 07/20 19:35
chyx741021 : 特別預算的部份主要著重在軍事投資 07/20 19:35
Merzario: 身邊有朋友被包養 07/20 19:35
ja23072008 : 反正之前也講過很多次了。美國對外軍售延遲在2020 07/20 19:35
ja23072008 : 後,已經是普遍而全面得現象,而非只有ROC遭遇‘’ 07/20 19:35
ja23072008 : 特殊對待‘’。 07/20 19:35
chyx741021 : 2.5%是含特別預算沒錯 07/20 19:35
chyx741021 : 台灣2016年後每年國防經常預算都比GDP成長略高一點 07/20 19:37
Muzaffer: 亞洲最大包養平台上線了 07/20 19:37
chyx741021 : ,裴洛西訪台那年才一次拉高10多趴破4000億 07/20 19:37
ja23072008 : 另外美國政府對各國軍購的行政程序排序和管制強弱差 07/20 19:43
ja23072008 : 異很大。ROC跟英澳加日等國相比,缺少很多豁免審查 07/20 19:43
ja23072008 : 跟限時處理的優惠待遇。 07/20 19:43
ja23072008 : https://i.imgur.com/cauzMHd.jpeg 07/20 19:43
MIJice: 這個包養網正妹好多 是真的嗎 07/20 19:43
ja23072008 : 然而以色列是個特別例外XD 07/20 19:43
ejsizmmy : 然後造謠的是誰啊,我後面都講更嚴謹的190億backlo 07/20 20:12
ejsizmmy : g 你要扯甚麼延遲不延遲,利息是用backlog算不是用 07/20 20:12
ejsizmmy : 延遲算好嗎? 07/20 20:12
dfgh5566 : 哈哈 07/20 20:29
SpyTime: 真的有這麼多人在找包養 07/20 20:29
F16V : 人事費就佔40幾%快一半 剩下兩個分 07/20 20:33
F16V : 維持跟軍事投資 07/20 20:33
ryutw : 雖然案例差很多 但百年前庚子賠款的利息差 美國人 07/20 20:36
ryutw : 也主動提出歸還最後成為清華大學基金 可見信用與守 07/20 20:36
ryutw : 約與慣於歷史條約的國家完全不在一個水平 07/20 20:36
Toth: 有人可以分析一下包養平台的差異嗎 07/20 20:36
newstyle : 抗中賣台是一門好生意 07/20 20:50
triumphhell : 某e誤導還硬拗 真是搞笑 還敢出來笑死人 07/20 21:20
st89702 : 被要求提高駐軍費用的德日韓 都沒有台灣某些人會利 07/20 22:42
st89702 : 用川普操弄民族民粹主義 07/20 22:42
ejsizmmy : 誤導是誰又誰硬凹,哪個人算利息用延遲算得?明明 07/21 00:48
Asterix: 那個包養網人最多XD 07/21 00:48
ejsizmmy : 就是用BACKLOG算 07/21 00:48
ja23072008 : 看來有跳針文盲還是讀不懂‘’軍購國帳戶會計息‘ 07/21 00:59
ja23072008 : ’。也無法分辨“發價書總金額”、“已結匯支付金額 07/21 00:59
ja23072008 : ”和“已交運金額”的差別呢。 07/21 00:59
ja23072008 : https://i.imgur.com/SaZdRvS.jpeg 07/21 00:59
AdamShi: 我妹上包養網被我發現= = 07/21 00:59
ejsizmmy : 沒還就沒還寫這麼明確是你自己看不清楚 07/21 09:39
ejsizmmy : 同一個頁面早就說清楚他走甚麼模式取用,而且結案 07/21 09:45
ejsizmmy : 才能領回,懂? 07/21 09:45
ejsizmmy : https://i.imgur.com/gr9c6mp.jpeg 07/21 09:45
ejsizmmy : 自己跳針自己讀不懂,沒結案甚麼都不能做,自己截 07/21 09:46
lezabo: 隔壁桌的人竟然在討論包養... 07/21 09:46
ejsizmmy : 圖自己沒看怪誰 07/21 09:46
ejsizmmy : https://i.imgur.com/9bHTzUW.jpeg 07/21 09:46
ejsizmmy : 一直跳針也不會把錯的說成對的啦 07/21 10:07
ejsizmmy : backlog是所有未交付項目,國家帳戶孳息,但是要等 07/21 10:09
ejsizmmy : 結案多的錢才會拿回來,另外不是所有backlog都計息 07/21 10:09
silberger: 樓上是不是被包養 07/21 10:09
ejsizmmy : ,因為會被抽去不計息的信託基金,懂? 07/21 10:09
sas1942 : 1樓還真急呢wwwww 07/21 11:18
ja23072008 : 文盲回答一個問題就好,已結匯金額減去已交運金額要 07/21 12:11
ja23072008 : 怎麼算出200億美元的數據? 07/21 12:11
ja23072008 : https://i.imgur.com/bYb51jX.jpeg 07/21 12:14
xayile: 未看先猜這包養 07/21 12:14
ja23072008 : 文盲還能一直跳針說沒有孳息,貫徹把謊話說一百遍, 07/21 12:14
ja23072008 : 就能讓一般人難以區分的輿論擾亂真諦。 07/21 12:14
ja23072008 : 關於軍售差異與相關內容,很多版友都明瞭箇中差異。 07/21 12:47
ja23072008 : 但總是會遇到缺乏基礎知識、理性討論能力,以及基 07/21 12:47
ja23072008 : 本中文閱讀能力的鬧版常客持續造謠生事。 07/21 12:47
cazo: 一定又是這包養 07/21 12:47
ja23072008 : https://i.imgur.com/Srg5xnO.jpeg 07/21 12:47
ja23072008 : FMS模式為避免追加預算,以及預留非預期產生的行政 07/21 12:47
ja23072008 : 法律成本,本來就相對容易產生結餘空間。性質上屬 07/21 12:47
ja23072008 : 於政府與政府間安全合作的交易,也不會因政府間‘ 07/21 12:47
ja23072008 : ’預估交貨期程‘’訂定延遲罰則。還是ej要去搜尋一 07/21 12:47
izilo: 包養平台不意外 07/21 12:47
ja23072008 : 下FMS模式下,哪國政府能要求對美國政府訂定罰則? 07/21 12:47
ja23072008 : 這種少見多怪,因自身無知與缺少經驗產生的腦補錯誤 07/21 12:47
ja23072008 : 。經他人闢謠後,ej還是能於版上一再重複他千篇一 07/21 12:47
ja23072008 : 律的造謠內容混淆視聽,就該明顯知道他是來傳教, 07/21 12:47
ja23072008 : 而不是來討論。 07/21 12:47
SEDAP: 覺得包養網EY嗎 07/21 12:47
sedgewick : 我看「線傳飛控」也會覺得是 F-16 那一套... XD 07/21 14:12
sedgewick : DTM 那個畢竟只是新聞稿, 可能是記者自己選譯而已 07/21 14:13
sedgewick : 不然開 F-16 跟開飛彈一樣也太驚人了, 變神風特攻了 07/21 14:14
ejsizmmy : F16那套是相對於液壓等控制去講的,所以用線傳飛控 07/21 17:50
ejsizmmy : 去解釋傳輸過程使用電器訊號去控制飛行姿態而非液 07/21 17:50
TUZom: 包養網站葉配啦 07/21 17:50
ejsizmmy : 壓 07/21 17:50
ejsizmmy : 至於某位到現在都不承認自己錯誤然後轉變兩次說法 07/21 17:55
ejsizmmy : 的人,就不用多解釋什麼了 07/21 17:55
ejsizmmy : 從一開始孳息拿的回來,變成只是FMS程序沒跑滿沒結 07/21 17:55
ejsizmmy : 案所以拿不回來,最後才發現自己引用的文內明確說 07/21 17:55
Jiulon: 記者收了包養網多少啦 07/21 17:55
ejsizmmy : 明結案都還要花十年拿回來,期間根本拿不到 07/21 17:55
ejsizmmy : https://i.imgur.com/9bHTzUW.jpeg 07/21 17:55
ejsizmmy : 現在開了新文章堂而皇之講一堆確連內文都不敢付當 07/21 17:56
ejsizmmy : 初的截圖 07/21 17:56
ejsizmmy : 甚至於自己引用的文章內也寫明台灣連孳息帳戶都被 07/21 17:56
laetuon: 包養真亂 07/21 17:56
ejsizmmy : 坑掉 07/21 17:56
ejsizmmy : https://i.imgur.com/gr9c6mp.jpeg 07/21 17:56
ejsizmmy : 拜託你好不好,先把自己引用的文章看清楚看完,再 07/21 17:57
ejsizmmy : 來說到底孳息能不能直接拿回來好不好 07/21 17:57
ja23072008 : https://i.imgur.com/tZzmgl5.jpeg 07/21 18:07
slot365: 演藝圈一堆包養好嗎 07/21 18:07
ja23072008 : 再次證明文盲看不懂中文,反覆跳針拿不回來。 07/21 18:07
ja23072008 : https://i.imgur.com/thxe0ZG.jpeg 07/21 18:10
ja23072008 : https://i.imgur.com/IaLfEM2.jpeg 07/21 18:10
ja23072008 : https://i.imgur.com/ZYs6lND.jpeg 07/21 18:10
ja23072008 : 嗯,前後變了三次,現在又發明一個孳息帳戶被坑掉 07/21 18:10
colortea: 政治圈一堆包養好嗎 07/21 18:10
ja23072008 : 的全新造謠說法。 07/21 18:10
ejsizmmy : 重新解釋甚麼叫做拿回來,厲害了 07/21 18:55
ejsizmmy : 前後變三次是你不是我,我從頭到尾都是告訴你這裡 07/21 18:55
ejsizmmy : 面有利息然後台灣拿不到也不能用 07/21 18:55
ja23072008 : 非常羨慕毫無病識感的文盲,一直在板上肆無忌憚的 07/21 20:37
glenber: 有錢人一堆包養好嗎 07/21 20:37
ja23072008 : 炫耀他的無知。 07/21 20:37
ja23072008 : 大型軍購案要等待美方帳戶最終清理作業導致產生滯 07/21 20:37
ja23072008 : 納金的情況,跟ej造謠仔主張的拿不到、不能用跟不計 07/21 20:37
ja23072008 : 息有何關聯? 07/21 20:37
ja23072008 : https://i.imgur.com/jE8SCUn.jpeg 07/21 20:37
Kimbel: 學生妹被包養多嗎 07/21 20:37
ja23072008 : 原始新聞就寫明有計息,代表滯納金存於原軍購國帳 07/21 20:37
ja23072008 : 戶的機率較高。 07/21 20:37
ja23072008 : 最後2024審計部也表明52億滯納金已繳回。嗯,所以造 07/21 20:37
ja23072008 : 謠仔在板上搗亂這麼久,都不必為自身錯謬言行承擔一 07/21 20:37
ja23072008 : 丁點責任? 07/21 20:37
tale1890: 亞洲最大包養網上線啦 07/21 20:37
ejsizmmy : 『待軍購案流程處理完畢,且無爭議問題』幾個字你 07/22 12:06
ejsizmmy : 是到底有沒有看到阿?連自己截圖內的內容都沒看清 07/22 12:06
ejsizmmy : 楚嗎?還出來講別人沒病識感的文盲? 07/22 12:06
ejsizmmy : 睜著眼睛連自己截圖內的文字都不看嗎?沒結案拿不 07/22 12:19
ejsizmmy : 回來之外,結完案一樣等十年才拿的回來,這叫「拿 07/22 12:19
waterway: 我哥上包養網被我抓包.. 07/22 12:19
ejsizmmy : 的回來」是吧? 07/22 12:19
ejsizmmy : https://i.imgur.com/Ax282ZF.jpeg 07/22 12:19
ejsizmmy : 還已繳回咧,一個說法能變三次也是厲害了,發現沒 07/22 12:22
ejsizmmy : 結案拿不回來改口說已繳回,需要我提醒你2011-2022 07/22 12:22
ejsizmmy : 花了多久嗎? 07/22 12:22
mark1888: 有人包養過洋鬼子嗎 07/22 12:22
ejsizmmy : 「我沒有不還你錢哦,我只是等十年後再還你錢哦」 07/22 12:25
ejsizmmy : 「她沒有不還喔,也沒有不孳息喔,只是孳息帳戶要 07/22 12:26
ejsizmmy : 等結案才能用,結案你也要花十年才能拿喔」 07/22 12:26
ejsizmmy : 講這麼多都不知道問題在哪還說別人文盲沒有病識感 07/22 12:26
ejsizmmy : ,你是認真的嗎? 07/22 12:27
Quaranta: 有錢人為啥都想包養 07/22 12:27
ejsizmmy : 還說肆無忌憚的炫耀自己的無知? 07/22 12:27
ejsizmmy : 自己劫的圖自己都不看? 07/22 12:28
ejsizmmy : 自己放的文章也不看完?知道台灣連孳息帳戶都被搞 07/22 12:28
ejsizmmy : 過嗎?知道嗎? 07/22 12:28
ejsizmmy : https://i.imgur.com/gr9c6mp.jpeg 07/22 12:28
schlemm: 有人被洋鬼子包養過嗎 07/22 12:28
ejsizmmy : 以你這種發文方式你還罵別人文盲沒病識感還說人家 07/22 12:29
ejsizmmy : 文盲? 07/22 12:29
ejsizmmy : 我只拜託你發留言之前看清楚自己在講什麼,也看清 07/22 12:42
ejsizmmy : 楚別人在說什麼,不要每次都這樣只會人身攻擊,人 07/22 12:42
ejsizmmy : 身攻擊並不能讓你辯成是對的 07/22 12:42
Wirol: 到底要多有錢才會想包養 07/22 12:42
ja23072008 : 當爭議問題產生,甚至進入訴訟時還堅持先關帳把錢 07/22 13:51
ja23072008 : 收回來?你的神鬼邏輯真是突破天際。 07/22 13:51
ja23072008 : 極度缺乏現代社會與商務運作經驗。 07/22 13:52
ja23072008 : 然後美方清理帳戶是所有軍購參與國皆如此,要造謠 07/22 14:15
ja23072008 : 炒作成只有ROC被特殊對待? 07/22 14:15
marecht: 閨蜜上包養網還推薦我... 07/22 14:15
ja23072008 : https://reurl.cc/2Y5279 07/22 14:19
ja23072008 : 文中就舉例過了,跨國又是大額軍購案,涉及司法程 07/22 14:19
ja23072008 : 序時,就是曠日廢時,結果難料,甚至相關帳戶配合 07/22 14:19
ja23072008 : 調查與再產生爭議,還會先被凍結。是多缺乏現代社會 07/22 14:19
ja23072008 : 法務與商務常識,才會以為司法、採購與會計可以簡 07/22 14:19
riokio: 包養? 07/22 14:19
ja23072008 : 單處理? 07/22 14:19
ja23072008 : 知道幻象跟拉法葉採購的佣金弊案款項到現在還沒完 07/22 14:20
ja23072008 : 全追回嗎? 07/22 14:20
ejsizmmy : https://i.imgur.com/gr9c6mp.jpeg 07/22 18:40
ejsizmmy : 1. 有孳息但是孳息跟著帳戶被鎖住 07/22 18:40
wiimas: 現在包養網都這麼直接嗎 07/22 18:40
ejsizmmy : 2. 有孳息但是孳息帳戶會被超抽給無孳息基金帳戶 07/22 18:40
ejsizmmy : 3. 聲稱只要能結案就能拿回來但是卻能因為別的國家 07/22 18:40
ejsizmmy : 或自己廠商問提拿不回來卡超過十年(2011-2022) 07/22 18:40
ejsizmmy : 4. 聲稱結案拿得回來結果陸續十年以後才拿的回來 07/22 18:40
ejsizmmy : https://i.imgur.com/9bHTzUW.jpeg 07/22 18:40
Branlli: 歐美包養真的很平常嗎? 07/22 18:40
ejsizmmy : 5. 講別人文盲卻連自己附的文章都沒看完 07/22 18:40
ejsizmmy : 6. 鬼扯拉法葉案試圖比爛無視扁政府馬政府間韃震案 07/22 18:40
ejsizmmy : 及償還方式問題 07/22 18:40
ejsizmmy : 7. 講別人不懂金融還說每個國家皆是如此,無視國際 07/22 18:40
ejsizmmy : 間正常合約規範及其內容跟程序正確性 07/22 18:40
Cinedt: 男友上包養網 該放生嗎 07/22 18:40
ejsizmmy : 8. 鬼扯OOO跟XXX沒有延遲無視美國軍售延宕佔比跟項 07/22 18:40
ejsizmmy : 目重要程度 07/22 18:40
ejsizmmy : https://reurl.cc/aqpv4D 07/22 18:40
ejsizmmy : 9.到處說別人跳針亂版軍盲無病識感文盲槓精卻從來 07/22 18:40
ejsizmmy : 沒有檢討自己的言論及言論內容是否合乎討論標準, 07/22 18:40
Drither: 是這個包養平台嗎 07/22 18:40
ejsizmmy : 代軍武版講出「不愧是本版〇〇」諸如此類無意義引 07/22 18:40
ejsizmmy : 戰人身攻擊之言論。 07/22 18:40
ejsizmmy : 就這情況我不知道你為什麼還能一直留這些言好像你 07/22 18:43
ejsizmmy : 很厲害一樣 07/22 18:43
ejsizmmy : 你能代表軍武版嗎?你不知道韃震案嗎?不知道韃震 07/22 18:46
Notker: 交男友跟包養有什麼差別 07/22 18:46
ejsizmmy : 案還不去了解,還需要我重複提醒你甚麼是韃震案嗎 07/22 18:46
ejsizmmy : ?你連韃震案都不知道卻能說很了解國際金融跟國際 07/22 18:46
ejsizmmy : 合約?你好像很了解說有孳息卻連自己附的文章內都 07/22 18:46
ejsizmmy : 說孳息帳戶被超抽欸? 07/22 18:46
ejsizmmy : 口口生生講拿不回來,都不知道韃震案後面卡多久? 07/22 18:49
Peycere: 包養網到底在紅什麼? 07/22 18:49
ejsizmmy : 都不知道甚麼方式償還 07/22 18:49
ejsizmmy : 講別人早已退還,自己不找找自己貼的新聞比別人更 07/22 18:51
ejsizmmy : 老,我貼的起碼2022,你貼的至少還早於2021年2月, 07/22 18:51
ejsizmmy : 會查為什麼還要我找給你 07/22 18:51
ejsizmmy : https://reurl.cc/aqpvXY 07/22 18:51
vd422: 有人被包養 07/22 18:51
ejsizmmy : 不知道韃震案至少也要會自己下關鍵字,佣金案早就 07/22 18:55
ejsizmmy : 還了還不知道嗎? 07/22 18:55
ejsizmmy : 繼續鬼扯嘛,鬼扯拖式2A有RF版本,無視國軍的2A就 07/22 19:57
ejsizmmy : 沒有RF版本 07/22 19:57
ejsizmmy : 2015的案子拖到2024年6月底0籌獲,你還有甚麼立場 07/22 19:58
lutano: 求包養...管飽就好XD 07/22 19:58
ejsizmmy : 講這麼多鬼 07/22 19:58
ejsizmmy : 4007 07/22 19:58
ejsizmmy : https://reurl.cc/RqK6r6 07/22 19:58
ja23072008 : ej軍盲找到FMS模式下其他國家有訂定罰則的前例了沒 07/22 22:10
muiwo: 阿姨!我不想努力了(求包養) 07/22 22:10
ja23072008 : ? 07/22 22:10
ja23072008 : 嗯嗯,然後ej文盲造謠仔還是死性不改。 07/22 22:18
ja23072008 : https://i.imgur.com/oDkGIyB.jpeg 07/22 22:18
ja23072008 : https://i.imgur.com/twQhXXA.jpeg 07/22 22:18
ja23072008 : 2015年允售,但本國在2017建案,2018採購,全案期程 07/22 22:18
sunuzo: 有沒有富二代要包養 07/22 22:18
ja23072008 : 2018-2025。到跳針文盲ej嘴裡,就變成2015就已成案 07/22 22:18
ja23072008 : 。再來,全案除了飛彈,還包含目獲系統與裝甲悍馬。 07/22 22:18
ja23072008 : 看來ej也不知道這批已抵台。 07/22 22:18
ja23072008 : https://i.imgur.com/Plhet7u.jpeg 07/22 22:18
ja23072008 : 然後被電完TOW不是線傳飛控、不知道TOW2A有RF版本 07/22 22:18
UNIQC: 身邊有朋友被包養 07/22 22:18
ja23072008 : 後,現在又跳針回國軍沒有TOW2A RF。 07/22 22:18
ejsizmmy : 2015允售就是可以開始跑案子了好嗎?不是很懂流程 07/22 23:39
ejsizmmy : 嗎?允售之前美國要先過自己那關才能允售。 07/22 23:39
ejsizmmy : 連美國端的程序跟案子的進程都不知道的話我覺得你 07/23 00:51
ejsizmmy : 沒甚麼立場笑別人 07/23 00:51
dewaro: 亞洲最大包養平台上線了 07/23 00:51
ja23072008 : 另外ej要拿鐽震來當慣性硬拗的救命稻草之前,建議 07/23 01:10
ja23072008 : 最好搞清楚事件內容的時間點跟相關風險。 07/23 01:10
ja23072008 : 拖到2008年,嚴重跛鴨與政黨輪替前才成立,規避民 07/23 01:10
ja23072008 : 選政府與立院監督。 07/23 01:10
ja23072008 : 在傭金案在佔據法理優勢的情況下,嘗試與法國政府私 07/23 01:10
Elfego: 這個包養網正妹好多 是真的嗎 07/23 01:10
ja23072008 : 下談判和解。假設談判破裂或產生額外軍購弊案,又只 07/23 01:10
ja23072008 : 能回到司法途徑。這也代表後續要改採法律行動,只會 07/23 01:10
ja23072008 : 拖延更久,勝訴記錄更低。 07/23 01:10
ja23072008 : 再來是賠付金額由法庭公開且明訂宣判,而私下談判 07/23 01:10
ja23072008 : 未受司法體系保證的協商結果,若違約要強制執行,一 07/23 01:10
Nicodim: 真的有這麼多人在找包養 07/23 01:10
ja23072008 : 樣又回到司法訴訟。 07/23 01:10
ja23072008 : 再來是ej常見的跳針杠精加上文盲造謠表演。 07/23 01:10
ja23072008 : https://i.imgur.com/8ZpBuFX.jpeg 07/23 01:10
ja23072008 : 本文內容早已提及幻象傭金案,在2021報導時,還有 07/23 01:10
ja23072008 : 飛彈案的部分尚未匯還,仍在訴訟之中。結果ej不愧是 07/23 01:10
Foning: 有人可以分析一下包養平台的差異嗎 07/23 01:10
ja23072008 : 駐版法棍,直接滑坡成已全數匯還完畢。 07/23 01:10
ja23072008 : https://i.imgur.com/SJc30te.jpeg 07/23 01:10
ja23072008 : https://i.imgur.com/fKZrvxR.jpeg 07/23 01:13
ja23072008 : 在ej空想的軍購流程中,只要美方允售就等同本國成 07/23 01:13
ja23072008 : 案,而且已編列預算要匯款執行。那麼按照ej這種軍 07/23 01:14
AKNY: 那個包養網人最多XD 07/23 01:14
ja23072008 : 盲邏輯,扁政府時期允售的M1A1、M109A6、MH-53等等 07/23 01:14
ja23072008 : ,肯定已延誤了二十多年XDD 07/23 01:14
ejsizmmy : 在ja的空想留言中繼續以次充好假裝問題不存在 07/23 10:25
ejsizmmy : 允售之前國內就要為了案子跑議價書跟對應的流程價 07/23 10:26
ejsizmmy : 格(通常是用便宜的粗估方式),會有兩個結果,一 07/23 10:26
mysister: 我妹上包養網被我發現= = 07/23 10:26
ejsizmmy : 是美國允售二是美國不同意 07/23 10:26
ejsizmmy : 一個號稱能自己代表軍武版將別人「不愧是軍武版〇 07/23 10:28
ejsizmmy : 〇」的ja,連這個東西都不知道,連「允售」二字代 07/23 10:28
ejsizmmy : 表的意涵跟流程都要人提醒,我不知你哪來的說法讓 07/23 10:28
ejsizmmy : 別人先了解國際金融跟合約的 07/23 10:28
cir72: 隔壁桌的人竟然在討論包養... 07/23 10:28
ejsizmmy : 另外,那個M109A6的部份我也早就說過,海馬斯為什 07/23 10:29
ejsizmmy : 麼會在延宕名單內的原因就是它,你還能無限跳針海 07/23 10:29
ejsizmmy : 馬斯 07/23 10:29
ejsizmmy : 噢對了我不知道你為什麼一直說別人文盲,卻明明連 07/23 10:57
ejsizmmy : 新聞中幻象/拉法葉的裁罰跟採購飛彈兩種項目都分不 07/23 10:57
ATrain: 樓上是不是被包養 07/23 10:57
ejsizmmy : 清楚 07/23 10:57
ja23072008 : 原來有軍盲不知道小布希政府時期的‘’允售‘’清 07/23 12:16
ja23072008 : 單?可以蠢到把美方允售當成本國確定成案編列預算 07/23 12:16
ja23072008 : 的軍購,實在不簡單。 07/23 12:16
ja23072008 : https://reurl.cc/5v7Ory 07/23 12:16
grado0802: 未看先猜這包養 07/23 12:16
ja23072008 : https://i.imgur.com/eoqHIGG.jpeg 07/23 12:21
ja23072008 : 事實證明,文盲是真的不知道自己有多瞎。 07/23 12:21
ja23072008 : https://i.imgur.com/7YGJPq7.jpeg 07/23 12:21
ja23072008 : https://i.imgur.com/2CqWYOy.jpeg 07/23 12:21
ja23072008 : https://i.imgur.com/CVYNdVY.jpeg 07/23 12:21
smilejin: 一定又是這包養 07/23 12:21
ejsizmmy : 連關鍵字給了你的送分題你都能答錯,我也無奈,哀 07/23 12:22
ejsizmmy : https://i.imgur.com/fZNx5ph.jpeg 07/23 12:22
ejsizmmy : 自己下一下關鍵字「同意出售」「發價書」好嗎?好 07/23 12:24
ejsizmmy : 嗎?不要真的以為自己很了解FMS程序,了解就不會說 07/23 12:24
ejsizmmy : 這種「允售不算程序一部分」的鬼話 07/23 12:24
qusekii: 包養平台不意外 07/23 12:24
ejsizmmy : 你自己分享的頁面自己都沒看的嗎?連最基本的下關 07/23 12:25
ejsizmmy : 鍵字都不知道嗎?允售本來就在FMS程序內,等允售時 07/23 12:25
ejsizmmy : 都已經第二、三階段了 07/23 12:25
ejsizmmy : 「文盲不知道有多瞎」「文盲沒有病識感」這種話真 07/23 12:26
ejsizmmy : 的很無言,你除了會損人沒有別的招了嗎?給你關鍵 07/23 12:26
Y949731: 覺得包養網EY嗎 07/23 12:26
ejsizmmy : 字你都能從自己的文章講錯,你還要說別人文盲嗎? 07/23 12:26
ejsizmmy : 要我說你是FMS專業嗎?這樣不太對欸 07/23 12:29
ejsizmmy : 連LoR & P&A程序都不知嗎?你還說別人沒常識,那你 07/23 12:29
ejsizmmy : 連自己分享的文章內容都不看的算甚麼? 07/23 12:29
ejsizmmy : 照你這種邏輯連M109A6這種允售完發價書到了預約開 07/23 12:49
T730733: 包養網站葉配啦 07/23 12:49
ejsizmmy : 立完的也不算程序了呢,不是很了解FMS? 07/23 12:49
ejsizmmy : https://i.imgur.com/uji8SXY.jpeg 07/23 12:49
ejsizmmy : 「允售項目不一定會落實」誰都馬知道,不過我很確 07/23 13:05
ejsizmmy : 定你可能需要別人提醒「連發價書下來都可以搓掉」 07/23 13:05
ejsizmmy : 啦 07/23 13:05
FireStation: 記者收了包養網多少啦 07/23 13:05
ja23072008 : 咦?說好的分不清楚幻象與拉法葉傭金案怎麼不提了, 07/23 13:18
ja23072008 : 要跳針到其他議題去? 07/23 13:18
ja23072008 : https://i.imgur.com/eoqHIGG.jpeg 07/23 13:18
ejsizmmy : 分不清楚甚麼是飛彈什麼是佣金案 07/23 13:19
ejsizmmy : 甚至分不清楚M109A6我國立案立預算的是誰,怪誰? 07/23 13:19
Thobel: 包養真亂 07/23 13:19
ejsizmmy : 說好的很懂流程呢?怎麼連允許出售是在FMS流程內都 07/23 13:20
ejsizmmy : 不知道? 07/23 13:20
ejsizmmy : 關鍵字都給你了自己文章範圍內的東西都能認錯,還 07/23 13:22
ejsizmmy : 能怪別人文盲? 07/23 13:22
ja23072008 : 不曉得駐版文盲是否發現此處的M109A6舉例,是小布 07/23 13:27
Reji: 演藝圈一堆包養好嗎 07/23 13:27
ja23072008 : 希時期允售清單了沒? 07/23 13:27
ja23072008 : https://i.imgur.com/XPD8v4H.jpeg 07/23 13:27
ejsizmmy : 你連哪個M109A6的案子是我國立案立預算的FMS「允許 07/23 13:40
ejsizmmy : 出售」案都不知道嗎? 07/23 13:40
ejsizmmy : 還說別人駐版文盲,你能代表軍武板? 07/23 13:41
Hathael: 政治圈一堆包養好嗎 07/23 13:41
ejsizmmy : https://reurl.cc/OM2Gey 07/23 13:42
ja23072008 : #1cPHkRmf (HatePolitics) 07/23 13:52
ja23072008 : http://i.imgur.com/tjzdcUY.jpg 07/23 13:52
ja23072008 : 具備基礎常識,進階專業知識,或至少健康正向,就 07/23 13:52
ja23072008 : 事論事、邏輯舉證的討論能力,都是駐版杠精沒有的 07/23 13:52
yovroc: 有錢人一堆包養好嗎 07/23 13:52
ja23072008 : 個人特質。他只有抬槓跳針,造謠亂版能力點滿而已。 07/23 13:52
ja23072008 : https://i.imgur.com/D2Hjr7K.jpeg 07/23 13:52
ja23072008 : 然後ej的引用一如既往的破爛且前後矛盾。 07/23 13:57
ja23072008 : https://i.imgur.com/xsyj3ed.jpeg 07/23 13:57
ja23072008 : 前面說允許出售,但引用內容卻寫連發價書都沒有。 07/23 13:57
helgalie: 學生妹被包養多嗎 07/23 13:57
ja23072008 : https://i.imgur.com/qKpw2vS.jpeg 07/23 13:57
ja23072008 : 所以送分題還標明”簽訂‘’發價書。看來文盲連是否 07/23 13:57
ja23072008 : “簽訂”都搞不清楚。 07/23 13:57
ja23072008 : https://i.imgur.com/mQFlsuS.jpeg 07/23 13:57
ejsizmmy : 說別人沒常識沒基礎說別人文盲,連我國立案成案有 07/23 14:44
OREOMZA: 亞洲最大包養網上線啦 07/23 14:44
ejsizmmy : 預算的M109A6是哪個案子都不知道 07/23 14:44
ejsizmmy : 還代軍武版講別人駐版文盲駐版槓精 07/23 14:44
ejsizmmy : https://i.imgur.com/uji8SXY.jpeg 07/23 14:49
ejsizmmy : 「允售項目不一定會落實」,哈哈哈 07/23 14:49
ejsizmmy : 就跟你說連給了發價書台灣都劃分預算的案子的都沒 07/23 14:50
punjab: 我哥上包養網被我抓包.. 07/23 14:50
ejsizmmy : 落實了,你要凹甚麼?FMS程序就是FMS程序。 07/23 14:50
ejsizmmy : 假裝問題不存在,鬼扯FMS案件在允售時不算進行,無 07/23 15:14
ejsizmmy : 視前輩們無數次努力,無視連已立案的M109A6都被搓 07/23 15:14
ejsizmmy : 掉,不知問題在哪裡,只會說別人槓精亂版,卻只會 07/23 15:14
ejsizmmy : 重複一樣的詞彙堆砌,假裝很專業的發文水文章 07/23 15:14
sashare: 有人包養過洋鬼子嗎 07/23 15:14
ejsizmmy : https://reurl.cc/OM2Gey 07/23 15:14
ejsizmmy : https://i.imgur.com/fZNx5ph.jpeg 07/23 15:14
ejsizmmy : 卻連自己發的文章內文都沒看清楚,連允許出售屬於F 07/23 15:16
ejsizmmy : MS程序一環都不曉得,還能自詡為了解FMS合約、程序 07/23 15:16