

→ Eriri : 沒美國 台灣早就被統一了= = 07/18 13:29
→ Eriri : 哪怕不相信這種隱形的保護 96年台海危機 第七艦隊進 07/18 13:29
→ Eriri : 入台灣海峽 總該記得吧 07/18 13:29
→ worse77 : 政府對政府間的往來,外人霧裡看花 07/18 13:30
→ worse77 : 52億的事情有沒有銷案外面也不一定看的到 07/18 13:32
噓 sugoichai : りしれ供さ小 07/18 13:35
噓 ja23072008 : 軍購案孳息一樣留在國家帳戶,不懂裝懂硬要發言就是 07/18 13:40
→ ja23072008 : 如此。 07/18 13:40
推 features : 不然我們直接跟對岸統一? 07/18 13:45
噓 ja23072008 : 然後同樣內容的反覆陳述你這幾年也被各方電過N次了 07/18 13:46
→ ja23072008 : 。各軍購案拖延除了疫情與俄烏戰爭兩個巨大黑天鵝影 07/18 13:46
→ ja23072008 : 響,每項原因都是case by case,就像單兵刺針的問題 07/18 13:46
→ ja23072008 : 在於要陸海軍併案團購,反而兩個一起delay。 07/18 13:46
→ ja23072008 : 鳳展案則是為了增加遙攻彈藥掛載使用與類比改裝ACGA 07/18 13:48
→ ja23072008 : S。 07/18 13:48
→ ja23072008 : 銳霆案轉單為轟雷案二階段也一樣,雖然很多人認為是 07/18 13:54
→ ja23072008 : 民主黨刻意卡輸出,但美國給的說明還是受援烏影響 07/18 13:54
→ ja23072008 : 排擠,所以無法按照原定期程在2025全數交貨,只會 07/18 13:54
→ ja23072008 : 拖更久。 07/18 13:54
→ worse77 : 還是版友比較強 07/18 13:54
→ colorghost : 這個ID不是都鼓吹買法國貨別買美國貨嗎? 07/18 14:12
→ EXIONG : 所以這篇有錯嗎 就是拖延了呀 我們錢也付了 自立自 07/18 14:17
→ EXIONG : 強也不可能 因為美國不給武器 只能依賴美軍巡邏 美 07/18 14:17
→ EXIONG : 豬也吃了 還缺什麼嗎 07/18 14:17
→ ja23072008 : 缺少經驗跟關注吧。很多人都把軍購案,用生活經驗 07/18 14:22
→ ja23072008 : 直觀代入,當成付錢就是最大尾的大老闆心態 07/18 14:22
→ ja23072008 : 就像前陣子海鯤號潛望鏡交付拖延,就有人蠢到叫囂想 07/18 14:25
→ ja23072008 : 以此變更廠商或設計圖。 07/18 14:25
推 buji : 台灣把美國晶片產業搶走? 有沒有搞錯 07/18 14:28
→ buji : 美國政府有種禁止美商進口台灣晶片如何? 07/18 14:28
→ rommel1990 : 跟向銀行借貸一樣,借多了銀行反而變成孫子 07/18 14:30
推 polome : 軍購合約沒寫交付逾期罰則? 07/18 15:31
推 afv : 民間企業採購也不會馬上就用上逾期罰則,更別說這幾 07/18 15:35
→ afv : 年疫情跟烏俄戰爭可說是妥妥的不可抗力(企業採購 07/18 15:35
→ afv : 條款都會寫到這點) 07/18 15:35
→ ejsizmmy : 不用說這麼多啦,美國軍售就是沒有逾期跟罰則相關 07/18 15:52
→ ejsizmmy : 條款 07/18 15:52
→ ejsizmmy : 還有你的馬上我不知道是指什麼,但是通常不會逾期 07/18 15:53
→ ejsizmmy : 一年還沒罰 07/18 15:53
推 tonywiner : 政府採購合約都會有因不可抗力之因素而導致延期的條 07/18 15:57
→ tonywiner : 款 07/18 15:57
→ keeperess : 搶晶片產業單純就三普不懂又愛嘴而已 07/18 15:58
→ keeperess : 這事情在他之前任內就在嘴了,之後也會繼續嘴 07/18 15:58
→ keeperess : 但是這事情不是他上台了,就能輕易靠政策改變的 07/18 15:58
→ keeperess : 更何況GG的高階製程產能幾乎都是供應給美國廠商 07/18 15:59
→ keeperess : 三普真發瘋硬要砸GG的碗,下場反而是美國廠商沒飯吃 07/18 15:59
→ keeperess : 這樣反而是削弱美國對中国的晶片優勢 07/18 15:59
→ keeperess : 這種般石頭砸自己腳的事情也只有中国會幹 07/18 16:00
→ ejsizmmy : 另外某樓說什麼孳息一樣存在帳戶裡面,明顯就是連 07/18 16:11
→ ejsizmmy : 我內文都沒看,光2011年度就結案的結餘款就52億台 07/18 16:11
→ ejsizmmy : 幣拿不回來,是要肖想孳息能幾年內拿得到哦? 07/18 16:11
→ ejsizmmy : 照這速度推論,知道這每年至少兩億的孳息2035甚至2 07/18 16:12
→ ejsizmmy : 040都未必拿得回來嗎? 07/18 16:12
推 afv : 通常遇到像疫情、烏俄戰爭的交期延宕,通常會找對 07/18 18:36
→ afv : 方磋商新的時程規劃、怎麼盡量彌補找替代方案 07/18 18:36
→ afv : 還要,逾期罰款要也是最後結案付尾款時結算,依國 07/18 18:39
→ afv : 防部預算書來看,各項對美軍購也是按進度分年支付編 07/18 18:39
→ afv : 列預算 07/18 18:39
→ afv : 軍購孳息是指國家先把軍購案預計要付的錢,事先換 07/18 18:41
→ afv : 成美元存在美國聯準會的帳戶裡,避免匯兌波動加上可 07/18 18:41
→ afv : 以有美國利息領 07/18 18:41
→ ejsizmmy : 但是美國是軍售,不管商售是不是、有沒有所謂的不 07/18 18:44
→ ejsizmmy : 可抗力跟相關罰款,都是沒有對應罰則 07/18 18:44
→ ejsizmmy : 這次充其量美國說有機會幫忙以美國政府跟商人的合 07/18 18:46
→ ejsizmmy : 約要看看罰款 07/18 18:46
→ ejsizmmy : 也不要說什麼逾期罰款,之前才爆出十年前結餘款都 07/18 18:46
→ ejsizmmy : 還沒還了,更不用考慮甚麼逾期罰款 07/18 18:46
→ afv : 新聞是報那些結餘款主要是案件還沒徹底結案,導致 07/18 18:56
→ afv : 相關軍購台灣帳戶無法關閉把餘額(孳息收入)匯回 07/18 18:56
→ afv : 來,無法結案的因素還要看每個案件的狀況 07/18 18:56
→ afv : 然後大案子遇上意外改交期往後延,最後錢照付也是 07/18 18:58
→ afv : 民間企業交易能看到的,不只對美軍購才有,重點是 07/18 18:58
→ afv : 讓對方能盡力完成合約,不是那些逾期罰款 07/18 18:58
→ geesegeese : 候選人一句話,就氣噗噗,會不會太急了點 07/18 19:09
→ geesegeese : 賣F16V給台灣的是川普大統領 07/18 19:09
推 edison : 我們又不介意付錢,或是神盾艦走台海時,順利進港 07/18 19:24
→ edison : 加油洗船,台灣買單,這完全沒問題的 07/18 19:24
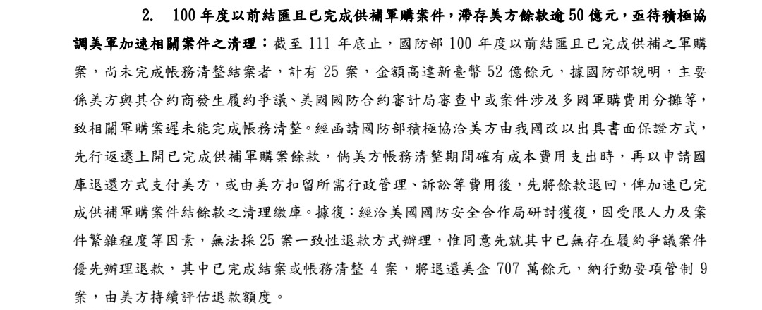
→ ejsizmmy : 這是因美方與其合約商發生履約爭議、美國國防合約 07/18 20:57
→ ejsizmmy : 審計局審查中,或者案件涉及多國軍購費用分攤等, 07/18 20:57
→ ejsizmmy : 致相關軍購案遲未能完成帳務清整。 07/18 20:57
→ ejsizmmy : 不是因為沒結案,是因為美國這邊履約爭議 07/18 20:57
→ ejsizmmy : 今天同樣的東西換成其它軍購項目就沒履約爭議 07/18 20:57
→ ejsizmmy : 也絕對不會有因為美國自己的履約爭議,就卡了十年 07/18 20:58
→ ejsizmmy : 的其它案子了是嗎? 07/18 20:58
噓 ja23072008 : 所以我就說不懂裝懂,一直在造謠的人,即使被糾正過 07/19 03:25
→ ja23072008 : N次,總是學不乖。 07/19 03:25
→ ja23072008 : 我只是疑惑如此低級程度,拿早就被澄清的舊新聞曲 07/19 03:25
→ ja23072008 : 解炒作,說錢拿不回來的造謠仔怎麼還沒進桶而已? 07/19 03:25
→ ejsizmmy : 閱 07/19 08:42
→ ejsizmmy : 胡亂誤解別人的話然後鬼扯有的沒的,新聞中強調一 07/19 14:52
→ ejsizmmy : 定是ROC的錢那不是廢話嗎?我在講的是什麼時候拿的 07/19 14:52
→ ejsizmmy : 回來、什麼時候正常執行完 07/19 14:52
噓 ja23072008 : 沒辦法,造謠仔看不懂中文。 07/19 17:22
→ ja23072008 : 造謠仔要不要了解一下樂山雷達跟F-16 block20是什 07/19 17:23
→ ja23072008 : 麼年代的事情?再來吹刻意拖延這件事?還是純屬少 07/19 17:23
→ ja23072008 : 見多怪,小題大作的庸人自擾? 07/19 17:23
噓 ja23072008 : 不懂裝懂造謠仔也不知道所謂52億台幣結餘,是多年 07/19 17:28
→ ja23072008 : 來‘’25案‘’累積的數額。 07/19 17:28
→ ja23072008 : 造成原因在原文早就寫過了,遇到文盲看不懂也沒輒。 07/19 17:28
噓 ja23072008 : 所以當年立委陳以信才會說這是“常年做法”,只是 07/19 17:32
→ ja23072008 : 希望美方改進。 07/19 17:32
→ ja23072008 : 但回去看問題產生原因就知道,除了DCAA審查過久, 07/19 17:40
→ ja23072008 : 還可以說案件過多、官僚主義拖宕跟處理排序靠後,涉 07/19 17:40
→ ja23072008 : 及到合約商履約爭議跟多國分擔的帳務問題,你也無法 07/19 17:40
→ ja23072008 : 片面要求加快進度。 07/19 17:40
→ ejsizmmy : 為了以防某個人看不懂或是不小心跳過 07/19 19:46
→ ejsizmmy : 某個人不知道是有意還是無意忽略這句話 07/19 19:47
→ ejsizmmy : 沒關係,再怎麼硬凹也改不了十年拿不到結餘款的事 07/19 19:47
→ ejsizmmy : 實 07/19 19:47
→ ejsizmmy : 不就是側面應證了我2035甚至2040才能拿回這些款項 07/19 19:48
→ ejsizmmy : 嗎?呵呵。 07/19 19:48
→ ejsizmmy : 只會硬凹別人造謠,結果自己貼的圖片第一段就提到 07/19 19:50
→ ejsizmmy : 光拿回來要十年的事實, 07/19 19:50
→ ejsizmmy : 還提孳息,孳息你個大頭鬼,有孳息一樣跟本案拖十 07/19 19:50
→ ejsizmmy : 年這才是重點,不是你有孳息你就能拿回來而且拿來 07/19 19:50
→ ejsizmmy : 用 07/19 19:50
→ ejsizmmy : 從線傳飛控凹到現在孳息結餘款拿不回來,你到底什 07/19 19:51
→ ejsizmmy : 麼時候才會承認自己觀念有問題 07/19 19:51
噓 ja23072008 : 軍盲還該敢提以為TOW線傳飛控,其實是線導飛行。傻 07/20 00:48
→ ja23072008 : 傻分不清楚的蠢行喔XDD 07/20 00:48
噓 ja23072008 : 軍盲只會任意google,搜尋到錯誤資訊照抄或自行歪 07/20 00:51
→ ja23072008 : 曲詮釋的一坨大便之前,有沒有看過審計部的原始報告 07/20 00:51
→ ja23072008 : ? 07/20 00:51
噓 ja23072008 : 美方軍購產生的合約糾紛與訴訟,以及多國分擔等帳 07/20 00:53
→ ja23072008 : 務無法輕整的情況,就跟一般商業糾紛與訴訟一樣常 07/20 00:54
→ ja23072008 : 見,才會造成部分款項凍結累積。缺乏相關商業與法 07/20 00:54
→ ja23072008 : 務經驗與接觸的外行人才會蠢到以為是弊端。 07/20 00:54
噓 ja23072008 : 就像以預算執行角度而言,能算做‘’延遲‘’的並 07/20 01:00
→ ja23072008 : 不是發價書扣除已交運的8300億台幣/277億美元。而是 07/20 01:00
→ ja23072008 : 已結匯扣除已交付的2393億元/80億美元。 07/20 01:00
→ ja23072008 : 但就跟大額採購案一樣,與美方政治關係也沒良好到可 07/20 01:00
→ ja23072008 : 以零頭期款、無擔保就開工下單,2393億美元同樣包含 07/20 01:00
→ ja23072008 : 所有案件的先期預付款,不代表這個金額與是目前預 07/20 01:00
→ ja23072008 : 算執行的‘’真正‘’延遲項目金額。 07/20 01:00
→ failuremode : 懷疑美國爸爸的都是中共同路人 07/20 09:33
→ ejsizmmy : 沒有罰則沒有違約條款本來就是弊端, 07/20 10:38
→ ejsizmmy : 對方任意延期還隨意取消案子你還要默默承受? 07/20 10:39
→ ejsizmmy : 而且台灣明明是買軍售沒有對應違約機制就算了,還 07/20 10:41
→ ejsizmmy : 因為別國的問題要被卡,關台灣屁事?眼睛要不要張 07/20 10:41
→ ejsizmmy : 大先看清楚再下來留這種言 07/20 10:41
→ ejsizmmy : 自己截圖也都說了,沒有爭議早已結案的案子一樣拖 07/20 10:43
→ ejsizmmy : 你十年例如樂山雷達跟F16,看清楚了嗎?鬼扯甚麼? 07/20 10:43
→ ejsizmmy : 這種既定事實你還有立場繼續幫乙方說話噢? 07/20 10:43
噓 ja23072008 : 簡單歸納這篇造謠廢文,因個人無知愚昧,胡亂腦補臆 07/20 19:27
→ ja23072008 : 測而產生的種種錯誤。 07/20 19:27
→ ja23072008 : 1.滯納金累積是因常年軍購慣例與為求作業方便累積 07/20 19:27
→ ja23072008 : 而形成,尤其在本國軍購偏重FMS管道的情況。 07/20 19:27
→ ja23072008 : 2.與美方溝通協調後,審計部表示已於2024收回滯納 07/20 19:27
→ ja23072008 : 金。 07/20 19:27
→ ja23072008 : 3.軍購款項在原軍購國帳戶時本來就會計息。 07/20 19:27
→ ja23072008 : 4.預算執行角度的‘’延遲交付‘’金額,不是發價 07/20 19:27
→ ja23072008 : 書金額減去已交運金額,而是已結匯金額減去已交運 07/20 19:28
→ ja23072008 : 金額。兩者落差就是277億美元與80億美元之別。 07/20 19:28
→ ja23072008 : 5.即使是80億美元的數據,也是包含“所有”軍購案 07/20 19:28
→ ja23072008 : 的先期預付金額,並不等同‘’延遲交付‘’的軍購 07/20 19:28
→ ja23072008 : 項目金額。 07/20 19:28