中華電信抽抽樂又來了,可以買來轉贈網路流量給如意卡、低月租非吃到飽的朋友, 現在還沒開始喔,明天早上8/31十點開賣 https://festival.cht.com.tw/LuckyDraw https://i.imgur.com/9Ys60fK.jpg
活動時間:112/8/31AM1000~112/9/14PM2359,每抽100元,每個門號每日限抽10次 注意點1:通信費168效期半年 注意點2:流量包兌換效期只到年底112/12/31喔 注意點3:計量型網路效期30天 https://i.imgur.com/DuLWb44.jpg
心得:流量包效期之前都有60天,這次直接砍半到只有30天真的差很多啊, 對於流量需求不高的人吸引力大降,等於本來抽一包就好的變成要抽兩包, 大家自行衡量囉。 ※ 引述《wangks (歐巴桑的歐巴)》之銘言: : 2023年活動開始了,看起來內容好像都一樣,但是上網量只能用到8月底 : 名額有限量,流量需求不高的人還是可以搶 : 新春抽抽樂來了!1/18起,每次100元,可得超過千元的超值好禮,每天限量1000份,快來 : 參加 : https://chts.tw/OfnXgq : https://i.imgur.com/BXUpUDa.png
: ※ 引述《edchans (笨新)》之銘言: : : 2022年活動開始了,看起來內容好像都一樣 : : 不過名額有限量,流量需求不高的人快去搶 : : 新春抽抽樂來了!1/24起,每次100元,可得超過千元的超值好禮,每天限量999份,快來 : : 參加 : : https://chts.tw/3vBzhE : : https://i.imgur.com/5G8Pkl1.jpg
-- ※ 發信站: 批踢踢實業坊(pttsite.org.tw), 來自: 60.248.126.193 (臺灣) ※ 文章網址: https://pttsite.org.tw/Lifeismoney/M.1693362221.A.436
bailan: 過年抽的剛好到明天,這是無縫接軌啊223.138.106.228 08/30 10:29
skywalker219: 再抽2包,大約可以撐到明年過年下223.141.175.102 08/30 10:34
skywalker219: 一波活動延續抽223.141.175.102 08/30 10:34
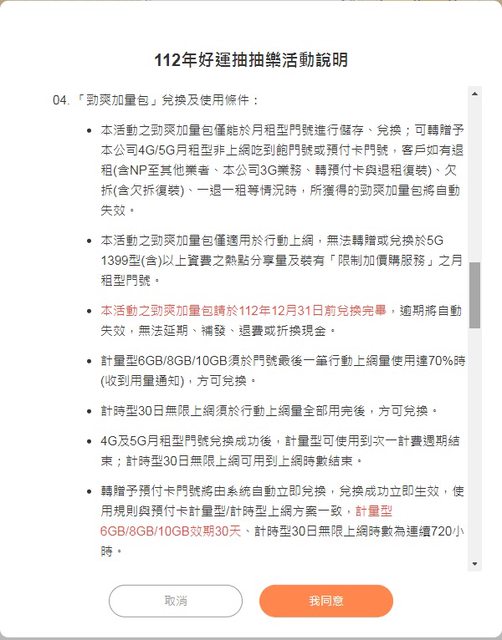
nigeltw: 效期30天!希望是誤植…:) 1.169.216.147 08/30 10:36
bailan: 不過效期縮成30天不太划算啊,就算抽的流223.138.106.228 08/30 10:37
Cinedt: 阿姨!我不想努力了(求包養)223.138.106.228 08/30 10:37
bailan: 量都多1GB,原本100元抽的可以分兩個月攤223.138.106.228 08/30 10:37
bailan: ,這變成一個月要用完...223.138.106.228 08/30 10:37
kenydar: 預付卡庫存流量夠就買89元延長60天 117.56.188.103 08/30 10:41
bailan: 不過剛仔細看了一下說明,30天效期是說轉223.138.106.228 08/30 10:42
bailan: 給預付卡吧223.138.106.228 08/30 10:42
Drither: 有沒有富二代要包養223.138.106.228 08/30 10:42
bailan: 月租的上面有寫到次一週期,沒變啊223.138.106.228 08/30 10:44
nigeltw: 這是上一檔的活動說明: 1.169.216.147 08/30 10:50
nigeltw: https://i.imgur.com/FYtslsp.jpg 1.169.216.147 08/30 10:50
nigeltw: 以前好像沒看過中華電信有效期30天的計量 1.169.216.147 08/30 10:50
nigeltw: 型網路方案,也有可能是文案失誤?明天沒 1.169.216.147 08/30 10:50
Notker: 身邊有朋友被包養 1.169.216.147 08/30 10:50
nigeltw: 改的話再用文字客服問看看:) 1.169.216.147 08/30 10:50
enthpzd: 我剛開通的包 剩下的流量到10月底,如果 101.136.116.95 08/30 10:53
enthpzd: 新加入1個月的會怎樣? 101.136.116.95 08/30 10:53
bailan: 那條很明顯在說轉給預付卡啊,往前看一條223.138.106.228 08/30 10:53
bailan: 就是月租的。 就預付卡的縮水了223.138.106.228 08/30 10:53
Peycere: 亞洲最大包養平台上線了223.138.106.228 08/30 10:53
Irenetaka: 無縫接軌 168元通話有用 明天來買223.139.196.189 08/30 11:28
kleinejing: 才把之前最後1包轉贈給預付卡,明天 42.74.246.230 08/30 11:36
kleinejing: 抽又可接軌新的,常在用的其實有划算 42.74.246.230 08/30 11:36
kleinejing: 到~ 42.74.246.230 08/30 11:36
icuteasd: 直接抽爛 114.136.30.179 08/30 11:38
vd422: 這個包養網正妹好多 是真的嗎 114.136.30.179 08/30 11:38
bakayalo: 現在流量包只剩30天.要靠89元60天來續了 36.234.170.59 08/30 11:44
iamhsg: 可以請問一下89元60天的資訊嗎?謝謝~:) 163.21.176.253 08/30 11:47
bakayalo: 中華電信官網才有.如意卡跟預付卡APP沒 36.234.170.59 08/30 11:52
iamhsg: 感謝樓上 我用預付卡的 只好QQ 163.21.176.253 08/30 11:53
bakayalo: 中華電信官網的預付卡頁面下"上網+通話" 36.234.170.59 08/30 11:56
lutano: 真的有這麼多人在找包養 36.234.170.59 08/30 11:56
k23: 太好了 對用量不大的來說還是很划算 61.227.10.43 08/30 12:31
iamhsg: 感謝b大,我再上官網看看。 163.21.176.243 08/30 12:41
rtwodtwo: 89才0.1gb 很盤 223.141.122.51 08/30 13:23
rtwodtwo: 0.1gb隨便app自動更新就沒了 223.141.122.51 08/30 13:24
Rocker9966: 好喔 再來抽1包給家人回國剛好可用 223.138.30.137 08/30 13:43
muiwo: 有人可以分析一下包養平台的差異嗎 223.138.30.137 08/30 13:43
jay0215: 流量有比上檔多但期限更短,依需求量購買 101.136.2.172 08/30 14:21
jay0215: 或是撿上一波購買者的出清價+買1~2包備用 101.136.2.172 08/30 14:23
jay0215: 89元100MB的購買者主要是延續門號,用量 101.136.2.172 08/30 14:25
jay0215: 很少到幾乎沒用流量,盤不盤是看個人需求 101.136.2.172 08/30 14:26
rexct: 養門號的話,我是用月租6個月自動存100元111.242.140.247 08/30 14:52
sunuzo: 那個包養網人最多XD111.242.140.247 08/30 14:52
jachan: 89元,是拿來延長網路的使用期限的。短期 110.28.33.75 08/30 15:18
jachan: 最佳解,購買831到期拋售的流量,接著用8 110.28.33.75 08/30 15:18
jachan: 9元來延長使用期限, 110.28.33.75 08/30 15:18
sintsu: 流量包兌換到年底,再來就等新年抽抽樂 42.75.191.233 08/30 15:24
iamhsg: 請問通信費168元是不是也要主帳戶扣到0元 163.21.176.253 08/30 15:46
UNIQC: 我妹上包養網被我發現= = 163.21.176.253 08/30 15:46
iamhsg: 才能使用呢?若都沒用到則6個月歸零 163.21.176.253 08/30 15:47
jachan: 通信費是抽的門號使用,不能轉贈,可以轉 110.28.33.75 08/30 15:49
jachan: 贈的是流量 110.28.33.75 08/30 15:49
iamhsg: 謝謝樓上j大回覆~ 163.21.176.253 08/30 15:50
bailan: 12月底用一包,剛好接上2月過年 42.77.99.140 08/30 16:01
dewaro: 隔壁桌的人竟然在討論包養... 42.77.99.140 08/30 16:01
sa87a16: 流量沒用到一半還不能用下一個流量包, 42.73.248.127 08/30 16:54
sa87a16: 真的沒必要抽 42.73.248.127 08/30 16:54
jay0215: 通信費168元只有月租能用,如意卡不行, 101.136.2.172 08/30 18:23
jay0215: 因為我中華月租跟如意卡都有年初有實驗過 101.136.2.172 08/30 18:23
jay0215: 不是用到一半唷!是如意卡最後一筆上網量 101.136.2.172 08/30 18:26
Elfego: 樓上是不是被包養 101.136.2.172 08/30 18:26
jay0215: 使用70%(剩餘30%)才能用下一包所以別多買 101.136.2.172 08/30 18:26
Totonyny: 印象中70%以往都是指月租型門號好像不111.255.240.191 08/30 18:31
Totonyny: 是指如意卡111.255.240.191 08/30 18:31
bighead0213: 53f 的70%講法我質疑 因為我昨天一 39.9.225.102 08/30 18:48
bighead0213: 口氣把剩下的一包7g兩包9g轉贈同一 39.9.225.102 08/30 18:48
Nicodim: 未看先猜這包養 39.9.225.102 08/30 18:48
bighead0213: 預付卡號碼 正常沒問題 39.9.225.102 08/30 18:48
jachan: 70%的限制,只有月租,如意卡沒有,有沒 111.252.128.49 08/30 18:57
jachan: 有總量限制不知道,或許沒有。 111.252.128.49 08/30 18:57
nigeltw: 活動說明(70%… )確實讓人疑惑。但是, 1.169.216.147 08/30 19:21
nigeltw: 根據我實測多年的經驗,如果是轉送給如意 1.169.216.147 08/30 19:21
Foning: 一定又是這包養 1.169.216.147 08/30 19:21
nigeltw: 卡門號的話,完全沒有限制。而且在有效期 1.169.216.147 08/30 19:21
nigeltw: 內,用不完的流量是可以持續累加的。 1.169.216.147 08/30 19:21
nigeltw: 不過,這次活動有一點要特別留意!原本的 1.169.216.147 08/30 19:21
nigeltw: 規則是每次儲值網路後,有效期限延長2個 1.169.216.147 08/30 19:21
nigeltw: 月,門號效期亦可同步延長180天。但是這 1.169.216.147 08/30 19:21
AKNY: 包養平台不意外 1.169.216.147 08/30 19:21
nigeltw: 次他用紅筆標示30天,不知道是誤植,還是 1.169.216.147 08/30 19:21
nigeltw: 遊戲規則改變?我有聯繫文字客服轉專人回 1.169.216.147 08/30 19:21
nigeltw: 電釋疑,有答案的話再來回報:) 1.169.216.147 08/30 19:21
jay0215: 感謝指正,70%是指月租不是如意卡223.137.210.210 08/30 19:33
jay0215: 但也不是一半,購買前評估一下自己的用量223.137.210.210 08/30 19:34
mysister: 覺得包養網EY嗎223.137.210.210 08/30 19:34
zx22335566: 每抽100元不管抽到多少流量都蠻划算的 111.71.92.186 08/30 23:37
zx22335566: 用不完還能轉贈給家人 111.71.92.186 08/30 23:37
selph1120: 30天是指轉贈給預付卡才會變成30天包裝 210.71.217.251 08/31 07:47
sinting41: 請問付款方式只能用手機支付嗎可以刷卡 42.77.6.130 08/31 09:53
sinting41: 或匯款嗎 42.77.6.130 08/31 09:53
cir72: 包養網站葉配啦 42.77.6.130 08/31 09:53
sinting41: 打錯是門號支付 42.77.6.130 08/31 09:53
nigeltw: 「您將以門號 *** 參加好運抽抽樂(內含隨 1.169.227.190 08/31 10:03
nigeltw: 機上網 1.169.227.190 08/31 10:03
nigeltw: 量和體驗券任一),費用將併到下一期帳單 1.169.227.190 08/31 10:03
nigeltw: 」 1.169.227.190 08/31 10:03
ATrain: 記者收了包養網多少啦 1.169.227.190 08/31 10:03
eric6568: 請問168那個怎麼抵? 36.224.5.83 08/31 10:07
kari0623: 月租門號贈送通話費抵用完後會自動抵扣 61.227.40.193 08/31 10:09
nigeltw: 上一檔「新春抽抽樂」今天是兌換期限最終 1.169.227.190 08/31 10:21
nigeltw: 日! 1.169.227.190 08/31 10:21
tlchen: n大,現在知道預付卡昰30或60日嗎? 140.109.72.47 08/31 10:36
grado0802: 包養真亂 140.109.72.47 08/31 10:36
nigeltw: 尚未收到答覆 1.169.227.190 08/31 10:52
jachan: 用紅字註明,明顯就是改了規定,要你注意 110.28.41.100 08/31 11:04
jachan: ,錯誤的機率不高。 110.28.41.100 08/31 11:04
whyif: 這次是不是沒限量?之前都會一天限1000包 1.200.139.139 08/31 12:14
whyif: 。 1.200.139.139 08/31 12:14
smilejin: 演藝圈一堆包養好嗎 1.200.139.139 08/31 12:14
sintsu: 抽了四次 6 6 10 6 好爛…111.254.237.185 08/31 20:02
LisaLien: 抽3次都6.... 123.194.53.236 08/31 20:05
uogyep: 轉送給預付卡部份我實測是真的30日,而且 1.34.85.145 08/31 20:38
uogyep: 如果你原來的日期網路還超過30日並不會像 1.34.85.145 08/31 20:38
uogyep: 以前疊上去還是原本到期日,所以需要續命 1.34.85.145 08/31 20:38
qusekii: 政治圈一堆包養好嗎 1.34.85.145 08/31 20:38
uogyep: 網路用的網友們得算時間了,以上請參考。 1.34.85.145 08/31 20:38
potentio: 感謝u大實測 61.62.150.179 08/31 20:53
Totonyny: 都抽不到30天漫遊111.255.240.191 08/31 21:08
Xuvuu3143: 抽三包都6G 跟新春比機率有調低 114.47.8.238 08/31 21:45
whyif: 所以這次的產品不能續命嗎?180.217.152.225 08/31 22:27
Y949731: 有錢人一堆包養好嗎180.217.152.225 08/31 22:27
jay0215: https://i.imgur.com/2n80iF9.jpg101.136.229.123 08/31 22:34
jay0215: 一筆8二筆6,一筆免費書城1個月二筆百元101.136.229.123 08/31 22:36
jay0215: 折價券,這次的除了流量比過年時多外,送101.136.229.123 08/31 22:37
jay0215: 的東西一樣沒吸引力且效期變短機率也調低101.136.229.123 08/31 22:38
siegfriedlin: 本來就不能疊加吧 都是從儲值日起算 150.117.30.238 08/31 22:50
T730733: 學生妹被包養多嗎 150.117.30.238 08/31 22:50
acergame5: 這次不想買了 新春的都還可以保底賣掉 1.160.22.245 08/31 23:07
acergame5: 現在非吃到飽都要賠本賣 1.160.22.245 08/31 23:07
ramblelife: e-coupon板的價格真吸引人XDDDD 61.65.34.58 08/31 23:39
Ashbrook: 流量包能否續命需要到期日30天內的人試 112.104.36.114 09/01 04:17
Ashbrook: 才會準確吧? 112.104.36.114 09/01 04:17
FireStation: 亞洲最大包養網上線啦 112.104.36.114 09/01 04:17
jachan: 抽四張,3張6G,1張8G。除非有大量通話需 110.28.1.215 09/01 08:50
jachan: 求,否則隔壁版買比較划算。 110.28.1.215 09/01 08:50
bailan: 好奇看了一下,價格應該是被新春抽到即期 223.138.43.207 09/01 19:35
bailan: 品打爛吧 223.138.43.207 09/01 19:35
jachan: 即期品沒了,但新的有人繼續賣一樣的價錢 110.28.24.90 09/02 02:14
Thobel: 我哥上包養網被我抓包.. 110.28.24.90 09/02 02:14
jachan: 。價錢就上不去。 110.28.24.90 09/02 02:14
richjf: 原來預付卡不受70%限制… 還跑去多辦一張 114.32.135.49 09/02 09:40
richjf: 。 114.32.135.49 09/02 09:40