作者pita30 (低調)
標題Re: [閒聊] 好常停水...而且每次都停好久
時間2024-01-30 11:55:45
※ 引述《gghh (GH)》之銘言
: 高雄的停水問題這幾年跟停電一樣變得有感
: 這是到目前為止的停水範圍
: https://imgur.com/a/QdAvgZL
: 幾乎整個舊高雄市區都停水了 以前發生這種事新聞早就抱到不行
: 楠梓這邊印象中超過24小時的停水一年內就有超過兩次
: 其他無預警停水數小時到10多小時的也有幾次
: 雖然不一定都是台水的包(這次就說是配合台電停水)
: 但好好規劃工程施作絕對可以減少停水時間
: (德民路埋個水管可以搞幾個月 VS 台北拆陸橋規劃好三天可以搞定)
: 不過反正隨便亂做也沒人管 驗收能過就好管你刁民有生活有多不方便
: 最好笑的是有人在說水塔
: 都2024年了
: 蓋新透天還要裝水塔抽水機(好了,改成新透天了,可以好好討論了吧?)
: 台水連基本的水壓穩定 跟供水穩定都做不到
: (全台灣除了台北跟部分新北都是台水的營業區)
: (不管是誰的營業區,2024年了百萬人口的大都市連水壓穩定都做不到,這難道不能質疑?
)
: (還有,這不全是台水的包,下面有說,不要斷章取義)
最好笑的講水塔的我來跟你不斷章取意的理性討論了
雖然你文章修過了
但原本文章是寫是高雄2024年了還要水塔
加後續回文是指台北新透天不用對吧?
那我們查一下台北112年最新的規定
幫你把重點用紅色框起來了
https://i.imgur.com/EWw8HiT.jpg
我們先看第一章總則1-7
https://i.imgur.com/PTAgDLt.jpg
直接講了採間接供水,水池水塔是必要設施
再看第二章審圖,審圖是指你想申請水錶要畫圖給他審,確認符合規定才幫你裝水錶
https://i.imgur.com/KDpkRkx.jpg
管子出去沒接水龍頭的叫蓄水池
管子出去有接水龍頭的叫水塔
所以常見的樓下放一顆蓄水池
打到樓上的水塔再接你家水頭龍
重點是蓄水池加水塔到一日到二日用水量
一日以上的原因就是要你家能儲備一日以上的用水
二日以下的原因是怕你儲水太久沒用掉會生細菌
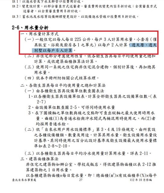
2-6有教你算用水量
https://i.imgur.com/GfoGV4m.jpg
一人225公升,透天用六人計就是1350公升
代表你家蓄水池加水塔的容量要在1350到2700公升之間
我都引用全台最先進的台北規定了
可以好好討論了吧?
: 當然不能全怪台水啦
: 一堆垃圾工業用戶不肯漲水價
: 加上因循怠惰的施政 連管線漏水都沒辦法處理好(看看台水精美的漏水率)
: 反正就是繼續朝第三世界國家的生活品質邁進 喔房價除外
: ※ 引述《pipiboygay (喜歡男人的男生)》之銘言:
: : 我覺得這一兩年大寮還蠻常停水的
: : 然後每次停水的時間都還蠻久的
: : 上一次我記得是30幾個小時
: : 明天又要再停水了,明天也要停個近30小時,因為再多停1小時就30小時了
: : 距離上一次停水也沒幾個月的時間而已.......
: : 若是自己的話,是沒有差,但是主要是家中有需要照顧的長者
: : 停水,要幫他們梳洗啥的,就變得非常不便,非常可怕....哀,真的超怕停水的
: : 希望以後不要再那麼頻繁停水了..真的蠻怕的
----
Sent from
BePTT
--
※ 發信站: 批踢踢實業坊(pttsite.org.tw), 來自: 180.217.147.114 (臺灣)
※ 文章網址: https://pttsite.org.tw/Kaohsiung/M.1706586947.A.E8E
→ pita30 : 忘了講,以前是40%到二日用水量,現在似乎都改一到 01/30 11:57
→ pita30 : 二日了 01/30 11:57
推 suninrain : good good, 01/30 12:11
推 inewnew : 就有人為反而反,基本上有水塔存滿停一天根本無感 01/30 12:31
→ inewnew : ,水管也不可能都不維修 01/30 12:31
推 tale1890: 這個包養網正妹好多 是真的嗎 01/30 12:31 → swearflycc : 我是覺得北市水沒這麼白癡啦 把自己後路堵死 萬一 01/30 12:36
→ swearflycc : 真出問題管路壞掉 要維修保養 不就ㄘㄨㄚ、塞了 01/30 12:36
→ swearflycc : 很早以前北市不是有把原本鉛管換掉? 換的過程中 01/30 12:38
→ swearflycc : 一樣要停水啊 沒水塔 民眾要怎麼活? 01/30 12:38
→ swearflycc : 再怎麼先進國家也不會這樣玩 玩死自己而已 01/30 12:39
推 waterway: 真的有這麼多人在找包養嗎 01/30 12:39 推 mekiael : 所以住戶自己就該裝水塔,少在那邊唧唧歪歪 01/30 12:44
推 sanwan : 最缺德的是,沒裝水塔但是有裝加壓機搶水的 01/30 12:58
推 ARCHER2234 : 人家還會偷偷改文然後裝傻反咬一口 01/30 13:14
→ ARCHER2234 : 嘻嘻 01/30 13:14
→ ARCHER2234 : 誰叫你不會 01/30 13:14
推 mark1888: 有人可以分析一下包養平台的差異嗎 01/30 13:14 推 siekensou000: 改文被你發現了,那篇果然是帶風向,難怪八卦版會 01/30 13:29
→ siekensou000: 過來。 01/30 13:29
推 lc85301 : 職業的 01/30 13:31
推 lightmei : 他們這些人根本沒有想要討論阿,罵高雄就舉例台北 01/30 13:37
→ lightmei : ,罵台灣就舉例日本美國 01/30 13:37
推 Quaranta: 那個包養網人最多XD 01/30 13:37 推 mana1993 : 對某些人來說,高雄就要又老又窮又落後才行。 01/30 15:14
推 flybirdy : 人家褲子沒穿怎麼討論 01/30 15:54
→ hostage911 : 還在崩潰! 01/30 16:11
推 ctx705f : 你是不是想要箝制人家的言論自由!!(尖叫 01/30 16:14
推 haworz : 戰國策經費還沒用完? 01/30 16:47
推 schlemm: 我妹上包養網被我發現= = 01/30 16:47 推 bhtaer2645 : 他們沒有要討論的啦,一堆邏輯壞死 01/30 20:36
推 cblade : 全台各縣市都會有這種管路改善工程之類的停水 01/30 21:39
→ cblade : 哪國的工程科技這麼厲害,一鍵完成嗎... 01/30 21:40
推 pomelo524 : 人家對好好討論沒性趣 01/31 00:09
推 tatt : 人家就是來代風向的,誰跟你柯學討論,水電全壓穩 01/31 09:16
推 Wirol: 隔壁桌的人竟然在討論包養... 01/31 09:16 → tatt : 定根本不能類比 01/31 09:16