作者k5648550577 (資本制生產)
標題[閒聊] ag–COTSUBU - FRIEZA & ASMR 開箱
時間2023-06-28 20:52:25
生日快到了,所以來亂買東西,這兩個看很久,趁6/25兩款都不到2000就入手了。
以下純開箱:
外盒比較,
FRIEZA 的油量亮油亮、ASMR的普通霧面質感。
https://i.imgur.com/i73QfFp.jpg
公司貨出品
https://i.imgur.com/8iCocp1.jpg
側面(聯名授權貼紙)
https://i.imgur.com/gDVN8wi.jpeg
https://i.imgur.com/shsKk6u.jpeg
盒裝打開,說明書*2、本體、EVA泡棉、配件盒
https://i.imgur.com/iynFqrM.jpeg
配件盒裝內容,Type A to C線材、耳塞包
https://i.imgur.com/CyVfv0l.jpeg
預裝耳塞已經是最大號,我配戴還是要往耳內塞一下才會緊,耳孔大的一定要去試聽配戴
確認再購買。
https://i.imgur.com/a0G4yI7.jpeg
https://i.imgur.com/JmL6Hrk.jpeg
實體FRIEZA 的外殼類似親膚材質,滑滑的,ASMR的則是有粗糙沙點,摸起來不刮手。
https://i.imgur.com/6NLGvai.jpeg
https://i.imgur.com/bUD5BAb.jpeg
本體拿出,本體材質和充電盒一致,ASMR版本還有80%電量,
FRIEZA版本的則聽他罵了日語可惡就靈壓消失了
https://i.imgur.com/T2FMkyu.jpeg
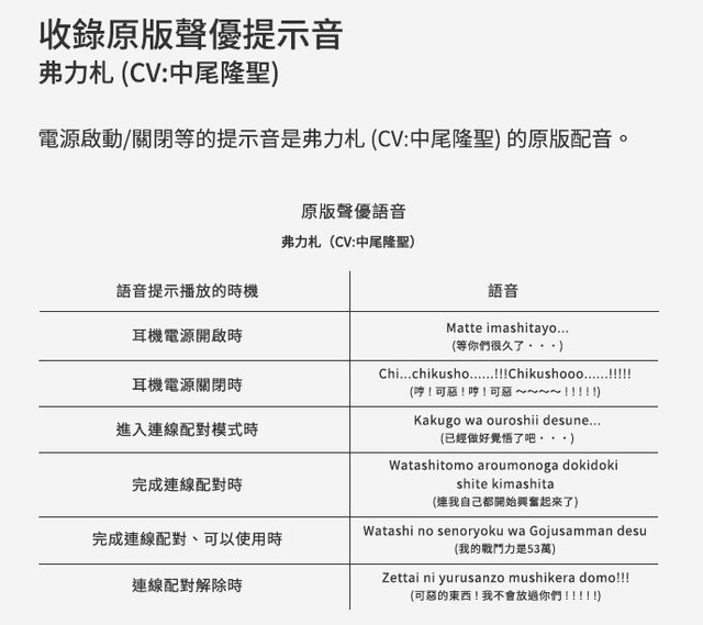
以下原版語音對照,FRIEZA的高傲語調聽起來就是☆愉悅★,不愧是我七龍珠最愛角色。
https://i.imgur.com/CBoiHik.png
有空再和手上的Final入門系列比較。默默地變成Grado&Final雙棲了,D8000p的價格QQ
https://i.imgur.com/j9NrXh5.jpeg
目前初聽小結:
初步連上剛辦的三星產品零星服務的A54,有ZE3000且不太重人聲的人基本上可以PASS,但比起手上運動用的Jabra Elite2來說音質樂勝。然後FRIEZA 版本和ASMR看資料是同樣的東西,但實際聽起來FRIEZA 的比較均衡一些?
然後ASMR版本除了聽ASMR外,我覺得更適合玩ADV Galgame
--
Grado的好,只有GG最知道。
https://i.imgur.com/HPxZC9E.jpg
--
※ 發信站: 批踢踢實業坊(pttsite.org.tw), 來自: 114.38.21.116 (臺灣)
※ 文章網址: https://pttsite.org.tw/Headphone/M.1687956749.A.4FC
推 theshape87: 好酷的東西 06/28 21:11
推 qwqbwb: 等パトラ版哪天再販也來入手玩看看 06/28 21:48
推 Jkyzer: 原本我也打算弄支ASMRパトラ聯名版 06/29 14:54
→ Jkyzer: 但考量那個故障率還是算了 巴哈那也有聯名版壞一邊的苦主 06/29 14:54
→ Jkyzer: 畢竟保修還要寄回日本一來一往實在很麻煩 06/29 14:54
推 MIJice: 閨蜜上包養網還推薦我... 06/29 14:54 → Jkyzer: 去年買的ASMR版總共寄回去3還4次 06/29 14:54
→ Jkyzer: 前陣子過保又壞一邊就又買了一盒新的 06/29 14:54
→ Jkyzer: 仔細比對稍微有點不同 06/29 14:54
→ sputnik0083: 有趣推 07/01 01:32
推 SpyTime: 包養? 07/01 01:32