作者bonbon315 (新光徐懷鈺)
標題[閒聊] 有關媒體自律
時間2024-03-08 14:27:17
紙類媒體
http://www.newspaper.org.tw/p7.htm
簡單看了一下
裡面有個
過度描述強制性交行為細節案件審查依據及報導原則
https://i.imgur.com/utLzhqb.jpg
我的理解是過度描述是抽象概念
只能請媒體自律 不能明確規範
要檢舉一切都要以對兒童不宜來檢舉
因此網站內也是看到以兒少不宜為標的舉發書
這個圖是紙類媒體的作業原則
https://i.imgur.com/RkJr3yh.jpg
陳凱倫的新聞有沒有上紙類我不知道
但他的網路新聞是沒有分級的
所以我又查了一下網路新聞的平台
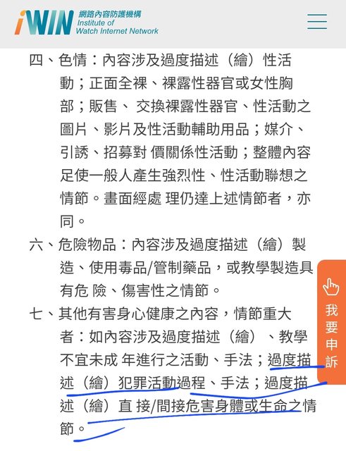
就是前陣子沸沸揚揚的iWIN
網站內寫受理的申訴內容
也是以兒少不宜為標準
同樣是標在業者自律專區
https://i.imgur.com/DzwhePe.jpg
我就是想問問板上有人填過這個東西嗎
這東西有沒有用啊
我剛吃飽想找點事來做再去健身
--
※ 發信站: 批踢踢實業坊(pttsite.org.tw), 來自: 101.9.97.139 (臺灣)
※ 文章網址: https://pttsite.org.tw/BaseballXXXX/M.1709879240.A.FF4