作者HSyiee (天大地大台蚵大)
標題[閒聊] 足協
時間2024-03-04 22:45:39
大白天的,來講鬼故事。
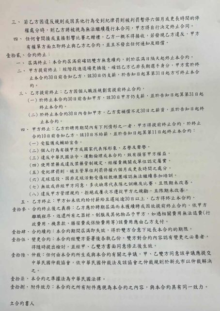
一月的時候,我大足協傳了一份合約給女足國家隊的培訓選手,裡面滿滿的不平等條約,
包括:(甲方為足協,乙方為選手)
乙方之擁有權為甲方所有,不得與第三方之個人、企業、球隊、運動聯盟、國家代表隊等
提供相同、相關或類似之服務。
經甲方同意後才可與效力俱樂部簽約。
乙方非經甲方同意,不得為甲方以外之人,從事表演、廣告或宣傳等活動。
乙方同意肖像權、影音權必須讓甲方無償使用。
乙方無償提供中英文簽名檔供足協製作紀念品、公關品,或由甲方授權第三方製作商品販
賣使用。
所有肖像、影音、簽名等商品獲利,為甲方單方面獨有。
乙方接受訪談、代言、出席活動,需要甲方同意。
稍微有點商業常識的人都知道這些條款根本就是在霸凌選手,把自己當成全權經紀公司在
營利,還不分錢給乙方。
更誇張的是,滿滿的不平等條約就算了,這個甲方根本是狗屁甲方,因為合約中所稱提供
選手的「待遇」,是依照「國際綜合性運動賽會集訓選手費用支給要點」,由「國家訓練
中心支付」,換言之,選手拿到的補貼,是國家出的錢,並不是足協出錢。
但是足協竟然以甲方的身份,說自己提供薪資待遇,所以要求選手簽合約。
這份合約在一月曝光後,陳培瑜委員立刻問體育署,為何國家出錢培訓選手,卻是由足協
簽合約,剝削選手享受利益?當時體育署的回覆是,足協說這份合約確實不適當,會加以
檢討,「暫時」不會進行合約的簽定。
沒想到足協私底下找選手個個擊破,不外是用「不簽合約恐怕不能繼續入選國家隊」、「
不配合的話將來有沒有球踢我們不保證」等暗示性的恐嚇言語,來逼選手就範。
體育署叫你來開會不派人,然後拿國家的錢去跟選手簽約,獲利你獨享,超讚的。
https://i.imgur.com/d2aWQm5.jpg
https://i.imgur.com/WLKrhBZ.jpg
https://i.imgur.com/UU7GxHb.jpg
https://i.imgur.com/SGju4R3.jpg
轉自石明謹臉書貼文
有看到足協撤回合約的新聞,跑去看
原來足協那麼凶狠R
--
※ 發信站: 批踢踢實業坊(pttsite.org.tw), 來自: 114.40.142.15 (臺灣)
※ 文章網址: https://pttsite.org.tw/BaseballXXXX/M.1709563541.A.6F2
推 d2x77: 吃人不吐骨阿 03/04 22:47
推 applehpsh: 幹這太扯了吧 03/04 22:53
推 dinosaurnana: 有夠黑 然後政府可能還莫名背鍋 03/04 23:06
推 r44621: 足協....我怎麼一點都不意外 03/04 23:11
推 Notif520: 足邪…怎麼感覺一點都不意外 03/04 23:12
推 ludi: 有錢人一堆包養好嗎 03/04 23:12 → shifa: 青年聯賽精進會都可以放 "體育署" 鴿子的協會 03/04 23:32
推 asdhahaha: 台灣協會就是牛逼 03/05 00:48
→ Iraq: 就說其他協會是沒被電過才沒改 不然一開始大家都一樣爛 03/05 11:00