原文來源: https://talk.ltn.com.tw/article/paper/1640877 原文摘要: 自由廣場》潛艦國造特別預算的認知戰操作 2024/04/15 05:30 ◎ 諸葛風雲 分析造成潛艦量產價格的變動因素: 一、規模經濟效果浮現:賴總統希望一次編列預算分年執行,是希望能創造規模經濟,協 助壓低單價。 二、通貨膨脹及全球產業鏈缺工缺料嚴重:造成許多原物料及裝備單價上漲、交貨期程延 後,所以許多廠商開始將延遲罰款納入成本報價,尤其潛艦國造是商售(有罰則),並不 是軍售(無罰則)。 三、廠商開始媒體造勢:以潛望鏡為例,美國的L3HARRIS因為是美國現役潛艦的供應商而 成首選,但他廠也希望被採用,像美國的雷神公司(RTX)、德國蔡司也都會想盡辦法。 四、潛艦武裝、新增裝備與附屬岸勤設備:二○二○年出售十八枚MK-48重型線導魚雷是 給海鯤艦,量產後就須另外採購武器裝備,並增加展術運用的潛射魚叉飛彈等武器。新增 裝備則含延長水下作業時間的潛艦專用的鋰電池研發與採購、降低潛艦噪音的消音瓦等。 且潛艦國造不是純買船,包含相關武器後勤設施:左營水星碼頭、蘇澳第二母港、消磁站 、通信站、訓練設施…等,都必須編入特別預算。 目前相關作業仍在議價階段,並未到最後簽約價格階段,若干新聞很多是廠商釋放出來影 響決策的手段,加上潛艦對於中國犯台是最有威脅的存在,國內的第五縱隊也趁機蠢動, 尤其十七日要進行的潛艦國造報告,跡象都指向背後有隻看不見的手在操作,企圖阻礙台 灣強化防衛力量,因此國人要團結起來促成輿論,讓潛艦國造特別預算能順利編列,如果 錯過這次機會,將很難再重來一次。 (作者為大學助理教授、軍事部落客YouTuber) 心得感想: 怎麼原來那篇刪掉了?我還沒噓完,只好重PO一次讓大家噓我。 其實正式預算都還沒出來,一群都很著急表態的樣子, 據說這預算包括岸上基地通信設備, 諸葛風雲向來是支持潛艦派的,不過他有去問相關人士, 可能信息來源會多元一點。 至於花多少錢造潛艦值得,我想臺灣內部意見很難統一, 15年三千億其實我是可以接受,又不是要政府一年付三千億。 此外,我還等著看有沒有人要換算這是多少份營養午餐XD -- ◆ 此次停留時間: 865686 小時 56 分 -- ※ 發信站: 批踢踢實業坊(pttsite.org.tw), 來自: 1.162.254.45 (臺灣) ※ 文章網址: https://pttsite.org.tw/Military/M.1713175681.A.5FB ※ 編輯: tony121010 (1.162.254.45 臺灣), 04/15/2024 18:08:40
jason748 : 「信息」 04/15 18:10
didi0909 : 結論:國造外包大隊? 04/15 18:10
CoachKuester: 快點拉板凳等板上特定族群來發表高見 04/15 18:11
shen20016 : 有個點不太懂。潛艦單價內有包含的岸基的設施嗎 04/15 18:12
據說是王定宇去問海軍,就是整個特別預算案包括岸基設施 不過預算案都還沒送出來,要等最後看結果如何。 ※ 編輯: tony121010 (1.162.254.45 臺灣), 04/15/2024 18:15:07
bnoadd : 國造不外包,台灣自己可以從無到有生出來?給意見不 04/15 18:14
bnoadd : 用先思考? 04/15 18:14
rtwodtwo : 用刪文逃避檢舉 算鬧板嗎 04/15 18:26
bobbytsi : 光是國道頭份到楊梅的拓寬工程就1500億了,相較之 04/15 18:28
bobbytsi : 下潛艦並不貴,畢竟是保衛國家的設備。 04/15 18:28
rtwodtwo : https://reurl.cc/9vEGVY 一樓的刪文備份 04/15 18:29
kenbbc12321 : 執政8年了,藉口還真多。 04/15 18:29
SGshinji : 好了啦 又是認知作戰 真好用 04/15 18:30
jason748 : 本板推文常動不動說人「在地協力者」,怎就沒看10 04/15 18:33
jason748 : 樓去檢舉zzzz 04/15 18:33
shen20016 : 那我覺得是唐華司令的問題。不該把整個預算打包在一 04/15 18:33
shen20016 : 起。 04/15 18:33
shen20016 : 把潛艦單價預算做出來。才不會落人口蛇 04/15 18:34
DameLillard : 他想要一次過關的話 就會想打包省事 04/15 18:35
DameLillard : 單價就那樣 應該是不會漲太多 04/15 18:35
skace9437 : https://i.imgur.com/G2hWR97.jpg 錦上添花一下截 04/15 18:39
skace9437 : 圖給大家看看jason748的删文喔 04/15 18:39
LegioGemina : 諸葛風雲從雅虎部落格時代就開始支持潛艦了 04/15 18:40
FishJagor : 難道要像小神盾一樣 頭洗一半然後停滯下去 04/15 18:42
tokikaze : 今天郭璽直播也說那筆錢包括通訊站在內的岸基設施 04/15 18:44
tokikaze : 其實是應該分開算的。 04/15 18:44
jason748 : 20樓感謝你提醒 04/15 18:46
jason748 : 這就去檢舉你人身攻擊板友 04/15 18:46
jason748 : https://i.imgur.com/gQfCCIZ.jpg 04/15 18:46
jason748 : 說自己最討厭扣人帽子結果科科 04/15 18:46
mtc5566 : 結果jason748在這篇只敢推一個 「信息」 04/15 18:46
peterlee97 : 洨? 都他媽認知作戰? 認知作戰那麼好做? 04/15 18:46
mtc5566 : 笑死 04/15 18:47
FishJagor : 潛艦本來就阻礙很多 尚朱一篇就吸引好幾個扯政黨扯 04/15 18:48
FishJagor : 沒吃飽的 不算是認知作戰? 04/15 18:48
skace9437 : 我只是貼截圖又沒有說什麼,根本沒座位幹嘛硬要對 04/15 18:50
skace9437 : 號入座,很怕別人知道你有發這篇文章嗎 04/15 18:50
peterlee97 : https://i.imgur.com/BCJ8i2Q.jpg 老朋友都來了 04/15 18:50
mtc5566 : 不算啦怎麼能算 這他們的言論自由欸 04/15 18:50
tokikaze : 只講總金額沒講細項一堆空間讓人操作,蠢亦有之 04/15 18:50
mtc5566 : 奇怪 po個截圖為啥就是人身攻擊 你敢po文 還怕人家 04/15 18:52
mtc5566 : 截圖喔? 04/15 18:52
s952013 : 問就是認知作戰,好哦 04/15 18:53
skace9437 : 如果這樣對jason748來說就算被攻擊我也是笑笑的 04/15 18:53
jason748 : 我是檢舉你攻擊別人好嗎 04/15 18:59
jason748 : 自己推過甚麼文都不記得喔呵呵 04/15 19:00
jason748 : 一邊說最討厭扣人帽子 一邊說板友「八卦仔」 04/15 19:01
jason748 : mtc5566你要不要回應一下彼得李? 04/15 19:02
nawussica : 到時候400億通過 也是認知作戰 04/15 19:04
nawussica : 凡反對者均是認知作戰 04/15 19:05
nawussica : 凡提出意見者均是粉紅 建議跟調查局提出檢舉 04/15 19:05
jason748 : 某些推文動不動愛說板友是協力者,怎不去跟調查站 04/15 19:07
jason748 : 檢舉,莫非自己也是協力者 04/15 19:07
pf775 : 數位發展部還不行動喔 04/15 19:09
Mazda6680 : 你們怎麼嘴都沒關係,我只想問一句啊jobli是被捅了? 04/15 19:09
dream77125 : 什麼都認知作戰 XDDD 04/15 19:09
Mazda6680 : 最近都沒看到他在嘴國軍惹 04/15 19:10
Gdiaofuta : 桶了 04/15 19:14
skace9437 : jason748 我先說 對我來說“八卦仔”的定義就是八 04/15 19:15
skace9437 : 卦板發文或留言數量高於其他板很多的帳號 我是有查 04/15 19:15
skace9437 : 詢帳號過確認有這樣的行為我才稱呼他“八卦仔” 至 04/15 19:15
skace9437 : 於這算不算攻擊板友留給板主定義 你要檢舉我以前的 04/15 19:15
skace9437 : 推文無所謂 但這不會抵消你發過這篇文的事實 有興 04/15 19:15
skace9437 : 趣看jason748對於潛艇國造的發文請看20樓喔 謝謝大 04/15 19:15
skace9437 : 家 04/15 19:15
DameLillard : jobli發文風格不就每篇心得必嗆人 04/15 19:16
CGT : 前年超徵5000億,全民普發六千;去年又超徵3600億 04/15 19:18
CGT : ,還沒確定怎麼處理… 希望別再亂發錢 04/15 19:18
Mazda6680 : 又發不實資訊了,呵呵~難怪最近本版這麼安靜!! 04/15 19:18
Howard61313 : 40樓mtc很顯然是誤會了什麼 04/15 19:24
master32 : 要幫忙澄清是好事,畢竟不是每個人都是軍事專家 04/15 19:34
master32 : 但是動不動就扣人帽子,我也是覺得很有意思啦 04/15 19:36
mithralin : 真的不要把什麼事情都認定非A即B討論會好的多 04/15 19:40
master32 : 只希望戰時千萬不要給這類人手握權力 04/15 19:40
sltsou : 潛艇報價跟單價高是海軍自己講的,不能把質疑聲音 04/15 19:43
sltsou : 都當作認知作戰吧 04/15 19:43
eg860610 : 只要立場不同就是認知作戰抓出來批鬥 讚 04/15 19:54
Gdiaofuta : 哪這麼多認知作戰,是不是以為人家網軍閒得沒事在 04/15 19:58
Gdiaofuta : 網路上跟你抬槓很有價值 04/15 19:58
Howard61313 : 我也是認知作戰,我造謠樓下是個不簽聯絡簿的懶鬼 04/15 20:01
poikz : 不好意思 我是一次簽一個禮拜份的那種 04/15 20:03
poikz : 老師留言說我很有效率(? 我不知道這是酸還是貶 04/15 20:05
saviora : 話說潛艦就是很好的認知作戰題材啊 04/15 20:11
saviora : 要不然認知作戰要在甚麼時候發揮 04/15 20:11
peterlee97 : 所以量產艦比原型艦貴 是誰認知作戰誰 說來聽聽== 04/15 20:14
peterlee97 : 算上通膨後 孤品會比批量的產品還便宜超過3成 請問 04/15 20:17
peterlee97 : 這是什麼超越基本經濟學邏輯的東西== 04/15 20:17
peterlee97 : 通膨什麼時候那麼吃人 可以超越孤品的研發費 單買費 04/15 20:18
peterlee97 : 等等的費用超過30趴? 04/15 20:18
afv : 量產艦比原型艦貴,還有沱江級這個例子 04/15 20:18
afv : 而且後續是哪種量產法也有關係 04/15 20:19
afv : 如果是後續兩三艘一批,每批都有修改的話,算法又 04/15 20:20
afv : 不一樣了 04/15 20:20
peterlee97 : 如果換上什麼好東西 鋰電池等等的碗糕 所以費用更 04/15 20:20
peterlee97 : 高那也就算了 現在這是啥邏輯一句認知作戰的打過? 04/15 20:20
peterlee97 : 是嫌中華民國的稅收太多花不完? 04/15 20:20
afv : 然後國外近年的通膨真的吃人 04/15 20:21
peterlee97 : 如果有修改 ok啊 但看起來現在沒有什麼修改的說法 04/15 20:21
peterlee97 : 原則上現在消息是說都一樣欸 04/15 20:21
rommel1 : 量產7艘就希望降價? 04/15 20:21
rommel1 : 換合約商,設備一定跟著換的 04/15 20:22
peterlee97 : 而且沱江當時造價暴增 就不要說被哭夭的某馬了 連 04/15 20:23
peterlee97 : 綠的都質疑要求提出報告 現在那位要求提出報告的綠 04/15 20:23
peterlee97 : 委也是在地協力者之類的人嗎? 04/15 20:23
Niro : 早就說這筆該花 04/15 20:24
peterlee97 : 如果有什麼好東西 或是變大 或是有什麼不好說的特 04/15 20:25
peterlee97 : 殊碗糕或研發 漲價有所本 有誰會不接受 但現在沒有 04/15 20:25
peterlee97 : 阿 只是一句什麼認知作戰 啊不就跟50年前質疑政府就 04/15 20:25
peterlee97 : 匪諜抓起來有啥差== 04/15 20:25
afv : 不過漲價說,是把7艘潛艦的量產案全案預算2800億元 04/15 20:26
afv : 直接除以七,得出單價比原型艦高,這種算法就要評 04/15 20:26
afv : 估量產艦單價未免粗糙 04/15 20:26
afv : 七艘潛艦量產的話,勢必要包含潛艦艦隊相關岸上設施 04/15 20:32
afv : 的擴充,以應因潛艦艦隊規模翻倍(實質戰力翻五倍) 04/15 20:32
eg860610 : 潛艦確實是很適合認知作戰的題材 不過是哪邊發起的 04/15 20:41
eg860610 : 就不好說了 04/15 20:41
semind : 多倫多方臉曾提到,當他開始當YouTuber批評中國時 04/15 20:45
semind : 曾收到黨的徵招。中共會給他錢,他還是可以做原來 04/15 20:45
semind : 的題目,甚至可以罵中國,但是關鍵時刻,要幫黨說 04/15 20:45
semind : 話。另外一個條件就是不能罵習近平。所以那些平常 04/15 20:45
semind : 好像立場正常,關鍵時刻反而突然大轉彎的,都是有 04/15 20:45
semind : 套路的。王志安的作為,就很像是這類型的操作。 04/15 20:45
geesegeese : 笑死,啥叫外包?二代艦只有組裝不是更慘? 04/15 20:46
geesegeese : 工業能力弱就乖乖學,啥都要自研,錢多? 04/15 20:47
geesegeese : 你知道x尾舵與七葉獎的製造能力是台船自己的嗎? 04/15 20:48
geesegeese : 放棄戰系一切引進美製通用型是相當明智的決定 04/15 20:48
geesegeese : iphone se再怎麼不濟他總是ios系統 04/15 20:49
iqeqicq : 中國大外宣招數:假中立、小罵大幫忙 04/15 20:57
rommel1 : 這次不買,下一次不知道是什麼時候了,20年後? 04/15 20:59
FishJagor : 推afv大 細節還沒出來前就先直接總價除以7艘潛艦就 04/15 21:01
FishJagor : 真的粗糙啊 更不用說尚朱出來的新聞就這麼咬定是真 04/15 21:01
FishJagor : 的? 04/15 21:02
henry0131 : 有人太急了 結果馬腳不小心露出來 挺滑稽的 04/15 21:13
PTTHappy : 向大家確認一下 諸葛不是用"四"那整段說明新增設備/ 04/15 21:16
PTTHappy : 設施的部份 哪有"跟原型艦的設備一樣還漲價"之類? 04/15 21:17
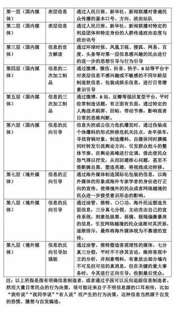
abcd11001100: 看來方臉有實力當第九級層的Boss XD 04/15 21:17
abcd11001100: https://i.imgur.com/8LPMpuI.jpg 04/15 21:18
rommel1 : 18枚魚雷哪夠用,未來勢必要加倍買 04/15 21:18
PTTHappy : "若換上鋰電池等好物 費用高也就算了"<-鋰電池不就 04/15 21:19
PTTHappy : 被諸葛寫在"四"那段裡面?所以網友到底怎看這投書的? 04/15 21:20
PTTHappy : 依"四" 左營水星碼頭 蘇澳第二母港 工程費也被算入? 04/15 21:21
rommel1 : 應該沒算入 工程費更高 04/15 21:23
PTTHappy : 我很持平 所以諸葛反而拉了不相干的工程建設費 幫漲 04/15 21:24
PTTHappy : 價理由作不實護航 讓人誤以為大漲價因為含擴建港口? 04/15 21:25
他說是引用王定宇的說法,是王定宇去問海軍的, 至於最後有沒有列入,要看預算書吧,現在激動一下就好
TsukimiyaAyu: 花三兆都可以 沒問題 04/15 21:27
※ 編輯: tony121010 (1.162.254.45 臺灣), 04/15/2024 21:30:46
nawussica : 水星碼頭等工程款納入是通靈嗎 04/15 21:30
nawussica : 沒查到相關訊息有納入 04/15 21:30
https://www.youtube.com/live/vDz27qAvGVM?si=eB8VQg9JBDVZW1a3&t=2005
jason748 : 「信息」 04/15 18:10
didi0909 : 結論:國造外包大隊? 04/15 18:10
CoachKuester: 快點拉板凳等板上特定族群來發表高見 04/15 18:11
shen20016 : 有個點不太懂。潛艦單價內有包含的岸基的設施嗎 04/15 18:12
bnoadd : 國造不外包,台灣自己可以從無到有生出來?給意見不 04/15 18:14
muiwo: 男友上包養網 該放生嗎 04/15 18:14
bnoadd : 用先思考? 04/15 18:14
rtwodtwo : 用刪文逃避檢舉 算鬧板嗎 04/15 18:26
bobbytsi : 光是國道頭份到楊梅的拓寬工程就1500億了,相較之 04/15 18:28
bobbytsi : 下潛艦並不貴,畢竟是保衛國家的設備。 04/15 18:28
rtwodtwo : https://reurl.cc/9vEGVY 一樓的刪文備份 04/15 18:29
sunuzo: 是這個包養平台嗎 04/15 18:29
kenbbc12321 : 執政8年了,藉口還真多。 04/15 18:29
SGshinji : 好了啦 又是認知作戰 真好用 04/15 18:30
jason748 : 本板推文常動不動說人「在地協力者」,怎就沒看10 04/15 18:33
jason748 : 樓去檢舉zzzz 04/15 18:33
shen20016 : 那我覺得是唐華司令的問題。不該把整個預算打包在一 04/15 18:33
UNIQC: 交男友跟包養有什麼差別 04/15 18:33
shen20016 : 起。 04/15 18:33
shen20016 : 把潛艦單價預算做出來。才不會落人口蛇 04/15 18:34
DameLillard : 他想要一次過關的話 就會想打包省事 04/15 18:35
DameLillard : 單價就那樣 應該是不會漲太多 04/15 18:35
skace9437 : https://i.imgur.com/G2hWR97.jpg 04/15 18:39
dewaro: 包養網到底在紅什麼? 04/15 18:39
skace9437 : 圖給大家看看jason748的删文喔 04/15 18:39
LegioGemina : 諸葛風雲從雅虎部落格時代就開始支持潛艦了 04/15 18:40
FishJagor : 難道要像小神盾一樣 頭洗一半然後停滯下去 04/15 18:42
tokikaze : 今天郭璽直播也說那筆錢包括通訊站在內的岸基設施 04/15 18:44
tokikaze : 其實是應該分開算的。 04/15 18:44
Elfego: 有人被包養 04/15 18:44
jason748 : 20樓感謝你提醒 04/15 18:46
jason748 : 這就去檢舉你人身攻擊板友 04/15 18:46
jason748 : https://i.imgur.com/gQfCCIZ.jpg 04/15 18:46
jason748 : 說自己最討厭扣人帽子結果科科 04/15 18:46
mtc5566 : 結果jason748在這篇只敢推一個 「信息」 04/15 18:46
Nicodim: 求包養...管飽就好XD 04/15 18:46
peterlee97 : 洨? 都他媽認知作戰? 認知作戰那麼好做? 04/15 18:46
mtc5566 : 笑死 04/15 18:47
FishJagor : 潛艦本來就阻礙很多 尚朱一篇就吸引好幾個扯政黨扯 04/15 18:48
FishJagor : 沒吃飽的 不算是認知作戰? 04/15 18:48
skace9437 : 我只是貼截圖又沒有說什麼,根本沒座位幹嘛硬要對 04/15 18:50
Foning: 阿姨!我不想努力了(求包養) 04/15 18:50
skace9437 : 號入座,很怕別人知道你有發這篇文章嗎 04/15 18:50
peterlee97 : https://i.imgur.com/BCJ8i2Q.jpg 04/15 18:50
mtc5566 : 不算啦怎麼能算 這他們的言論自由欸 04/15 18:50
tokikaze : 只講總金額沒講細項一堆空間讓人操作,蠢亦有之 04/15 18:50
mtc5566 : 奇怪 po個截圖為啥就是人身攻擊 你敢po文 還怕人家 04/15 18:52
AKNY: 有沒有富二代要包養 04/15 18:52
mtc5566 : 截圖喔? 04/15 18:52
s952013 : 問就是認知作戰,好哦 04/15 18:53
skace9437 : 如果這樣對jason748來說就算被攻擊我也是笑笑的 04/15 18:53
jason748 : 我是檢舉你攻擊別人好嗎 04/15 18:59
jason748 : 自己推過甚麼文都不記得喔呵呵 04/15 19:00
mysister: 身邊有朋友被包養 04/15 19:00
jason748 : 一邊說最討厭扣人帽子 一邊說板友「八卦仔」 04/15 19:01
jason748 : mtc5566你要不要回應一下彼得李? 04/15 19:02
nawussica : 到時候400億通過 也是認知作戰 04/15 19:04
nawussica : 凡反對者均是認知作戰 04/15 19:05
nawussica : 凡提出意見者均是粉紅 建議跟調查局提出檢舉 04/15 19:05
cir72: 亞洲最大包養平台上線了 04/15 19:05
jason748 : 某些推文動不動愛說板友是協力者,怎不去跟調查站 04/15 19:07
jason748 : 檢舉,莫非自己也是協力者 04/15 19:07
pf775 : 數位發展部還不行動喔 04/15 19:09
Mazda6680 : 你們怎麼嘴都沒關係,我只想問一句啊jobli是被捅了? 04/15 19:09
dream77125 : 什麼都認知作戰 XDDD 04/15 19:09
ATrain: 這個包養網正妹好多 是真的嗎 04/15 19:09
Mazda6680 : 最近都沒看到他在嘴國軍惹 04/15 19:10
Gdiaofuta : 桶了 04/15 19:14
skace9437 : jason748 我先說 對我來說“八卦仔”的定義就是八 04/15 19:15
skace9437 : 卦板發文或留言數量高於其他板很多的帳號 我是有查 04/15 19:15
skace9437 : 詢帳號過確認有這樣的行為我才稱呼他“八卦仔” 至 04/15 19:15
grado0802: 真的有這麼多人在找包養 04/15 19:15
skace9437 : 於這算不算攻擊板友留給板主定義 你要檢舉我以前的 04/15 19:15
skace9437 : 推文無所謂 但這不會抵消你發過這篇文的事實 有興 04/15 19:15
skace9437 : 趣看jason748對於潛艇國造的發文請看20樓喔 謝謝大 04/15 19:15
skace9437 : 家 04/15 19:15
DameLillard : jobli發文風格不就每篇心得必嗆人 04/15 19:16
smilejin: 有人可以分析一下包養平台的差異嗎 04/15 19:16
CGT : 前年超徵5000億,全民普發六千;去年又超徵3600億 04/15 19:18
CGT : ,還沒確定怎麼處理… 希望別再亂發錢 04/15 19:18
Mazda6680 : 又發不實資訊了,呵呵~難怪最近本版這麼安靜!! 04/15 19:18
Howard61313 : 40樓mtc很顯然是誤會了什麼 04/15 19:24
master32 : 要幫忙澄清是好事,畢竟不是每個人都是軍事專家 04/15 19:34
qusekii: 那個包養網人最多XD 04/15 19:34
master32 : 但是動不動就扣人帽子,我也是覺得很有意思啦 04/15 19:36
mithralin : 真的不要把什麼事情都認定非A即B討論會好的多 04/15 19:40
master32 : 只希望戰時千萬不要給這類人手握權力 04/15 19:40
sltsou : 潛艇報價跟單價高是海軍自己講的,不能把質疑聲音 04/15 19:43
sltsou : 都當作認知作戰吧 04/15 19:43
Y949731: 我妹上包養網被我發現= = 04/15 19:43
eg860610 : 只要立場不同就是認知作戰抓出來批鬥 讚 04/15 19:54
Gdiaofuta : 哪這麼多認知作戰,是不是以為人家網軍閒得沒事在 04/15 19:58
Gdiaofuta : 網路上跟你抬槓很有價值 04/15 19:58
Howard61313 : 我也是認知作戰,我造謠樓下是個不簽聯絡簿的懶鬼 04/15 20:01
poikz : 不好意思 我是一次簽一個禮拜份的那種 04/15 20:03
T730733: 隔壁桌的人竟然在討論包養... 04/15 20:03
poikz : 老師留言說我很有效率(? 我不知道這是酸還是貶 04/15 20:05
saviora : 話說潛艦就是很好的認知作戰題材啊 04/15 20:11
saviora : 要不然認知作戰要在甚麼時候發揮 04/15 20:11
peterlee97 : 所以量產艦比原型艦貴 是誰認知作戰誰 說來聽聽== 04/15 20:14
peterlee97 : 算上通膨後 孤品會比批量的產品還便宜超過3成 請問 04/15 20:17
FireStation: 樓上是不是被包養 04/15 20:17
peterlee97 : 這是什麼超越基本經濟學邏輯的東西== 04/15 20:17
peterlee97 : 通膨什麼時候那麼吃人 可以超越孤品的研發費 單買費 04/15 20:18
peterlee97 : 等等的費用超過30趴? 04/15 20:18
afv : 量產艦比原型艦貴,還有沱江級這個例子 04/15 20:18
afv : 而且後續是哪種量產法也有關係 04/15 20:19
Thobel: 未看先猜這包養 04/15 20:19
afv : 如果是後續兩三艘一批,每批都有修改的話,算法又 04/15 20:20
afv : 不一樣了 04/15 20:20
peterlee97 : 如果換上什麼好東西 鋰電池等等的碗糕 所以費用更 04/15 20:20
peterlee97 : 高那也就算了 現在這是啥邏輯一句認知作戰的打過? 04/15 20:20
peterlee97 : 是嫌中華民國的稅收太多花不完? 04/15 20:20
Reji: 一定又是這包養 04/15 20:20
afv : 然後國外近年的通膨真的吃人 04/15 20:21
peterlee97 : 如果有修改 ok啊 但看起來現在沒有什麼修改的說法 04/15 20:21
peterlee97 : 原則上現在消息是說都一樣欸 04/15 20:21
rommel1 : 量產7艘就希望降價? 04/15 20:21
rommel1 : 換合約商,設備一定跟著換的 04/15 20:22
Hathael: 包養平台不意外 04/15 20:22
peterlee97 : 而且沱江當時造價暴增 就不要說被哭夭的某馬了 連 04/15 20:23
peterlee97 : 綠的都質疑要求提出報告 現在那位要求提出報告的綠 04/15 20:23
peterlee97 : 委也是在地協力者之類的人嗎? 04/15 20:23
Niro : 早就說這筆該花 04/15 20:24
peterlee97 : 如果有什麼好東西 或是變大 或是有什麼不好說的特 04/15 20:25
yovroc: 覺得包養網EY嗎 04/15 20:25
peterlee97 : 殊碗糕或研發 漲價有所本 有誰會不接受 但現在沒有 04/15 20:25
peterlee97 : 阿 只是一句什麼認知作戰 啊不就跟50年前質疑政府就 04/15 20:25
peterlee97 : 匪諜抓起來有啥差== 04/15 20:25
afv : 不過漲價說,是把7艘潛艦的量產案全案預算2800億元 04/15 20:26
afv : 直接除以七,得出單價比原型艦高,這種算法就要評 04/15 20:26
helgalie: 包養網站葉配啦 04/15 20:26
afv : 估量產艦單價未免粗糙 04/15 20:26
afv : 七艘潛艦量產的話,勢必要包含潛艦艦隊相關岸上設施 04/15 20:32
afv : 的擴充,以應因潛艦艦隊規模翻倍(實質戰力翻五倍) 04/15 20:32
eg860610 : 潛艦確實是很適合認知作戰的題材 不過是哪邊發起的 04/15 20:41
eg860610 : 就不好說了 04/15 20:41
OREOMZA: 記者收了包養網多少啦 04/15 20:41
semind : 多倫多方臉曾提到,當他開始當YouTuber批評中國時 04/15 20:45
semind : 曾收到黨的徵招。中共會給他錢,他還是可以做原來 04/15 20:45
semind : 的題目,甚至可以罵中國,但是關鍵時刻,要幫黨說 04/15 20:45
semind : 話。另外一個條件就是不能罵習近平。所以那些平常 04/15 20:45
semind : 好像立場正常,關鍵時刻反而突然大轉彎的,都是有 04/15 20:45
punjab: 包養真亂 04/15 20:45
semind : 套路的。王志安的作為,就很像是這類型的操作。 04/15 20:45
geesegeese : 笑死,啥叫外包?二代艦只有組裝不是更慘? 04/15 20:46
geesegeese : 工業能力弱就乖乖學,啥都要自研,錢多? 04/15 20:47
geesegeese : 你知道x尾舵與七葉獎的製造能力是台船自己的嗎? 04/15 20:48
geesegeese : 放棄戰系一切引進美製通用型是相當明智的決定 04/15 20:48
sashare: 演藝圈一堆包養好嗎 04/15 20:48
geesegeese : iphone se再怎麼不濟他總是ios系統 04/15 20:49
iqeqicq : 中國大外宣招數:假中立、小罵大幫忙 04/15 20:57
rommel1 : 這次不買,下一次不知道是什麼時候了,20年後? 04/15 20:59
FishJagor : 推afv大 細節還沒出來前就先直接總價除以7艘潛艦就 04/15 21:01
FishJagor : 真的粗糙啊 更不用說尚朱出來的新聞就這麼咬定是真 04/15 21:01
sijiex: 政治圈一堆包養好嗎 04/15 21:01
FishJagor : 的? 04/15 21:02
henry0131 : 有人太急了 結果馬腳不小心露出來 挺滑稽的 04/15 21:13
PTTHappy : 向大家確認一下 諸葛不是用"四"那整段說明新增設備/ 04/15 21:16
PTTHappy : 設施的部份 哪有"跟原型艦的設備一樣還漲價"之類? 04/15 21:17
abcd11001100: 看來方臉有實力當第九級層的Boss XD 04/15 21:17
VLADINA: 有錢人一堆包養好嗎 04/15 21:17
abcd11001100: https://i.imgur.com/8LPMpuI.jpg 04/15 21:18
rommel1 : 18枚魚雷哪夠用,未來勢必要加倍買 04/15 21:18
PTTHappy : "若換上鋰電池等好物 費用高也就算了"<-鋰電池不就 04/15 21:19
PTTHappy : 被諸葛寫在"四"那段裡面?所以網友到底怎看這投書的? 04/15 21:20
PTTHappy : 依"四" 左營水星碼頭 蘇澳第二母港 工程費也被算入? 04/15 21:21
odemagus: 學生妹被包養多嗎 04/15 21:21
rommel1 : 應該沒算入 工程費更高 04/15 21:23
PTTHappy : 我很持平 所以諸葛反而拉了不相干的工程建設費 幫漲 04/15 21:24
PTTHappy : 價理由作不實護航 讓人誤以為大漲價因為含擴建港口? 04/15 21:25
TsukimiyaAyu: 花三兆都可以 沒問題 04/15 21:27
nawussica : 水星碼頭等工程款納入是通靈嗎 04/15 21:30
yes500: 亞洲最大包養網上線啦 04/15 21:30
nawussica : 沒查到相關訊息有納入 04/15 21:30
nawussica : 那不就通靈 04/15 21:33
x86t : 就都是正反各路通靈啊 xd 魔法互毆 04/15 21:35
nawussica : 朱明從頭到尾都通靈 請同樣標準看待 04/15 21:35
TsukimiyaAyu: 通靈立場要對 04/15 21:36
alexantiy: 我哥上包養網被我抓包.. 04/15 21:36
Linlauvu : 我以為上朱宇宙 如有雷同純屬巧合 是基本常識 04/15 21:37
Linlauvu : 沒想到還這麼多人急著上車wwww 04/15 21:37
Linlauvu : 是覺得可以再等等其他消息 04/15 21:38
nawussica : 這篇上車的更多 開始抓同路人了 04/15 21:38
rommel1 : 頭洗下去了 只能支持 04/15 21:40
sowrey: 有人包養過洋鬼子嗎 04/15 21:40
Linlauvu : 是說最開頭那篇po文沒上朱警告 好壞w 04/15 21:40
PTTHappy : 諸位不要吵了 那就來問問 (扣除碼頭/港口建設)其他 04/15 21:47
PTTHappy : 諸葛在"四"講的新增設備/岸基設施 導致外傳的大漲價 04/15 21:47
PTTHappy : 的額度 合理與否?(諸葛認為合理 各位的分析是?) 04/15 21:48
PTTHappy : 這是就事論事來問問諸位 某幾位嫌疑ID不就事論事 藏 04/15 21:48
cw758: 有錢人為啥都想包養 04/15 21:48
rommel1 : 這其實要看原型艦跟量產艦在設備上有何不同 04/15 21:49
PTTHappy : 在推文列搧風點火key陰陽怪氣句子 諸位心裡有數即可 04/15 21:49
Linlauvu : 真實數字沒出來 沒人知道合不合理 04/15 21:50
rommel1 : 另外未來勢必要增購上百枚魚雷跟潛射魚叉給7艘用 04/15 21:50
b777300 : 坑就是坑,那怕有錢也不是這樣花好嗎? 04/15 21:58
ludi: 有人被洋鬼子包養過嗎 04/15 21:58
wtgcarot : 認知作戰只要讓原本沒有疑惑的人開始起疑就成功了 04/15 22:02
wtgcarot : ,根本不需要讓人人都變成在地協力者 04/15 22:02
afv : 現在資訊有數字的就只有全案2800億元、7艘量產潛艦 04/15 22:04
afv : ,剩下都文字敘述,是要怎麼判斷 04/15 22:04
AntiqueTea : 不然是要怎麼樣花?國防預算全部去買營養午餐不是 04/15 22:08
peernut: 到底要多有錢才會想包養 04/15 22:08
AntiqueTea : 更省更造福百姓?編列預算的內容都還沒出來,看到 04/15 22:08
AntiqueTea : 黑影就開槍? 04/15 22:08
rommel1 : 至少低於以前的4121億 04/15 22:11
geesegeese : 15年花3兆能幹死中共,台灣應該也花得起 04/15 22:11
pokiu5kla : 反正我沒繳稅 04/15 22:17
xikimi: 閨蜜上包養網還推薦我... 04/15 22:17
PTTHappy : 因為已知的數字目前是上朱那篇 所以就暫依該數字啊 04/15 22:20
PTTHappy : 搭配這篇裡諸葛舉例了某些新增設備 邏輯上 現在分析 04/15 22:21
PTTHappy : 標的 是諸葛解釋的這些新設備-上朱見報的金額數字 04/15 22:21
PTTHappy : 值不值啊(不然諸葛針對哪數字?美金1萬元或1千億元?) 04/15 22:22
Linlauvu : MK-48和潛射魚叉 如果有在裡面的話 04/15 22:23
Avero: 包養? 04/15 22:23
Linlauvu : 可能佔200+億吧 不過這也是瞎猜 04/15 22:23
PTTHappy : 上朱金額見報<-受到某些聲音批評<-諸葛舉新裝備為例 04/15 22:23
PTTHappy : 認為這些嫌貴的聲音涉及認知戰 04/15 22:24
PTTHappy : 那就回歸本旨 上朱的金額-諸葛解釋的新裝備 諸葛認 04/15 22:24
wang0314 : 認知作戰啦 造下去就對了 04/15 22:25
ejoz: 現在包養網都這麼直接嗎 04/15 22:25
PTTHappy : 為(上朱見報的)金額值得 盼民眾勿被認知戰影響 04/15 22:25
PTTHappy : 那麼就事論事 各位認為上朱的金額-諸葛解釋的新裝備 04/15 22:25
PTTHappy : 值嗎? 04/15 22:25
x86t : 等預算書 04/15 22:27
rommel1 : 取得潛艦不易 在貴都要買 04/15 22:29
FishRoom: 歐美包養真的很平常嗎? 04/15 22:29
tokikaze : 郭璽今天直播說那筆錢是包含各艦魚雷飛彈誘標在內 04/15 22:36
tokikaze : 另外還有一段時間內的補保零附件和各種岸基設施。 04/15 22:37
tokikaze : 各家都通靈,等國防部受不了自己出來講,或過兩天 04/15 22:38
PTTHappy : 感謝 資訊不論直接或間接 有資訊當討論點總比沒有好 04/15 22:38
tokikaze : 機密會議開完看誰出來大嘴巴就知道準確答案了 04/15 22:38
KsiR: 男友上包養網 該放生嗎 04/15 22:38
PTTHappy : 不然 無(直接或間接)資訊基礎 就淪為失焦的嘴砲抒情 04/15 22:40
PTTHappy : 看看相關論壇那些見縫插針總把風向從資訊點帶往情緒 04/15 22:41
PTTHappy : 點的陰陽怪氣語句 我仍提醒 某些嫌疑ID大家心裡有數 04/15 22:41
tokikaze : 想到又要看某幾個立委陰陽怪氣就痛苦。 04/15 22:50
ikuJJ : 自由+認知作戰+下面有人亂扣帽子,當這邊FB同溫層 04/15 23:01
peoples: 是這個包養平台嗎 04/15 23:01
ikuJJ : 是不是?什麼都推認知作戰就好啦,那我們還要立法 04/15 23:01
ikuJJ : 院幹嘛,我知道等一下一定又會有人說立法院是敵對 04/15 23:02
ikuJJ : 勢力在把持,所以我先幫忙洗地了哈 04/15 23:02
ikuJJ : 還有這麼大包的預算如果真的如前面幾樓所說是涵蓋 04/15 23:06
ikuJJ : 其他設備和建設,那海軍應該要跟天馬大學學怎麼專 04/15 23:06
wilmer: 交男友跟包養有什麼差別 04/15 23:06
ikuJJ : 案提案,但說這麼多還是先看最後國防部怎麼回,回 04/15 23:06
ikuJJ : 得好大家收工回家,會不好又要被罵國防布了 04/15 23:06
IECSWCF : 原來某人被桶哦,難怪安靜 一些 04/15 23:28
g9122xj : 1年200億,好像也不是不行 04/15 23:50
SGshinji : 國民黨就是太晚學這個詞,不然哪有什麼白色恐怖 都 04/15 23:54
badlip: 包養網到底在紅什麼? 04/15 23:54
SGshinji : 是認知作戰啦 04/15 23:54
coca5108000 : 懷疑就是認知作戰 價錢別管 上面要什麼就買買買 買 04/16 00:35
coca5108000 : 了國防肯定upup 04/16 00:35
pivotalHarry: 重點是預算細項 就算總額2800億 也還是要看單艘潛 04/16 02:41
pivotalHarry: 艦直接造價 日本大鯨就很便宜 只要200億 但那也是 04/16 02:41
piggyoil: 有人被包養 04/16 02:41
pivotalHarry: 在已經造70艘以上規模經濟 加上岸基設施補保完整 04/16 02:41
Bf109G6 : 郭璽說18顆魚雷20+億 x7艘 有算在內 04/16 02:45
tofukingkion: 呵呵真的每次都最後再來看一次就知道一堆根本不管 04/16 02:47
tofukingkion: 裡面內容先明酸暗酸來一遍的越來越多了呢 04/16 02:47
Bf109G6 : 如果想定要回港整補 備用雷也買的話 就更多了 04/16 02:47
TwixBar: 求包養...管飽就好XD 04/16 02:47
BFer : 某J不意外 04/16 02:59
CoachKuester: 先等預算書吧,至於某些明顯就是想要把國軍打成什 04/16 07:24
CoachKuester: 麼都是弊案的人,也請他們再忍耐一下吧,嘻嘻 04/16 07:24
boy1031 : 整體來說還是要造啦!真要喝阻共慘,台灣自己也不 04/16 07:25
boy1031 : 能太廢。目標是打垮共慘一千軍艦+三千軍機的話,台 04/16 07:25
boggicer: 阿姨!我不想努力了(求包養) 04/16 07:25
boy1031 : 灣自己起碼也要打掉三百軍艦+一千軍機的程度,美日 04/16 07:25
boy1031 : 澳才有可能花大力氣幫忙處理剩餘的。要是自己耍廢只 04/16 07:25
boy1031 : 想保房地產,其他國家也不是傻子。認真備戰才能不 04/16 07:25
boy1031 : 戰 04/16 07:25
uglyfinger : 海釣場時間 04/16 08:24
Chiason: 有沒有富二代要包養 04/16 08:24
zenuo : 老實說拉長可以接受 但要把單艘造價拉出來看 不然 04/16 09:00
zenuo : 反對的直接整包平均 光假訊息洗地就要費力澄清了 04/16 09:01
mikee3216 : 上次那篇好像大家都忘了上朱警報 04/16 09:24
mikee3216 : 推文裡面有提醒也被忽視了 04/16 09:24
xc091832 : 先前飛彈特別預算也包括支援設施,海軍想要把潛艦岸 04/16 10:04
Markell: 身邊有朋友被包養 04/16 10:04
xc091832 : 勤打包進去,也並非不能理解 04/16 10:04
xc091832 : 上朱那篇看起來比較像德商在放話,認知作戰就想多了 04/16 10:05
atpx4869s : 真的要小心認知作戰所帶來的的輿論風向.... 04/16 11:08
JerryHu : 我們的政府很有錢 呵呵呵 04/16 12:53
JerryHu : 海鯤有沒有執行現代戰爭任務的能力都是問號 04/16 12:54
fuoya: 亞洲最大包養平台上線了 04/16 12:54
Ekmund : 所以先前不是單價?那問題也單純 攤開就好 04/16 13:20
Ekmund : 而且看來也不是最終數字 不懂炒吵立場幹嘛 04/16 13:20
leosung168 : 等實際金額跟細項出來再來討論吧!不然都在通靈 04/16 13:37
ym7834 : 真的是把細項拉出來確認才可知道結果。 04/16 14:32
ym7834 : 該造的還是得造,務實一點把自己的實力增強,有實 04/16 14:32
Apasiri: 這個包養網正妹好多 是真的嗎 04/16 14:32
ym7834 : 力打出漂亮的戰果自然一堆人會幫,不然整天在幻想 04/16 14:32
ym7834 : 美日會不會來都是虛的。 04/16 14:32
kl015013 : 很棒 只要提出質疑就是認知作戰 敵對勢力幫手 04/16 16:39
user1120 : 之前連數字都"創造"出來了,這算是"質疑"還是"捏造"? 04/16 16:45
st89702 : 細項都沒出來就急著換算營養午餐被噴本來就正常啊 04/17 08:08
litidi: 真的有這麼多人在找包養 04/17 08:08
st89702 : 還要哭別人把你當認知作戰? 04/17 08:08
st89702 : 有人逼你急著出來反對潛艦? 04/17 08:10